一起又一起,这家上市公司的诉讼纠纷眼花缭乱……
本文共2377字
阅读完约4分钟
金融投资报记者 陈雨禾
一个周末过去,又一家上市公司宁科生物(600165)实控人被立案的消息,成为市场人士的关注焦点。
与此同时,宁科生物公司本身的诸多问题也引发热议:不仅被相继采取监督措施、被通报批评,还因为股权转让合同纠纷、资金借款合同纠纷等问题被诉讼,且近10年来的扣非净利润仅2年盈利……一系列麻烦缠身,公司该如何才能走出困境?
宁科生物实控人被立案
9月10日,宁科生物发布公告称,公司实际控制人虞建明于2023年9月7日收到证监会下发的《立案告知书》(编号:证监立案字0342023004号),因涉嫌信息披露违法违规,中国证监会决定对虞建明先生立案。

据公司公告
公告内并未解释公司实控人立案调查的具体原因,仅表示本次立案事项系对虞建明个人的调查,公司目前生产经营情况正常。但记者翻看宁科生物8月25日披露的另一则公告显示,其实控人虞建明曾于2020年7月因涉及操纵证券市场事项,被有权机关采取强制措施。

据公司公告
据介绍,上海市人民检察院第一分院于2021年3月26日受理该案件,涉及主体为上海中能企业发展(集团)有限公司、虞建明先生以及其他6名自然人,2023年3月9日上海市人民检察院第一分院向虞建明出具文书称,经审查并经二次退回补充侦查,本院仍然认为上海市公安局认定的犯罪事实不清、证据不足,不符合起诉条件,决定对虞建明不起诉。
宁科生物表示,上述案件正在审理中,公司将持续关注上述事项进展情况,严格按照有关法律、法规的规定履行信息披露义务。
事实上,这并非公司近期首次受到监管关注。今年6月1日,由于未及时披露子公司增资计划进展情况、未及时披露重大诉讼事项、未及时披露业绩预告更正公告等多个问题,宁夏证监局决定对宁科生物采取出具警示函的监督管理措施,并计入证券期货市场诚信档案。
此后,一份上交所的纪律处分决定书被公司公告公开,显示宁科生物对控股子公司增资事项进展披露不及时、风险提示不充分,也未及时披露重大诉讼事项,违反了《股票上市规则》中的多条有关规定。上交所对宁科生物及相关责任人予以通报批评,并将通报中国证监会,记入上市公司诚信档案。
彼时上交所提醒称,公司及董监高人员应当举一反三,避免此类问题再次发生。公司应当严格按照法律、法规和《股票上市规则》的规定规范运作,认真履行信息披露义务;董监高人员应当履行忠实、勤勉义务,促使公司规范运作,并保证公司按规则披露所有重大信息。
虞建明入主后多次“跨界”
资料显示,宁科生物前身为新日恒力,于1998年A股上市,原是一家钢丝绳、预应力混凝土用钢绞线制造企业。2015年上半年,新日恒力第一大股东由上海新日股权投资股份有限公司变为上海中能企业发展(集团)有限公司(简称上海中能),而虞建明也自此入主公司。
2015年下半年,新日恒力以高溢价跨界收购了博雅干细胞80%的股权,开启了向生物领域公司转型。

据公告
然而此次转型波折不断。2017年,公司公告称对博雅干细胞已失去控制,随后两公司因诸多争议对簿公堂。据期间相关报道,新日恒力指责博雅方面“拒绝工作审计人员进入”,博雅方面则认为新日恒力未按照双方约定,选择双方均认可的审计机构对公司进行审计,并指责对方抽借其资金且长期未还,导致其未完成业绩对赌。
从钢丝绳到干细胞的跨界不可谓不大,然而新日恒力还一度打算跨界汽车。2018年,公司拟以7.93亿元并购皇城相府集团持有的宇航汽车90%股权。期间上交所数度向新日恒力下发问询函,对此次收购可行性和标的资产盈利能力提出质疑,并要求新日恒力就收购事项作出详细说明。
2018年6月底,公司公告称决定终止重大资产重组事项。复牌后公司股价连收9个“一”字跌停板,并在一个“地天板”后再度“一”字跌停。
除此之外,公司还传出拟跨界“月桂二酸”的消息。2017年,新日恒力决定以2980万购买中国科学院微生物研究所拥有的月桂二酸的全套技术,并设立子公司恒力新材,建设一项总投资18.7亿元的相关项目。
按原计划,该项目应于2019年4月完成,但在公司数度更换合作方后,直至2022年4月才通过技术验收达到预定使用状态。且在2022年6月,公司应用的相关技术还被另一家上市公司凯赛生物质疑“剽窃”,因为与其合作的一家企业山东归源,此前曾接手侵权凯赛生物的山东瀚霖相关生产线。
最终,在虞建明入主公司并多次跨界之后,2023年2月,新日恒力证券简称变更为宁科生物。
更名后仍风波不断
值得注意的是,在简称变更为宁科生物后,公司陷入的风波依然不少,除实控人被立案调查外,还有前不久的股权转让合同纠纷。
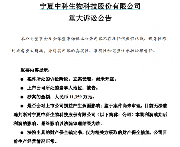
2023年9月7日,宁科生物披露重大诉讼公告称,因股权转让合同纠纷,公司控股子公司中科新材的股东宁夏产业引导基金管理中心(有限公司)作为原告向银川市中院提交了《民事起诉状》,对上海中能、宁科生物、中科新材提起诉讼,涉案金额1.13亿元。

据公告
公告显示,今年3月,宁夏产业基金判断宁科生物存在经营风险,并委托律师事务所分别发出《律师函》,要求宁科生物提前履行股权回购义务。后宁夏产业基金提起诉讼,并申请了财产保全。
诉讼不止一次,在今年5月,宁科生物公告称,因金融借款合同纠纷,宁夏黄河农村商业银行向上海中能、宁科生物、中科新材、恒力国贸以及虞建明等提起诉讼,称中科新材借款逾期并导致其他借款加速到期,涉案金额超1亿元;2月,公司收到宁夏回族自治区银川市金凤区人民法院发来的应诉通知书,显示因资金借款合同纠纷,宁夏国有资产投资控股集团有限公司对上海中能、虞建明、宁科生物、吴江明、中科新材等相关责任主体提起诉讼,涉案金额超7000万元。
不仅如此,宁科生物近年来的业绩问题同样受到关注。
宁科生物新近公布的2023年半年报显示,今年上半年实现营业收入1.02亿元,同比骤降78.54%;归母净利润则亏损1.37亿元。在2022年,公司虽实现营收6.81亿元,同比增加173.86%;但归母净利润亏损1.41亿元,已连续两年亏损。
此外,以扣非归母净利润计算,自2013年至今的10年来,除2018年和2020年分别实现数百万元盈利外,公司其余8年的扣非归母净利润均为亏损。
今年4月,宁科生物被会计师事务所出具保留意见审计报告,指出公司出现流动资金不足,到期债务无法偿还并已被债权人提起诉讼,主要子公司中科新材临时停产。如中科新材未能在3个月内恢复生产,公司存在被实施“其他风险警示(ST)”的风险。
这种情况下,麻烦缠身的宁科生物该如何挽回颓势,金融投资报将继续关注。
编辑|贺梦璐 校检|袁钢 审核|廖小涛
本文为|金融投资报jrtzb028(微信号)|
未经授权,禁止转载 如需转载,请联系金妹儿
转载须在正文开头显著位置
注明稿件来源及作者名,违者必究
互联网新闻信息服务许可证号:51120180008