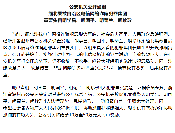
明学昌、明国平、明菊兰、明珍珍被公开通缉!
政事儿
2023-11-13 23:27:54
0

原标题:明学昌、明国平、明菊兰、明珍珍被公开通缉!

来源:公安部刑侦局

陈岩板(鲍岩板)、肖岩块(何春田)被公开通缉!长期实施针对中国公民的电信网络诈骗犯罪活动,诈骗数额巨大、性质极其恶劣!

相关内容

热门资讯

2025年北京市职工职业技能大... 12月15日,由北京市司法局、北京市总工会联合主办的2025年北京市职工职业技能大赛行政执法人员竞赛...
马克龙指责美国“试图削弱欧洲” 据央视新闻消息,当地时间20日,法国总统马克龙在瑞士达沃斯出席世界经济论坛期间表示,美国正“试图削弱...
2025年青海省优秀健康科普微... “青海卫生与健康” 可关注我们 为进一步加强青海省科普能力建设,提升我省科普微视频创作视频,省科学技...
甘肃世行项目——定西市通渭县翰... 12月17日上午,世行贷款甘肃丝绸之路经济带文化传承与创新项目——通渭县墨香书画小镇翰墨文化中心建成...
文化服务在您身边丨“乐动时光”... 为传承古筝雅韵、弘扬中华优秀传统文化,满足滨城民乐爱好者需求,2025年12月,滨城区文化馆继续开设...
特朗普:“解决俄罗斯对格陵兰岛... 美国东部时间1月18日深夜,美国总统特朗普在社交平台发帖称,“北约20年来一直在告诉丹麦:‘你们必须...
收盘丨A股缩量震荡沪指涨0.2... 1月19日,A股缩量震荡,主要指数走势分化。截至收盘,沪指涨0.29%,深成指涨0.09%,创业板指...
反制特朗普关税威胁,欧盟多国考... 据美媒报道,欧盟多国外交官在18日的会议后透露,欧盟正考虑对价值930亿欧元的输欧美国商品加征关税,...
欧盟多国考虑对930亿欧元输欧... 刘婵娟/央视新闻 总台记者当地时间1月18日获悉,欧盟多国正考虑对价值930亿欧元的输欧美国商品加征...
大雪暴雪将抵山西 最低气温实况 1月16日07时至17日07时,全省各地最低气温介于-19℃(新荣区)~2.4℃(河...
泰国看守总理:感谢中方人道主义... △泰国曼谷(资料图) 泰国看守政府总理阿努廷15日感谢中国提供人道主义援助,表示此举彰显了中泰两国守...
家属透露聂卫平病逝细节:曾经患... 1月15日,南都N视频记者从多方证实,“棋圣”、中国围棋协会名誉主席聂卫平病逝。家属发布讣告,聂卫平...
美媒爆料:紧张局势之际,五角大... 【环球网报道 记者 闫珮云】据美国电视频道NewsNation当地时间14日报道,一名消息人士向该媒...
用户与AI“聊黄”开发者应担何... 因为大量用户在一款名为AlienChat的App上与AI智能体“聊黄”,App的主要开发和运营者被追...
中石油、中石化等央企负责人能领... 1月14日,国务院国资委通过官网集中披露所监管的80多家中央企业负责人2024年度薪酬信息。这是国资...
商人成蒋超良“大管家”,蒋超良... 1月13日,电视专题片《一步不停歇 半步不退让》播出第三集《清理“围猎”污染源》,“老虎”蒋超良出镜...
我国进出口连续九年保持增长 创... 今天上午10时,国务院新闻办公室举行新闻发布会,海关总署介绍2025年全年进出口情况。 据海关统计,...
全球首台20兆瓦海上风机在闽成... 1月13日,记者从三峡集团获悉,全球首台20兆瓦海上风电机组在闽南海域完成吊装。这是继2023年全球...
广东两名女子跟随驴友群8人徒步... 据广东惠州消防1月12日消息,1月11日上午9点,两名女子跟随驴友登山群组团人员,从罗浮山野路出发,...