日前,一份由湖南省怀化市生态环境局发给贵州省铜仁市生态环境局《关于迅速查明舞水河跨区域河段砷超标源头排污主体的函》在网络流传,引发关注。
该函件称,该局于10月14日监测发现舞水河鱼市断面存在数据异常,接近地表水标准限值。之后该局赴铜仁市排查分析,此次舞水河跨区域砷超标,主要来自铜仁市大龙经济开发区车霸河(注:实为车坝河)石阡飞地产业园外排废水。怀化市生态环境局要求铜仁方面迅速开展污染物排污主体溯源排查,锁定违法排污主体,及时切断污染源。
10月26日,上游新闻记者从怀化市生态环境局一名知情人士处获悉,该函件属实,目前铜仁方面已经排查到涉事排污企业,并采取截流等措施截断污染源,目前多个断面监测数据已下降。怀化市自来水有限公司工作人员称,此事未对饮用水造成影响,“我们的饮用水是安全的。”
27日,铜仁市生态环境局工作人员回应称,此事由该局多部门联合处置,已回函怀化市生态环境局,“目前正在按要求排查整治。”

怀化市生态环境局发出的函件。 网络图
怀化生态环境局发函:上游有企业排污
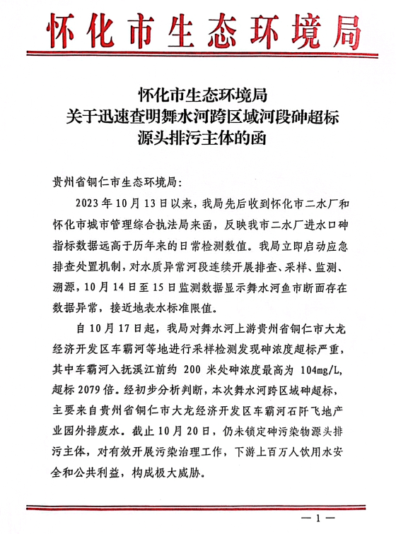
根据前述函件内容,怀化市生态环境局称,2023年10月13日以来,该局先后收到怀化市二水厂和怀化市城市管理综合执法局来函,反映称怀化市二水厂进水口砷指标数据远高于历年来的日常检测数值。该局立即启动应急排查处置机制,对水质异常河段连续开展排查、采样、监测、溯源,10月14日至15日监测数据显示舞水河鱼市断面存在数据异常,接近地表水标准限值。
怀化市生态环境局称,10月17日起,该局对舞水河上游贵州省铜仁市大龙经济开发区车霸河等地进行采样检测发现砷浓度超标严重,其中车霸河入抚溪江前约200米处砷浓度最高为104mg/L(毫克/升),超标2079倍。经初步分析判断,本次舞水河跨区域砷超标,主要来自贵州省铜仁市大龙经济开发区车霸河石阡飞地产业园外排废水。截止10月20日,仍未锁定砷污染物源头排污主体。
怀化市生态环境局发函要求,铜仁市生态环境局根据《突发环境事件应急管理办法》和《怀化市生态环境局-铜仁市生态环境局共同应对跨界流域(区域)环境污染及突发环境事件框架协议》,切实履行法定职责,迅速开展污染物排污主体溯源排查,锁定违法排污主体,及时切断污染源,最迟于2023年10月22日将砷污染排放主体的具体信息等情况通报至该局。
上游新闻记者注意到,该份函件落款日期为2023年10月20日,并盖有怀化市生态环境局公章。地图显示,车霸河入抚溪江后汇入舞水河,舞水河经铜仁市玉屏县向东流入怀化市新晃县鱼市镇,流经芷江县、鹤城区、中方县、洪江市等地,在怀化洪江市(原黔阳县)黔城镇汇入沅江。

1为舞水河 ,2为车坝河。 地图截图
铜仁生态环境局:正按要求排查整治
10月26日,怀化市生态环境局一知情人士向上游新闻记者证实,前述函件所述情况属实。“最开始是水厂发现进水口砷指标数据偏高,但是没有超标,市局就组织人员前往上游铜仁市境内进行排查,排查之后发现砷指标数据偏高,然后去函要求铜仁方面进行排查污染源。”
“铜仁市生态环境局已经找到污染源头了,已经采取了截流等措施截断污染源,最近的数据在慢慢降低,有的断面已经恢复到标准。”知情人士称。
工商资料显示,怀化市二水厂隶属于怀化市自来水有限公司。10月27日上午,怀化市自来水有限公司工作人员回应上游新闻记者称:“每天水质检测数据都会向环保、城管局汇报,没有不合格现象。如果说它水质检测不合格,供应出来我们是要承担责任的,我们现在饮用水是安全的。”
怀化市一名了解此事的水质检测工作人员称,没有发生砷指数超标情况,“水质一直是正常的,只是那天(10月13日)对源水检测砷指标数据比平时高一点点,没有超标。如果超标,那就出大问题了。”
该工作人员进一步解释,10月13日,水质检测工作人员发现二水厂进水口即源水砷指标数值为11ug/L(微克/升),而平常检测数值为1-3ug/L (微克/升)左右,而正常标准是不超过50ug/L(微克/升)。“出厂水一般数值在1ug/L左右,出厂水不存在任何问题。”
26日下午,铜仁市生态环境局水生态环境科工作人员告诉上游新闻记者,对于怀化方面发函反映产业企业排污一事,该部门只负责河流断面一些数据监测工作。“这个事情是多部门一起处理的,具体需咨询办公室。”铜仁市生态环境局办公室工作人员称,此事由该局多部门联合处置,已回函怀化市生态环境局,目前正按照要求进行排查整治。
上游新闻记者 沈度