人在职场
难免有起起落落、磕磕碰碰
一个成熟的打工人
如果遇到侵犯自身合法权益的事
必须拿起法律武器保护自己

懂归懂,但申请劳动仲裁到底该怎么办理,却是一头雾水。
其实申请劳动仲裁没有大家想象的那么难,真的不需要害怕,一般情况下,只要劳动者去申请,那就等于胜利了一半!
根据《中华人民共和国劳动争议调解仲裁法》第二条的规定,劳动者可以提出劳动仲裁的范围如下:
(一)因确认劳动关系发生的争议;
(二)因订立、履行、变更、解除和终止劳动合同发生的争议;
(三)因除名、辞退和辞职、离职发生的争议;
(四)因工作时间、休息休假、社会保险、福利、培训以及劳动保护发生的争议;
(五)因劳动报酬、工伤医疗费、经济补偿或者赔偿金等发生的争议;
(六)法律、法规规定的其他劳动争议。
很多人在申请劳动仲裁立案时,发现劳动仲裁申请被驳回,要注意,以下这几种情况不在仲裁委的受理范围内。
1.申请人不具备主体资格
如果是临时工或者大学生实习等,仲裁是不会被受理的,属于劳务关系范畴的问题,可以直接找法院起诉。
2.申请人与申请仲裁的争议无直接利害关系
申请人必须是当事人或者代理人,再或者是有血缘关系的。
3.争议内容不属于劳动人事争议仲裁委员会的受案范围
未缴纳社保或未足额缴纳社保不属于仲裁委的受案范围。应找当地社会保险行政部门投诉。
4.仲裁申请已超过法律规定的申请仲裁时效
劳动争议申请仲裁的时效期间为一年。仲裁时效期间从当事人知道或者应当知道其权利被侵害之日起计算。如劳动关系终止的,应当自劳动关系终止之日起一年内提出。
5.申请书及有关材料不符合要求
不知道材料该怎么准备的,可以找律师代理。
6.不在仲裁委的受理范围
如果是异地仲裁,那么仲裁庭也不会受理,像有的公司注册地址跟实际办公地址不同,而仲裁的归属地是公司注册、登记地。
明确自己的劳动争议
属不属于仲裁委的受理范畴
就是仲裁成功的第一步
下面是重点之中的重点!

01 明确自己的仲裁理由
(常见理由:拖欠工资、加班费、无故辞退)
注意:未缴纳社保或未足额缴纳社保不属于仲裁委的受案范围
02 明确公司归属的劳动仲裁局
要确定你所在企业的营业执照注册地址归属的区域,找到相对应的劳动争议仲裁委员会。
查找所在地的方法如下:
登录国家企业信用公示系统,输入公司名称,查看企业营业执照信息。

03 搜集并准备相关的材料及证据
去劳动仲裁局之前需准备好以下资料:
☑身份证复印件 (1份)
---本人身份证明
☑公司注册信息(1份)
--- 国家企业信用信息公示系统(报告)
☑ 证据清单(3份)
--- 编号+证明内容+资料名称+证据类型+页数
☑ 证据材料(3份)
--- 对应清单,真实精准
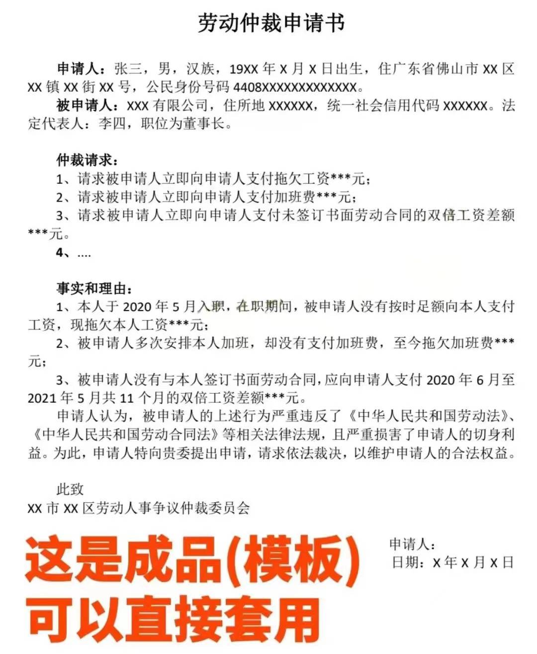
☑ 仲裁申请书(3份)
--- 双方信息+诉求+事实+理由
☑ 地址送达确认书(1份)
--- 一般可在受理窗口获取
其中,证据清单、证据材料、仲裁申请书两份交给仲裁委,一份自己保留。
劳动仲裁申请书
证据清单
注意:申请人在递交申请书时应填写《送达地址确认书》,写明自己接收仲裁文书的详细地址、邮政编码和联系电话等内容。
04 准备开庭前相关资料
仲裁委员会在收到仲裁申请(提交材料需齐备)之日起5个工作日内作出受理或不予受理的决定。(按照仲裁委员的要求走就行),并在受理之日起的45个自然日须出结果,特殊案件可能会延长15日。
在受理后,仲裁员会确认是否需要案前调解,询问是否接受企业提出的调解,如果你接受了,那就可以去领取仲裁调解书了。

如果不接受,那你就要做好开庭前的资料准备和整理,建议按页码整理好,这样就不至于在开庭对质时手脚混乱。
05 开庭和裁决
双方不同意调解的或者调解不成的,仲裁委员会会安排开庭审理。
仲裁庭会在开庭5个工作日前,将开庭时间、地点书面通知送达当事人。
开庭时要注意以下几点:
(1)妥善回答,有力反驳,按照流程把自己的一条条证据如实讲述;
(2)在庭上,无论对方讲什么,你都要求对方提供证据;
(3)调查环节,如问到你没有做过的事情,可以回答不知道、不知情、不了解。

06 全流程图解

像申请劳动仲裁需要什么资料,单位不签劳动合同怎么办等问题都可以拔打12333劳动权益保障电话咨询;投诉、仲裁等问题可以拨打区号+12345政务服务便民热线举报;法律咨询等可以拨打12348法律援助热线咨询,这三个电话都是24小时全天服务的!
最后最后,没有拿到钱之前,不要签署公司给你的任何文件,类似离职证明之类的。