12月6日
#赵露思败诉#冲上热搜第一
引发网友热议
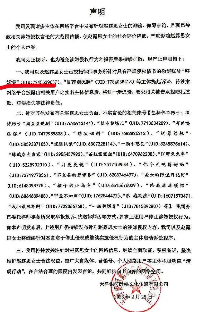
6日,有网友晒出赵露思起诉自己的民事判决书,并发文称:“终于收到了之前赵露思要告我的民事判决书。因为我这个手机号一直我奶在用,她也没跟我说有任何法院信息,我就没出庭。结果我胜诉了!相信国家法律!”

该网友晒出的图片显示:天津银河酷娱文化传媒有限公司以及赵露思女士,于2023年2月28日委托律师事务所针对具有严重侵权情节的多个微博账号主体提起诉讼,赵露思方起诉该网友具有严重侵权行为。

据悉,该网友此前曾爆料疑似赵露思在杂志拍摄现场的一些行为,引发公众讨论是否涉及职场霸凌。面对舆论,赵露思选择以法律手段回应,直接起诉了涉事网友。
而法院的判决书显示:“原告作为公众人物,在享受广大粉丝群众追捧崇拜的同时,也应当对公众中的部分质疑、批评言论具有更高的容忍义务。案涉博文中并未包含明显侮辱性、贬低性的言论,亦不存在一般大众理解中的违反公序良然的道德性负面评价,属于娱乐圈中常见的话题评论行为,不宜作为名誉侵权处理。”
法院据此驳回赵露思的全部诉求。



对此,赵露思方委托事务所发文表示,已经启动上诉程序,目前网络传播之一审判决书尚未发生法律效力。

公开资料显示,赵露思,1998年11月9日出生于四川省成都市,中国内地女演员。2017年,参演古装言情剧《凤囚凰》从而进入演艺圈,代表作《星汉灿烂》《传闻中的陈芊芊》。

图源:赵露思微博
来源:新闻晨报
版权归原作者所有
责任编辑:李楠
审核:张雷
转载是一种动力 分享是一种美德