
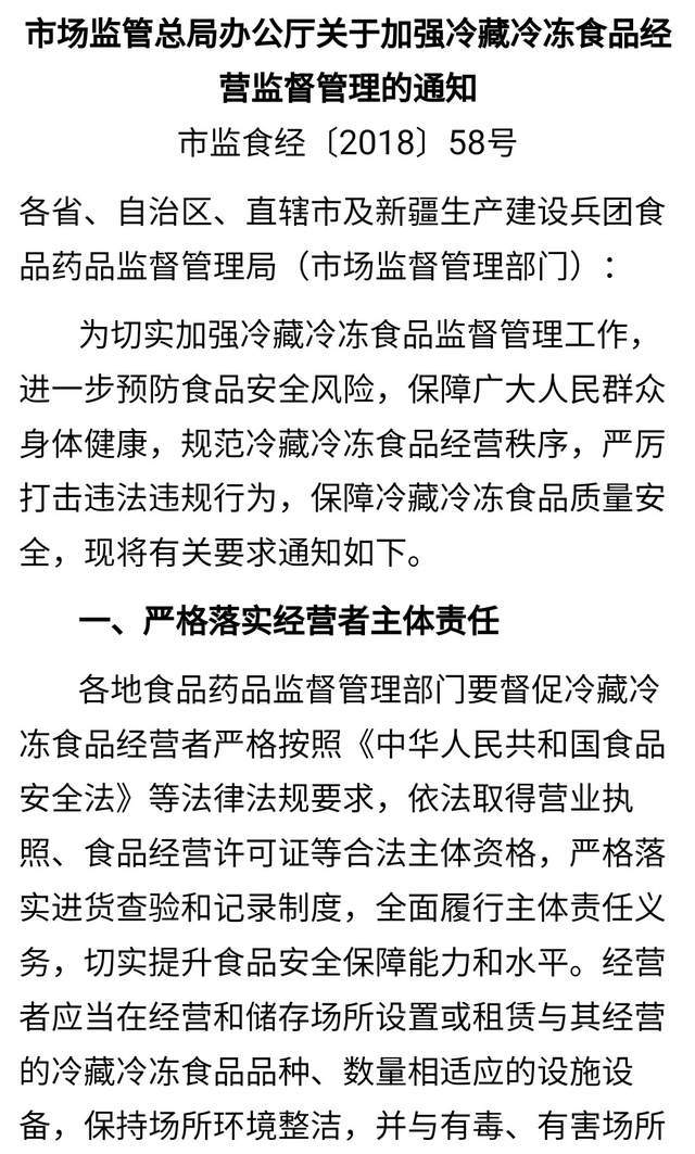
近日,一名网友在拼多多购买了4斤鸡肠,但收到货物后发现只有3.5斤,涉嫌商家缺斤短两。更令人震惊的是,鸡肠的生产厂家竟然是位于山东烟台市牟平区的“山东仙坛食品有限公司”,每包鸡肠净含量为500克。据悉,根据2018年市场监督办公厅发布的文件,冷冻食品应符合《中华人民共和国食品安全法》的规定,不能出现加水等行为。

对此,该网友立即拨打了烟台市的12345进行投诉。随后,烟台市牟平区市场监管人员致电该网友,表示山东仙坛食品公司不认可消费者的称重,同时表示将进行深一步调查,以确定是否符合立案条件。

这起事件引发了人们对山东仙坛食品公司的关注。作为山东省烟台市的一家知名企业,其拥有“好客山东”金字招牌,但却涉嫌存在欺诈行为,严重侵害了消费者的合法权益。

针对该无良商家的行为,相关部门应该严厉查处,以维护消费者的权益,净化当地的消费环境。如果继续让此类无良商家横行消费市场,那我们又如何取信于民众,建立公平正义的社会?

此外,该事件也再次引发了人们对食品安全的关注。食品安全问题一直备受社会关注,而消费者的权益保护更是刻不容缓。相关部门应该加强对冷冻食品生产企业的监管力度,确保企业不违反规定,并对违法行为进行严惩,以确保食品市场的安全和消费者的权益。

从这起事件可以看出,商家缺斤短两的行为不仅侵害了消费者的利益,也破坏了商家的声誉。诚信经营是企业立足之本,只有建立起可信赖的形象,才能赢得消费者的支持和信任。

希望相关部门能够尽快做出调查结果,并对涉事企业进行公正的处理,以警示其他企业,同时加强食品安全监管,确保消费者的权益不受侵害,共同维护社会的公平正义。

在这个信息发达的时代,消费者的声音已经愈发响亮,他们对待商家的态度已经越来越严苛。有关部门应该认真对待每一起消费者的投诉,维护公平、公正、透明的市场环境,从而取信于民众。只有这样,才能促进消费市场的健康发展,实现社会公平正义的目标。