极目新闻记者 余渊
出价2614万元拍下尾号“999999”的手机靓号,竞得人竞拍成功后却又悔拍,拒绝缴纳拍卖余款。律师表示,对于悔拍的买家,法院可以根据案件具体情况,对其采取司法制裁措施,包括但不限于司法拘留、罚款等。12月5日,江苏镇江经济开发区人民法院通报称,竞得人肖某某的行为扰乱了司法拍卖秩序,鉴于其现怀身孕,暂不宜采取司法拘留措施,决定对其罚款8万元。

法院通报
极目新闻此前报道,竞买公告显示,“18611999999”是一个中国联通的手机号码,该号码起拍价为100元,保证金为20元,开拍时间在2023年11月24日10时至2023年11月25日10时。24小时的竞价周期,共吸引720人报名参与拍卖,49418人次围观。

拍卖页面
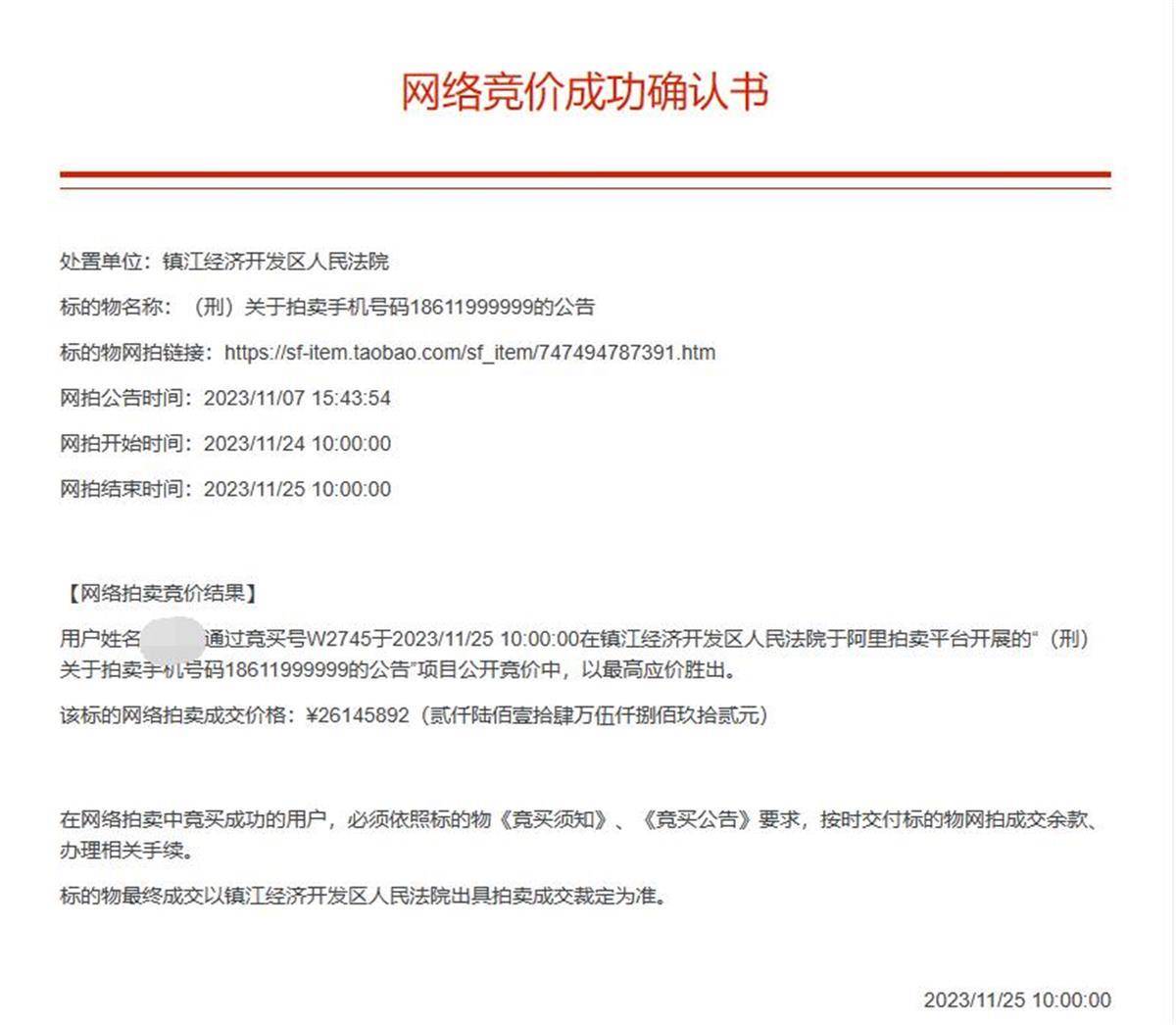
网络竞价成功确认书显示,一位肖姓竞买人以2614.5892万元的最高应价胜出。根据公告要求,竞买成功的用户应于12月3日前缴纳拍卖尾款。据现代快报消息,截至最终期限,该竞得者并未交纳尾款,并在法院联系时明确拒绝支付尾款,称其拍错了。

网络竞价成功确认书
12月4日,极目新闻记者从江苏镇江经济开发区人民法院处获悉,截至4日,竞得者仍未支付尾款。
河南泽槿律师事务所主任付建告诉极目新闻记者,对于悔拍的买家,法院可以根据案件具体情况,对其采取司法制裁措施,包括但不限于司法拘留、罚款等。
12月5日下午,镇江经济开发区人民法院发布关于肖某某恶意竞拍情况的通报称,11月7日,该院在淘宝网司法拍卖平台发布拍卖公告,决定于11月24日上午10时至25日上午10时公开拍卖“18611999999”手机号码,竞得人应于12月3日前缴纳拍卖余款。公告及拍卖页面重要提示栏均载明:对于在司法拍卖中恶意抬价,扰乱司法拍卖秩序的买受人,人民法院可以对其罚款、拘留,构成犯罪的,依法追究刑事责任。
11月25日上午9时36分,肖某某以最高价2614万余元竞拍成交,但未按期缴纳拍卖余款。12月3日,肖某某在该院调查核实过程中,明确表示拒绝缴纳拍卖余款。肖某某的行为扰乱了司法拍卖秩序。鉴于肖某某现怀身孕,暂不宜采取司法拘留措施,该院决定对其罚款8万元。对案涉手机号码,法院将依法择期重新拍卖。
“18611999999”的手机号码将于何时重新拍卖?极目新闻记者就此致电镇江经济开发区人民法院,电话未接通。
(来源:极目新闻)