APP涉嫌违规收集个人信息被通报 浙江泰隆银行:非官方版本,正紧急排查并下架

华夏时报(www.chinatimes.net.cn)记者 卢梦雪 冉学东 北京报道
11月30日,工信部网站发布《关于侵害用户权益行为的APP(SDK)通报(2023年第8批,总第34批)》(下称《通报》),在22款APP及第三方软件开发工具包(SDK)中,浙江泰隆银行(下称“泰隆银行”)的聚合收款APP“泰惠收”被点名。
根据通报,“泰惠收”APP存在违规收集个人信息,App强制、频繁、过度索取权限等问题。
“‘泰惠收’APP未在三星应用商店发布官方版本,对于通报中所涉及的问题,我行技术部门正在抓紧排查和处理。”12月1日,泰隆商业银行方面回复《华夏时报》记者称,目前“泰惠收”仅在官网以及华为、小米、苹果等应用商店发布了官方版本,对于在三星应用商店出现的原因、版本、权限匹配等问题,该行正在加紧排查原因并联系相关方进行APP下架。
聚合收款APP被点名
近期,工信部组织第三方检测机构对群众关注的实用工具、网络游戏等移动互联网应用程序(APP)及第三方软件开发工具包(SDK)进行检查,发现22款APP、SDK存在侵害用户权益行为。
在本批《通报》的22款APP、SDK中,涉及两家金融机构的APP,分别为泰隆银行的“泰惠收”和江海证券APP“江海锦龙综合版”。

其中,“泰惠收”所涉问题包括违规收集个人信息以及APP强制、频繁、过度索取权限,应用来源为三星应用商店,应用版本为1.9.7。
根据泰隆银行官网介绍,“泰惠收”是泰隆银行自主研发的,为商户提供的聚合收款APP,商户可通过泰惠收享受泰隆银行提供的收款服务、及其他增值服务。
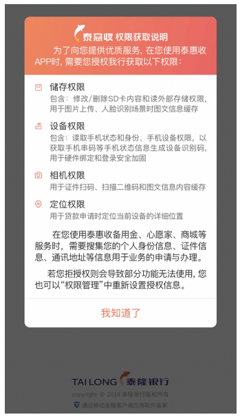
12月1日,记者在苹果手机应用商店下载了“泰惠收”(版本1.9.3,两个月前更新),在权限获取说明相关页面,该APP显示,需授权获得的权限包括“储存权限、设备权限、相机权限、定位权限”四大类。

“我行该APP暂不提供个人自主注册的权限,如您有相关需求,我行会联系相关客户经理为您上门进行资料核验和注册开通。”泰隆银行相关工作人员告诉记者。
对于本次通报中涉及的违规收集个人信息等情况,泰隆银行方面则告诉《华夏时报》称,该行未在三星手机商店发布该APP的官方版本,对于该APP出现在该渠道的原因及版本、权限匹配等问题,该行正在加紧排查原因并联系相关方进行APP下架,“该APP的官方版本目前暂未发现通报中所述问题”。
根据泰隆银行2022年财务报告,该行2022年推广“泰惠收”平台,全年交易额超1100亿元,触客3000万户。
2022年8月,原银保监会下发《关于开展银行保险机构侵害个人信息权益乱象专项整治工作的通知》,要求全面梳理和排查银行业保险业在个人信息保护方面的问题和漏洞,深入整治侵害消费者信息权益乱象。
今年以来,已有重庆、山西、甘肃、广东、浙江等多地区的城商行、农商行的APP、小程序因违规收集个人信息被通报,“违规收集个人信息”“App强制、频繁、过度索取权限”是“重灾区”。
投资收益亮眼
泰隆银行前身是1993年成立的黄岩市泰隆城市信用社,于2006年完成变更。根据官网介绍,泰隆银行目前拥有10000多名员工,开设了13家分行,在浙江、湖北、福建、广东、河南、陕西等地发起设立13家泰隆村镇银行,拥有400多家网点。
2023年三季度,泰隆银行实现营收11.712亿元,净利润38.46亿元,分别同比增长2.35%、17.49%,总资产达到了4115.87亿元,同比增长17.46%。
从营收结构上来看,利息净收入是泰隆银行的主要收入来源,2023年前三季度该行实现相关收入86.31亿元,同比增长4.49%,营收占比达到了73.70%。
除了利息净收入,投资收益也对泰隆银行的营收贡献较大。三季报显示,前三季度泰隆银行实现投资收益19.89亿元,虽较去年同期减少了4.61%,但营收占比仍达到了16.98%。与此对比,该行三季度的手续费及佣金净收入为4.69亿元,比投资收益少了15.2亿元,营收占比仅为4%。
财报数据显示,泰隆银行三季度金融投资以债权投资和其他债权投资为主,此外还有部分交易性金融资产和其他权益工具投资。
中诚信国际曾对泰隆银行2023年上半年投资情况做出点评。该机构在相关信用评级报告中表示,截至2023年6月末,泰隆银行金融投资资产占总资产的27.29%,以流动性较好的债券和开放式基金为主。
“从整体资产配置来看,该行金融投资以安全性较高的政府债券、金融债券和同业存单为主,同时该行增持公募基金,并应监管要求持续压降非标投资规模。截至 2023 年 6 月末,该行金融投资资产均处于预期信用损失模型阶段一,减值准备余额为2.12 亿元。整体来看,该行金融投资资产安全性较好。”中诚信国际表示。
泰隆银行以小微客户为经营特色,从贷款行业分布上看,贷款投放的行业以制造业和批发零售业为主。但在宏观经济下行背景下,小微企业风险持续暴露,记者注意到,2023年中泰隆银行不良贷款率较去年同期上行0.05个百分点,拨备覆盖率较去年同期下降了5.8个百分点。