摘要
周期轮回是亘古不变的主题,然而疫情之后的一切又不尽相同。大变革中,周期与结构的力量交织,经济在寻找“新稳态”的过程中,经历周期往复、结构分化进一步加强。市场情绪低迷之际,恰逢国内破冰之始。
一、海外经济:迟到的“周期律” vs 咆哮的“新范式”
2023年美国经济表现超预期,个人消费是经济的“稳定器”,但核心支撑逻辑的依次变化,或带动2024年美国经济下行:1)劳动力市场走弱的信号已开始强化;2)超额储蓄“消耗殆尽”;3)个人所得税抵扣的“一次性”的效果已然体现,后续不会新增;4)加息影响的滞后显现。其中,劳动力市场如何演绎或是影响经济更核心的变量。
美国疫后经济超预期表现的同时,劳动生产率改善却处于二战结束之后的绝对低位;去通胀过程也难言结束,核心CPI粘性高,通胀继续回落的经济“牺牲率”趋于上升。2024年,全球经济更容易被拖入“类滞胀”泥潭。“财政货币化”可以解一时之需,但通胀中枢的抬升会导致利率中枢的高企、宏观政策“两难全”。
高利率环境下,金融体系的“脆弱性”或将暴露,商业银行体系的信用风险或将有所抬升,薄弱环节集中在大中型银行商业抵押贷款和小银行信用卡贷款。其中,商业地产的信用风险,或成为金融“脆弱性”的重要观察点之一。居民消费贷款拖欠率、违约率上升的问题,也值得关注;劳动力市场走弱或将在未来进一步加剧问题暴露。
二、国内经济:周期力量向上,结构分化加剧
2023年,国内经济修复屡低预期的主要原因有三:1)经济修复初期阶段,广义财政支出力度不足。2)信心修复缓慢,导致财政发力不足的背景下,货币政策乘数效应较弱;3)存量债务压力过大,压制企业扩大再生产和居民加杠杆的能力和意愿,进而导致年初信贷激增之后,融资需求乏力、政策缺少有效抓手。
2024年,财政政策由“蓄力”转向“发力”的过程,经济“周期”的力量,也有利于增长中枢的抬升。历史规律显示,实际利率与库存行为反向、且弱领先;当前实际利率处于历史绝对高位且下行趋势已确定、实际库存水平处于历史低位、修复的趋势也已开启,加之政策加持,2024年经济表现较2023年或有所改善。
逐项拆解后会发现,经济亮点或需要回到政策本身寻找。为保证经济转型“稳中求进”,更可行的思路是通过中央“加杠杆”的方式,直接支持基建投资、间接支持消费,地产政策聚焦“三大工程”等。基建和消费继续改善,地产链修复、减弱对经济的拖累;其他分项总量表现或相对平淡、结构亮点仍需进一步挖掘。
三、破冰之旅:渐进式“改革”的序幕或已揭开
短期,破局之道:中央“扩表”、地方“化债”。国内需求不足、企业信心不稳的背景下,需要政府加大支出力度、稳定需求和信心;地方“化债”过程中加杠杆能力受约束,需要中央政府加大支持力度。中央“扩表”的方式,除了赤字率外,政策性开发性银行新增信贷、金融工具等“准财政”也是潜在的有效路径。
长期,破局之道:我国1990年代末具有一定参考意义。五点启示:1)从问题化解到恢复活力,需要持续数年的结构调整;2)问题化解过程中,旧模式下的代表性领域转型压力最大;3)债务化解过程中,需要多方分担压力;4)唯有加快推进改革转型才能从根本上解决问题;5)转型攻坚阶段,财政政策与货币政策,需要进一步加强协同。
年初“机构改革方案”、年底“中央金融工作会议”,及下半年以来的其他政策举动,显示“破冰之旅”或已开启。经济发展阶段不同,或导致当前思路更接近“渐进式改革”。1990年代末,中国人均GDP不足1000美元,当下人均GDP已近1.3万美元,处于中高收入向高收入阶段迈进的关键时点,对政策统筹的要求更高。
风险提示
经济复苏不及预期,政策落地效果不及预期。
+
报告正文
周期轮回是亘古不变的主题,然而疫情之后的一切又不尽相同。无论全球局势、还是国内经济,思考未来似乎都需要放在更大的周期、以结构的视角,审视其中的“变”与“不变”,而不能再固守成规抑或简单线性外推。大变革中,周期与结构的力量交织,无论海外还是国内在寻找“新稳态”的过程中,柳暗花明的同时,结构特征或进一步强化。
一、全球经济:迟到的“周期律”与咆哮的“新范式”
疫情期间,政府、企业还是居民端的行为模式都有较多变化,对固有周期规律的破坏明显;表现为财政政策影响放大、货币政策周期钝化等现象。然而,海外主要经济体去通胀终要“交卷”,加速寻找“新稳态”的过程经济如何“着陆”,2024年或见分晓。
(一)挑战“软着陆”:2023年,迟到的“周期律”
2023年,海外经济整体表现好于预期,截至三季度经济持续“爬坡”;结构上新兴与发展经济体(EMDEs)好于发达经济体(AEs),前者亮点在亚洲和拉丁美洲,后者美、日强,欧弱。10月IMF全球经济展望(WEO)预测2023年全球实际GDP增速为3.0%(2015-2019年均值3.4%),较2022年10月和2023年4月预测分别上修0.3和0.2个百分点;分经济体而言,AEs增速为1.5%(均值2.1%),EMDEs增速4.0%(均值4.3%)。节奏来看,前三季度经济韧性超出预期,市场认为发达经济体经济增速从2023年4季度开始明显下行(从2%降到0.8%),新兴经济体也有所下行、但斜率更缓。①

①说明:(1)10 月 26 日-11 月 17 日,IMF 与中国开展第四条磋商讨论,将中国 2023 年 GDP 增速预期从 5.0%上调至 5.4%,2024 年增速预期从4.2%上调至4.6%;(2)GDP年度预测来自IMF世界经济展望,2023年4季度预测为彭博一致预测。
2023年,美国经济表现远超市场一致预期,其中个人消费是重要“稳定器”。美国个人消费的韧性主要来自四点支持:1)疫情期间,劳动力市场供给冲击导致始终保持紧张状态,进而对居民收入与消费行为形成支撑,尤以边际消费倾向更高的低收入群体薪资增速更高;2)财政刺激背景下,居民超额储蓄对消费的支持;3)个人所得税大幅下降,致使居民可支配收入增速远高于个人收入增速;4)家庭资产负债表健康,住宅抵押贷款以固息为主导致货币政策收紧带来的影响有限,同时金融资产收益抬升、住宅升值等。后三点与美国疫情期间财政刺激力度较大有很大关联。




展望2024年,上述四个支撑逻辑或将出现不同程度的弱化,带动经济下行。1)劳动力市场边际走弱的信号已开始强化,薪资增速下行趋势或将延续;2)超额储蓄“消耗殆尽”,难有进一步支持空间;3)个人所得税抵扣额的增加是“一次性”的,本质上是2022年“多征收”部分在2023年“退税”给居民;4)居民负债的利率敏感性偏低,但加息带来的负面影响在债务滚续过程中逐步显性化势所难免,2024年前后这一情形或加快显现,同时资产端表现对居民收入和消费的影响可能会变大。综上会发现,劳动力市场如何演绎、货币金融环境及地产金融市场表现,可能是影响美国经济更核心的变量。


私人投资增速企稳的迹象显现,但在高利率背景下能否持续仍需观察。美国私人投资结构中,固定资产投资为主(非住宅占比约3/4,住宅约1/5)、库存投资占比较低(2015-2019年季均2%);其中,非住宅投资增速已高位回落、下行斜率趋缓;住宅投资增速触底回升,同比虽仍在负值区间但环比已转正。然而经验显示,私人投资增速在美国历次加息周期中多数情况都会出现回落,尤其是住宅投资增速与利率环境关系紧密。


高利率环境下,金融体系的“脆弱性”或将暴露;目前,美国商业银行体系的信用风险有所抬升但总体可控,薄弱环节集中在大中型银行商业抵押贷款和小银行信用卡贷款。截至2023年底,商业银行拖欠贷款总规模、拖欠率和坏账率均处历史低位,仅消费贷款拖欠规模上行至疫情前水平,坏账率回升至2.0%(总体坏账率0.46%)、仍比疫情前低26bp。值得关注的是大中银行(Top100)的商业地产贷款风险和小银行(ex-Top100)的信用卡贷款风险,前者坏账率为0.26%(疫情前0.01%),后者坏账率高达8.5%,已超过2008年大危机时期峰值的8.1%。


商业地产信用风险,或成为金融“脆弱性”体现的重要观察点之一。目前,商业地产的基本面、市场估值(LTV)和债务再融资等维度均面临压力测试,违约风险主要集中在零售、办公楼和酒店。2023年10月,美国CMBS总体违约率升至4.6%,相比1年前提升了160bp,为2021年以来的新高。分类别看,零售的违约率最高,但趋势较为平稳;办公楼违约率上行幅度最快,从1年前的1.8%上升到了5.8%。趋势上看,违约压力加速上行的主要是办公楼。截至2023年10月,全美写字楼空置率达到17.8%,近12个月上升150个基点。区域上,铁锈带、南部、西海岸等地区空置率较高。底特律、休斯顿和旧金山的空置率分别高达28%、25%和23%。


居民消费贷款拖欠率、违约率上升的问题,也值得关注;劳动力市场走弱或在未来进一步加剧问题暴露。加息周期影响下,截止到2023年9月,新车贷款利率(48个月)和信用卡贷款利率分别升至8.3%和21.2%,较加息前分别上行了3.4和6.6个百分点,前者回到了2001年9月的水平,后者为二战结束以来的峰值(1985年的前高约19%)。分年龄段看,拖欠率相对偏高的主要集中在18-39岁的中青年人群;考虑到青年失业率的快速上行,消费贷款(尤其是汽车贷款)的违约风险短期内或难有改善,伴随劳动力市场可能的进一步走弱,由此引发的连锁反应也需要紧密关注。


(二)疫后“新范式”:“长期停滞”vs“长期滞胀”?
从大衰退之后低增长、低通胀、低利率的“三低经济”到后疫情时代的“三高经济”,似乎表现出异于常规的韧性。我们需要将短期扰动剥离再做审视,方能认清疫后“新范式”。
美国疫后经济的超预期表现是一种“低效的繁荣”,劳动生产率处于二战结束之后的绝对低位,并不支持经济的持续高增长。2020年至2023年三季度,美国非农商业部门劳动生产率平均增速为1.4%,与1973-1980年“大滞胀”时代相等,是二战结束以来的绝对低位,远低于战后“黄金时代”和1990年代信息技术革命时期,甚至低于2008年大危机之后的“长期停滞”阶段。疫后美国经济繁荣,主要依靠的是劳动力“人数”的增长和“工作小时数”的提升;制造业技术进步层面重回“大衰退”时期的“停滞”状态。


去通胀过程难言结束,核心CPI粘性高,通胀继续回落的经济“牺牲率”趋于上升,全球经济更容易陷入“类滞胀”泥潭。2022年10月峰值时期,发达经济体CPI扩散指数中,大于10%、5%和3%的比例分别为38%、87%和95%,至2023年10月分别下降至0、23%和71%,但核心CPI扩散指数依然偏高,大于5%和3%的扩散指数依然位于49%和94%高位。新兴与发展经济体去通胀的进程略落后于发达经济体,2023年10月CPI三项扩散指数分别为20%、50%和81%,核心CPI扩散指数为26%、68%和81%。②




②发达经济体(AEs)包括 31 个样本,新兴与发展经济体包括 52 个样本(下同)。
通胀中枢抬升由多重因素导致,逆全球化思潮兴起、能源与人口结构变迁、货币流动性十多年持续宽松等首当其冲。1980年代之后,贸易一体化的加强、资本要素价格的下降、劳动力供给增加等共同作用下,全球经济进入通胀大缓和时代;相应有利因素近些年来依次转向。2008年之后逆全球化思潮兴起,导致全球资源配置由“效率优先”转向“安全优先”,供应链收缩成为趋势。与此同时,全球传统能源资源领域投资力度大减、疫情期间供给进一步收缩,人口红利渐行渐远、老龄化负担显现、疫情期间劳动供给收缩。




“类滞胀”环境下,“财政货币化”只能解一时之需,通胀中枢的抬升会导致利率的“水涨船高”及宏观政策的“两难”。后疫情时代的“新范式”的另一个典型特征是,政策利率较难回到“负利率”时代,市场长端利率的中枢也会明显抬升。美联储的模型显示③,当前美国自然利率已经升至2.3%,基本回到了1960年代以来的高位,与2008年大危机之前相当。自然利率的抬升与劳动生产率增速的下降,形成鲜明对比,会导致后疫情时代,经济与金融体系稳定性的系统下降。


③Thiago R.T. Ferreira and Carolyn Davin(2022)
后疫情时代,全球经济特征可归纳为“三高”④:高通胀、高利率和高增长(名义)。通胀中枢的上移源自2008年大危机以来的四个结构性转变,新冠疫情冲击起到了“催化剂”的作用:(1)去全球化和产业链重构带来的投资拉动和成本推动的通胀;(2)人口老龄化趋势难以逆转,疫情冲击加剧了劳动力供给的短缺,55岁以上人群的劳动参与率或难回到疫情前,工资增速水平或难回到疫情前低位;(3)上世纪80年代末以来,投资在发达国家GDP中的比重持续下降,2008大危机之后资本开支显著收缩,AEs经济体或面临供给侧约束;(4)“赤字货币化”的实践和公共部门债务的积累在中期内抬升了财政赤字率的中枢,“财政主导型”政策也易于推升通货膨胀。
④相对于2008年之后的“三低”而言,且不宜类比“大滞胀”时代
二、国内经济:周期回归,还是结构深化?
疫情期间,国内经济微观生态也受到多种冲击;2024年,亦是加快寻找“新稳态”的过程。“周期”力量支持经济延续修复;转型深化又会导致向上弹性有限、结构分化加剧。
(一)“周期”的力量?2024年,经济或延续修复
2023年,经济修复屡低预期的主要原因有三:1)多重因素干扰下,广义财政支出力度不足;2)信心修复缓慢,导致财政发力不足的背景下,货币政策的乘数效应较弱;3)存量债务压制企业扩大再生产和居民加杠杆的能力和意愿,进而导致年初信贷激增之后,融资需求乏力、政策缺少有效抓手。
国别比较来看,疫后主要经济体经济修复程度,与财政政策发力力度紧密相关;多重因素影响下,我国前3季度财政支出力度不足。正常年份,广义财政支出增速大多略高于名义GDP,经济压力较大年份往往要高出更多。2023年前3季度,广义财政支出-2.4%,明显低于名义GDP增速的4.4%,也明显低于年初预算的5.9%。预算进度来看,前三季度支出预算完成度67%,落后于过去5年同期近8个百分点;前三季度广义财政支出预算完成度低于收入预算完成度,近些年来仅在2021年和2023年出现。究其原因,年度支出预算力度不足与土地财政收入显著低预期或是主因。




货币政策乘数效应没有充分体现、资金“空转”的话题再次成为讨论热点,短期原因在于信心修复不足、中长期症结在于存量债务的压制。年初以来,LPR多次下调带动一般贷款加权利率一度创新低至4.48%;融资成本回落、叠加结构性货币政策支持下,企业贷款增速一度冲高至12.2%;但信心不足、需求偏弱的情况下,资金“活化”率较低,10月M1同比增速回落至1.9%,处于近些年来历史同期绝对低位。存量债务压力过大,企业扩大再生产与居民加杠杆的意愿低下,导致年初贷款激增之后,融资需求无以为继。


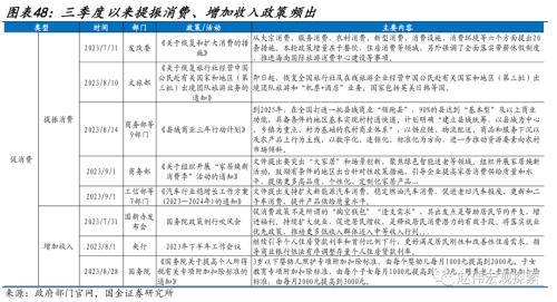
2023年10月以来,财政政策的拐点已现,广义财政支出开始按下“加速键”。中央扩表、地方化债的政策组合,更符合当下经济环境的需求,提高资金效率;万亿国债支持项目、地产“三大工程”等的加快落地,让维稳政策落在实处。其中,广义财政支出提速,10月当月同比13.4%,两年复合同比4%、较9月的-0.6%显著提升;一般财政和政府性基金一起发力,前者10月同比11.8%、较9月增速增长超8个百分点,后者10月同比17.7%,两年复合同比-1.9%、较9月降幅收窄近11个百分点。10月底1万亿国债增发,不按地方切块而是根据项目质量安排资金,及加速布局地产“三大工程”⑤,政策更有的放矢。




⑤2023 年 4 月政治局会议首提规划建设保障性住房,在超大特大城市推进城中村改造及“平急两用”公共基础设施建设;7 月政治局会议进一步强调加快“三大工程”建设;同时, 7 月以来,住建部、央行、自然资源部等多部委表示从建设主体、金融、土地要素多方面为“三大工程”提供支持,11 月中旬央行行长表示为“三大工程”建设提供中长期低成本资金支持,完善住房租赁金融政策体系等。
财政政策由“蓄力”转向“发力”的过程,有利于2024年经济表现;经济“周期”的力量,也有利于增长中枢的抬升。历史规律显示,实际利率与库存行为反向、且弱领先;当前实际利率处于历史绝对高位且下行趋势已确定、实际库存水平处于历史低位、修复的趋势也已开启,加之政策加持,2024年经济表现大概率较2023年会有所改善。现实经济运行中,化工、纺织服装、设备制造等部分低库存行业已呈现企稳改善迹象。


(二)“结构”的深化?经济弹性有限、转型加快
无论政策周期还是经济周期的力量,都有利于2024年经济修复;但若考虑转型“攻坚阶段”政策的结构特征,经济更可能呈现总量弹性有限、全年“先升后稳”的格局。
地产“三大工程”等政策加力,可部分对冲情绪低迷带来的压制;但发展阶段、人口结构及产业生态的变化,会导致“新范式”下房地产可恢复程度或相对有限。销售是过往影响房企拿地意愿的主驱动,但高库存下这一影响会显著减弱;当下全国狭义住宅库销比和主要房企土地储备分别处于95%、73%的历史分位,库存高企与预期不稳叠加,或导致房企投资意愿低迷延续的时长超预期。“房住不炒”、“以人定房”等背景下,地产或加快回归“商品属性”,收入及预期变化对房价及销售的影响或将放大,居民购房总体恢复空间预计也会比较有限。“三大工程”等政策效果如何,对地产链的影响则变得尤为关键。


2024年出口形势难见起色,加之2023年制造业企业盈利状况整体并不理想,或对制造业投资能力和意愿产生拖累。2024年全球经济进一步放缓,出口份额保持韧性的情景下⑥,出口增速较2023年或出现微降(预计2023年-3.0%,2024年-4.0%)。2023年前三季度工业企业利润同比-9%,全年来看盈利状况也难言理想,这会对2024年制造业投资意愿形成直接压制,外需承压也将间接压制制造业投资。综合考虑海外需求、国内地产链、企业利润及物价等因素,2024年制造业投资预计略降至5.1%(2023年预计6.0%)。




⑥东盟、俄罗斯等“一带一路”国家或对我国出口份额形成支撑,叠加我国低成本的竞争优势,预计 2024 年出口份额依然维持在历史高位、基本不变。
2024年,消费增速或进一步向收入增速收敛,回升到5.3%左右,重点关注社会集团类消费行为的修复情况。截至2023年三季度,居民的边际消费倾向已修复至疫情前的状况,人均可支配收入累计增速修复至5.2%(两年复合增速4.7%,疫情前稳定在8%左右),社会消费品零售总额累计增速6.8%(两年复合增速3.7%,疫情前10%左右)。预计疫情冲击、基数影响减弱之后,消费增速向收入端的收敛延续、带动消费小幅改善。社会集团类消费活动的修复幅度,对总消费增速的影响更关键,相关政策的变化值得密切关注。



逐项整理后会发现,经济亮点可能需要回到政策本身寻找。为保证经济转型“稳中求进”,更可能通过“中央加杠杆”的方式支持财政发力,直接支持基建投资、间接支持消费,地产政策聚焦“三大工程”等。2023年前10月,各地月均重大项目开工投资额4.4万亿元,低于2022年的4.8万亿元。有效项目不足的情况下,加快“十四五”项目建设或成加快实物工作量落地的关键⑦。参考各地规划,“十四五”交通投资规划增长32%,对应相关领域投资未来三年平均增速9.8%,仍有较强后劲;此外,水利投资或在中央新增国债支持下明显增长,特高压、“东数西算”等新型基建项目也可能是重要发力点。




⑦多地 2022 年审计报告显示,项目储备不足、前期准备不充分等是导致专项资金闲置、难落地的重要原因之一。2023 年前 9 月,地方基建类项目月度审批规模近 2500 亿元,低于 2022 年月均近 6200 亿元的审批规模,缺乏项目储备等或对财政资金发力产生掣肘。后续除了财政资金加码外,提前储备申报项目、加大项目前期要素支持,重点支持“十四五”规划优质项目等亦是加快实物工作量落地关键。
展望未来时,务必留意当下与过往周期运行机理上的变化;事实上,中央“扩表”、地方“化债”背景下,政策传导机制在加快重塑。表象上,我们已经看到2022年以来基建投资与沥青开工率走势的持续背离;深层次,我们需要留意政策传导的微观机制在变化。2017年之前城投平台债务,对基建投资形成了有效支撑;“防风险”背景下,集中“化债”的省份投资很难做出“增量”。然而,12个偿债压力较大省市,广义基建投资全国占比约25%、交运仓储类项目投资额占比约30%(2021年计)。政策发力更强调“结构”调整的深化,会导致财政政策和货币政策的乘数效应下降。




三、破冰之旅:稳中求进 vs 改革深化
旧疾纷扰之下,“求变”的力量也已蓄力成型,渐进式改革的思路似乎已现初型,对内对外的政策优化也都在加快推进。2024年,“破冰之旅”的序幕或已揭开。
(一)短期破局:中央“扩表”、地方“化债”
我国眼下处于经济转型的“攻坚阶段”,统筹稳增长、调结构与防风险之间的关系,显得格外重要。国内需求不足、企业信心不稳的背景下,需要政府加大支出力度、稳定需求和信心;地方“化债”过程中加杠杆能力受约束,需要中央政府加大支持力度。可以进一步加大中央预算内投资、转移支付、中央预算稳定调节基金调入等支持,提升中央对地方项目补贴比例、加大缓解地方项目配套资金压力等,实现有效支持。与海外主要经济体相比,我国中央政府杠杆率处于较低水平、2022年仅21.4%,具备加码空间。




我们可大致情景分析下,没有新增“扩表”政策的背景下,可支持的广义财政支出增速大致在5%左右,明显低于2016-2020年10.8%的平均增速。中性情境,假设2023年、2024年名义GDP分别4.8%、6%,税率分别14%、14.3%,对应税收收入增速分别5.4%、9.4%;非税收入与资源品价格波动关联密切且存在一定周期规律,两年增速分别-5%、0%⑧;土地财政支持下的政府基金收入增速,两年分别-15%、0%;结转结余、资金调入,两份分别补充1.9万亿、1.7万亿元⑨;赤字率3%、地方新增专项债3.8万亿元。土地财政连续两年显著低预期之后,2024年能否平稳运行等,还需要紧密跟踪。




⑧非税收入增速变化较大,与资源品价格波动有很大关联,且存在一定周期规律。2023 年前 10 月非税累计同比-3.8%,中性情景,假设 2023 年和 2024 年全年增速分别为-5%和 0%,对应一般财政收入增速分别为 3.5%和 7.9%,2024 年一般财政收入较 2023 年多增1.5 万亿元左右。
⑨2023 年调入资金及使用结转结余预算安排近 1.9 万亿;其中,从地方预算稳定调节基金调入及使用结转结余 1.17 万亿元,中央财政资金调入 7250 亿元。按照 2023 年预算安排及财政支出情况推算,若不考虑万亿国债中的 5000 亿元资金结余,中性情景 2024 年中央预算稳定调节基金、结转结余调入额或在 6000 亿元左右,地方预算稳定调节基金及结转结余规模在 1.1 万亿元左右。
出口、制造业、地产、消费等传统相关领域,2024年修复空间有限或存在下行风险;导致通过财政发力,支持基建、维稳经济的必要性上升。近些年,“化债”过程中伴随着地方财政资金管理的规范化,基建投资的资金来源也转向预算内为主。2018年之后,广义财政支出增速大多时候高于基建投资增速本身。广义财政支出总规模2023年预计在37万亿元左右,同比增速每“抬高”5个百分点,需要“补入”的资金支持大致在2万亿元量级。10月底万亿国债增发,虽有5000亿元安排于2023年底下达使用,但落地形成实物工作量或主要在2024年。此外,或还需中央财政、“准财政”等提供一定支持。


中央“扩表”的方式有很多,提高赤字率即是重要手段;除了中央预算加码外,政策性开发性银行新增信贷、金融工具等“准财政”也是潜在的补充路径。2023年前10月,政金债净融资规模为4000亿元、明显低于2020-2022年同期的超两万亿元;同时,PSL新增规模亦处低位,年初以来仅在2月发行17亿元。依据过往经验,稳增长压力较大时,在PSL和政金债支持下,政策性开发性银行新增贷款明显增长,占当年新增贷款比例最高可超15%,且政策性开发性金融工具流程灵活、投放较快。




(二)长期破局:“深化”改革、加速“转型”
长期破局之道,可参考的历史时段并不多,拿1990年代的日本做参考并不合理;当下形势,参考意义最强的是中国的1990年代末。1990年代末,我国也曾面临固有增长模式的不可维续,下游需求远跟不上投资端的扩张、产能利用水平和销售款回笼情况持续变差。彼时,我国内需的发育远不如外需,以追赶指数衡量我国人均GDP还不到美国的10%、但外贸依存度已攀升至30%以上。在亚洲金融危机冲击滞后影响下,出口和外商投资断崖式回落、传统扩张动能快速衰减。而当下,地产链条在寻找“新稳态”、基建投资的边际回报也在减弱;总量经济下台阶过程中,我国经济亟需寻找新的“增长动能”。




1990年代末的改革对当下至少有几点启示:1)从问题化解到恢复活力需要持续数年的结构调整,1998年国企改革算起截至2003年,经济才重返两位数增长;2)问题化解过程中,旧模式下的代表性行业转型压力最大,1990年代末以纺织服装代表的地方国企数量锐减;3)债务化解过程中,需要多方共同分担压力,彼时,财政部成立四大AMC剥离四大行共1.4万亿元不良贷款、以债转股方式消化3574亿元不良债权;4)唯有加快推进改革转型才能从根本上解决问题⑩,彻底告别旧有增长模式;5)转型“攻坚”阶段,需要保持相对宽松的货币金融环境,以及财政政策发力相配合⑪。




⑩1990 年代的改革包括:1994 年分税制改革推进,中央财政支配能力得到保障、地区间财力趋于平衡;1998 年国企三年脱困计划启动,过剩行业出清、国企兼并重组;1998 年商品房市场建立,土地开发和房屋建筑活动进入高速增长期。
⑪1990 年代末,1-3 年期贷款基准利率由 1996 年的 13.5%连续调降至 2002 年的 5.5%,政府杠杆率由 10%升至 25%。
经济发展阶段不同,决定了当前政策思路更接近“渐进式改革”的思路;时代的车轮滚滚向前,改革进行时,金融市场亦应不骄不馁、勇往直前。1990年代末,中国人均GDP不足1000美元,处于经济发展的低收入阶段;经过改革开放之后历轮闯关,市场经济框架初具基础。当下人均GDP已接近1.3万美元,处于中高收入阶段向高收入迈进的关键时点,对政策统筹的要求更高。从年初《党和国家机构改革方案》及中央金融工作会议的内容来看,改革进程已然推进。以金融工作会议为例,通过机构改革、加强监管等改革,金融体系可以为产业转型升级更好的赋能⑫。




⑫中央金融工作会议中多次提及,金融要为经济转型期的新动能、新产业、新发展模式等提供高质量服务,如“加强对新科技、新赛道、新市场的金融支持”,将“更多金融资源用于促进科技创新、先进制造、绿色发展和中小微企业”,“做好科技金融、绿色金融、普惠金融、养老金融、数字金融五篇大文章”等。后续央行、科技部、金融监管总局等召开的金融机构座谈亦再度强调落实,要切实加强对重大战略、重点领域和薄弱环节的优质金融服务,把更多金融资源用于促进科技创新、先进制造等领域。
1990年代,日本经济转型“下半场”,也面临内外部环境恶化等问题,对我国分析当下也一定启示,但不必过度解读。2022年,我国65岁以上人口占比超14%,进入深度老龄化阶段;与日本1990年代初状况接近。日本经验显示,人口老龄化的过程中,私人部门加杠杆的动力减弱、甚至出现“去杠杆”,其中,非金融企业杠杆率由1994年末的145%持续下降至2017年的96%;在这一过程中,消费行为及结构随之变化,“第四消费时代”应运而生。其人口结构变迁对经济的影响,对我国有一定参考意义。


面对内外部问题,日本早期尝试通过财政改革“节流”、消费税和结构性改革“开源”等计划,但均未达到理想的效果,在社保支出压力持续抬升、产业转型失利的背景下,“财政货币化”成为日本政府滚续政府债务的主要手段。与日本当时不同,我国政策更注重精准施策而非“大水漫灌”。维持相对宽松的信用环境、降低付息成本,控制债务过快增长的同时,以时间换空间、服务产业“腾笼换鸟”,辅之以供给侧改革、吐故纳新加快产业结构转型升级,是我国近些年乃至未来一段时期将持续坚持的方向。




附录
综上,核心经济指标预测如下:
风险提示
1.经济复苏不及预期。海外形势变化对出口拖累加大、地产超预期走弱等。
2.政策落地效果不及预期。债务压制、项目质量等拖累政策落地,资金滞留金融体系等。
来源:券商研报精选