浙江永和制冷股份有限公司 第四届监事会第四次会议决议公告
证券时报
2023-11-30 18:33:02
0

原标题:浙江永和制冷股份有限公司 第四届监事会第四次会议决议公告

本公司监事会及全体监事保证本公告内容不存在任何虚假记载、误导性陈述或者重大遗漏,并对其内容的真实性、准确性和完整性承担法律责任。

一、监事会会议召开情况

浙江永和制冷股份有限公司(以下简称“公司”)第四届监事会第四次会议于2023年11月29日(周三)以现场结合通讯方式召开。会议通知已于2023年11月25日以邮件方式送达各位监事。本次会议应出席监事3人,实际出席监事3人。

会议由监事会主席黄国栋先生主持,本次会议的召集召开符合《公司法》等有关法律法规及《公司章程》的规定,会议合法有效。

二、监事会会议审议情况

(一)审议通过《关于公司2021年股票期权与限制性股票激励计划首次授予限制性股票第二个解除限售期解除限售条件成就的议案》

监事会经核查认为:公司2021年股票期权与限制性股票激励计划首次授予限制性股票第二个解除限售期解除限售条件已经成就,本次限制性股票解除限售条件符合《上市公司股权激励管理办法》《激励计划》等的相关规定,且公司及激励对象均未发生不得解除限售的情形;该事项决策程序合法合规,不存在损害公司及股东利益的情形。综上所述,公司监事会同意符合条件的304名激励对象解除限售,可解除限售数量合计122.6009万股。

监事胡永忠因其近亲属为本激励计划的激励对象,对该议案回避表决。

表决情况:2票同意、0票反对、0票弃权。

具体内容详见公司同日披露于上海证券交易所网站(www.sse.com.cn)的《关于公司2021年股票期权与限制性股票激励计划首次授予限制性股票第二个解除限售期解除限售条件成就的公告》(公告编号:2023-124)。

(二)审议通过《关于调整回购价格和回购数量及回购注销部分已授予但尚未解除限售的限制性股票的议案》

监事会经认真核查,认为:鉴于2021年股票期权与限制性股票激励计划原激励对象中4人因离职不符合激励条件、首次授予部分25人、预留授予部分5人因其所在单位未实现2021年度子公司层面业绩目标的85%及以上,拟回购注销上述激励对象部分或全部已获授但尚未解除限售的限制性股票,符合《上市公司股权激励管理办法》等相关法律、法规及激励计划的有关规定。回购注销的原因、数量、回购价格的调整合法、有效;上述事项不会影响公司限制性股票激励计划的继续实施,不存在损害公司及股东利益的情况。同意公司本次调整回购价格及回购注销部分限制性股票。

监事胡永忠因其近亲属为本激励计划的激励对象,对该议案回避表决。

表决情况:2票同意、0票反对、0票弃权。

具体内容详见公司同日披露于上海证券交易所网站(www.sse.com.cn)的《关于调整回购价格和回购数量及回购注销部分已授予但尚未解除限售的限制性股票的公告》(公告编号:2023-125)

(三)审议通过《关于增加2023年度向银行申请综合授信额度及担保事项的议案》

监事会经认真核查,认为:本次向银行申请增加综合授信额度及增加担保额度事项,是基于公司经营和发展的需要,有利于促进公司的业务发展,新增授信额度及担保额度的风险在公司的可控范围内。本事项审批符合相关法律、法规及公司章程的规定,其决策程序合法、有效,不会损害本公司及全体股东的利益,全体监事一致同意上述议案。

表决情况:3票同意、0票反对、0票弃权。

具体内容详见公司同日披露于上海证券交易所网站(www.sse.com.cn)的《关于增加2023年度向银行申请综合授信额度及担保事项的公告》(公告编号:2023-128)

特此公告。

浙江永和制冷股份有限公司监事会

2023年11月30日

证券代码:605020 证券简称:永和股份 公告编号:2023-125

债券代码:111007 债券简称:永和转债

浙江永和制冷股份有限公司

关于调整回购价格和回购数量及

回购注销部分已授予但尚未解除限售的限制性股票的议案

本公司董事会及全体董事保证本公告内容不存在任何虚假记载、误导性陈述或者重大遗漏,并对其内容的真实性、准确性和完整性承担法律责任。

浙江永和制冷股份有限公司(以下简称“公司”)于2023年11月29日第四届董事会第四次会议及第四届监事会第四次会议,审议通过了《关于调整回购价格及回购注销部分已授予但尚未解除限售的限制性股票的议案》,同意公司回购注销部分激励对象已获授但尚未解除限售的40,167股限制性股票。现将相关事项公告如下:

一、本激励计划已履行的相关审批程序和信息披露情况

1、2021年10月12日,公司召开第三届董事会第十六次会议,审议通过《关于〈浙江永和制冷股份有限公司2021年股票期权与限制性股票激励计划(草案)〉及其摘要的议案》《关于〈浙江永和制冷股份有限公司2021年股票期权与限制性股票激励计划实施考核管理办法〉的议案》《关于提请公司股东大会授权董事会办理2021年股票期权与限制性股票激励计划相关事宜的议案》及《关于提请召开2021年第三次临时股东大会的议案》。公司独立董事就本激励计划是否有利于公司的持续发展及是否存在损害公司及全体股东利益的情形发表了独立意见。同日,公司召开第三届监事会第九次会议,审议通过《关于〈浙江永和制冷股份有限公司2021年股票期权与限制性股票激励计划(草案)〉及其摘要的议案》《关于〈浙江永和制冷股份有限公司2021年股票期权与限制性股票激励计划实施考核管理办法〉的议案》及《关于〈浙江永和制冷股份有限公司2021年股票期权与限制性股票激励计划首次授予激励对象名单〉的议案》。

2、2021年10月13日至2021年10月22日,在公司内部对本次拟激励对象名单及职务进行了公示,公示期间共计10天。在公示期内,公司监事会未收到任何个人或组织对公司本次拟激励对象提出的异议。2021年10月23日,公司披露了《监事会关于2021年股票期权与限制性股票激励计划首次授予部分激励对象名单的核查意见及公示情况说明》。

3、2021年10月28日,公司召开2021年第三次临时股东大会,审议通过《关于〈浙江永和制冷股份有限公司2021年股票期权与限制性股票激励计划(草案)〉及其摘要的议案》《关于〈浙江永和制冷股份有限公司2021年股票期权与限制性股票激励计划实施考核管理办法〉的议案》及《关于提请公司股东大会授权董事会办理2021年股票期权与限制性股票激励计划相关事宜的议案》。公司实施本激励计划获得批准,董事会被授权确定股票期权/限制性股票授予日、在激励对象符合条件时向激励对象授予股票期权/限制性股票并办理授予股票期权/限制性股票所必需的全部事宜。

同时,公司根据内幕信息知情人买卖公司股票情况的核查情况,披露了《关于2021年股票期权与限制性股票激励计划内幕信息知情人买卖公司股票情况的自查报告》。

4、2021年11月5日公司召开第三届董事会第十八次会议、第三届监事会第十一次会议,审议通过《关于向公司2021年股票期权与限制性股票激励计划激励对象首次授予股票期权与限制性股票的议案》。公司独立董事对上述议案均发表了表示同意的独立意见,认为首次授予条件已经成就,激励对象主体资格合法有效,确定的首次授予日符合相关规定。

5、2022年8月29日公司召开第三届董事会第二十四次会议、第三届监事会第十六次会议,审议通过《关于调整股票期权行权价格和限制性股票预留部分授予价格的议案》《关于向公司2021年股票期权与限制性股票激励计划激励对象授予预留部分股票期权与限制性股票的议案》。公司独立董事对上述议案均发表了表示同意的独立意见,认为预留授予条件已经成就,激励对象主体资格合法有效,确定的预留授予日符合相关规定。

6、2022年10月27日公司召开第三届董事会第二十六次会议、第三届监事会第十八次会议,审议通过《关于注销部分已授予但尚未行权的股票期权的议案》《关于公司2021年股票期权与限制性股票激励计划首次授予股票期权第一个行权期行权条件达成的议案》,关联董事回避了相关议案的表决,独立董事对上述事项发表了独立意见。

7、2022年11月25日公司召开第三届董事会第二十七次会议、第三届监事会第十九次会议,审议通过《关于调整回购价格及回购注销部分已授予但尚未解除限售的限制性股票的议案》《关于公司2021年股票期权与限制性股票激励计划首次授予限制性股票第一个解除限售期解除限售条件成就的议案》,关联董事回避了相关议案的表决,独立董事对上述事项发表了独立意见。

8、2023年7月12日公司召开第三届董事会第三十五次会议、第三届监事会第二十五次会议,审议通过《关于调整股票期权行权价格及期权数量的议案》,关联董事回避了相关议案的表决,独立董事对上述事项发表了独立意见。

9、2023年8月11日公司召开第四届董事会第二次会议、第四届监事会第二次会议,审议通过《关于注销部分已授予但尚未行权的股票期权的议案》《关于公司2021年股票期权与限制性股票激励计划预留授予股票期权第一个行权期行权条件达成的议案》,关联董事回避了相关议案的表决,独立董事对上述事项发表了独立意见。

10、2023年10月27日公司召开第四届董事会第三次会议、第四届监事会第三次会议,审议通过《关于注销部分已授予但尚未行权的股票期权的议案》《关于公司2021年股票期权与限制性股票激励计划首次授予股票期权第二个行权期行权条件及预留授予限制性股票第一个限售期解除限售条件达成的议案》,关联董事回避了相关议案的表决,独立董事对上述事项发表了独立意见。

11、2023年11月29日,公司召开第四届董事会第四次会议、第四届监事会第四次会议,审议通过《关于公司2021年股票期权与限制性股票激励计划首次授予限制性股票第二个解除限售期解除限售条件成就的议案》《关于调整回购价格和回购数量及回购注销部分已授予但尚未解除限售的限制性股票的议案》《关于变更注册资本并修订〈公司章程〉的议案》,关联董事回避了相关议案的表决,独立董事对上述事项发表了独立意见。

二、关于调整限制性股票回购价格的说明

(一)调整事由

公司于2023年5月5日召开2022年年度股东大会,审议通过了公司2022年度利润分配及资本公积转增股本方案;2022年5月30日,公司披露了《浙江永和制冷股份有限公司2022年年度权益分派实施公告》,本次利润分配及转增股本以方案实施前的公司总股本270,808,969股为基数,每股派发现金红利0.25元(含税),以资本公积金向全体股东每股转增0.4股,共计派发现金红利67,702,242.25元,转增108,323,588股,本次分配后总股本为379,132,557股。确定权益分派股权登记日为:2023年6月15日,除权除息日为:2023年6月16日。

(二)调整结果

1、回购数量的调整

根据经公司股东大会审议通过的《浙江永和制冷股份有限公司2021年股票期权与限制性股票激励计划(草案)》(以下简称“《激励计划》”)的规定,激励对象获授的限制性股票完成股份登记后,若公司发生资本公积转增股本、派送股票红利、股份拆细、配股或缩股,公司应对尚未解除限售的限制性股票的回购数量做相应的调整,调整方法如下:

资本公积转增股本、派送股票红利、股票拆细

Q=Q0×(1+n)

其中:Q0为调整前的限制性股票数量;n为每股的资本公积转增股本、派送股票红利、股票拆细的比率(即每股股票经转增、送股或拆细后增加的股票数量);Q为调整后的限制性股票数量。

(1)首次授予部分调整后的回购数量为:Q=Q0×(1+n)=27,921×(1+0.4)=39,089股

(2)预留授予部分调整后的回购数量为:Q=Q0×(1+n)=770×(1+0.4)=1,078股

本次调整后的拟回购注销的数量合计为40,167股。

2、回购价格的调整

激励对象获授的限制性股票完成股份登记后,若公司发生资本公积转增股本、派送股票红利、股份拆细、配股或缩股、派息等影响公司股本总额或公司股票价格事项的,公司应对尚未解除限售的限制性股票的回购价格做相应的调整,调整如下:

(1)资本公积转增股本、派送股票红利、股票拆细:

P=P0÷(1+n)

其中:P为调整后的每股限制性股票回购价格,P0为每股限制性股票授予价格;n为每股公积金转增股本、派送股票红利、股票拆细的比率(即每股股票经转增、送股或股票拆细后增加的股票数量)。

(2)派息

P=P0-V

其中:P0为调整前的每股限制性股票回购价格;V为每股的派息额;P为调整后的每股限制性股票回购价格。经派息调整后,P仍须为正数。

根据以上公式,本次调整后限制性股票回购价格P=(P0-V)÷(1+n)=(19.97-0.25)÷(1+0.4)≈14.09元/股,若涉及支付利息的情形,则加算同期银行存款利息。

三、本次回购注销部分限制性股票的原因、数量及价格的说明

1、本次回购注销限制性股票的原因、数量

(1)根据公司《激励计划》“第八章公司/激励对象发生异动”之“二、激励对象个人情况发生变化的处理”激励对象主动离职,自情况发生之日,其已获授但尚未解除限售的限制性股票不得解除限售,由公司回购注销,回购价格为授予价格。鉴于《激励计划》首次授予的激励对象中4人因离职不符合激励条件,公司将取消其激励资格并回购注销其已获授但尚未解除限售的全部限制性股票共23,524股。

(2)根据《激励计划》“第五章 本激励计划的具体内容”之“二、(六)2(4)子公司层面业绩考核要求的规定:如未达到解除限售条件的,当期的限制性股票不得解除限售,由公司按授予价格加银行同期存款利息回购注销。”鉴于《激励计划》中首次授予部分25人、预留授予部分5人因其所在单位未实现2021年度子公司层面业绩目标的85%及以上,其已获授但尚未达到对应批次解除限售条件的部分限制性股票合计16,643股将由公司回购注销,其中首次授予部分回购注销数量为15,565股,预留授予部分回购注销数量为1,078股。

综上,公司本次拟回购注销的限制性股票数量合计为40,167股,其中首次授予部分回购注销39,089股,预留授予部分回购注销1,078股。

2、本次回购注销限制性股票的价格

根据《激励计划》的规定,本次因上述(1)导致需回购注销的23,524股限制性股票的回购价格为14.09元/股;因上述(2)导致需回购注销的16,643股限制性股票的回购价格为14.09元/股加银行同期存款利息之和。

3、本次回购注销限制性股票的资金来源

本次拟用于回购限制性股票的资金总额为565,953.03元加同期银行存款利息之和,资金来源为公司自有资金。

四、本次拟回购注销部分限制性股票后公司股权结构变动情况

(单位:股)

注:因公司尚处于可转债转股期及自主行权期,上述股本数据采用2023年9月30日(最近一次披露的股本数据)的股本结构,未包含2023年10月1日至今的转股结果和自主行权结果。以上股本结构变动的最终情况以中国证券登记结算有限责任公司上海分公司出具的股本结构表为准。

五、本次调整回购价格及回购注销部分限制性股票对公司的影响

本次对限制性股票回购价格的调整及回购注销部分限制性股票事项不会对公司财务状况和经营成果产生重大影响,不会影响公司及子公司管理团队、业务骨干的勤勉尽责,也不会影响公司激励计划的继续实施。

六、独立董事发表的独立意见

经审阅,公司独立董事认为:结合公司2021年年度现金分红事项,本次激励计划限制性股票回购价格的调整符合《上市公司股权激励管理办法》及本次激励计划中关于限制性股票回购价格调整方法的规定,不存在损害股东利益的情况。2021年股票期权与限制性股票激励计划首次授予激励对象中4人因离职不符合激励条件、首次授予部分25人、预留授予部分5人因其所在单位未实现2021年度子公司层面业绩目标的85%及以上,拟回购注销上述激励对象部分或全部已获授但尚未解除限售的限制性股票,符合《上市公司股权激励管理办法》等相关法律、法规及激励计划的有关规定。回购注销的原因、数量合法、有效;上述事项不会影响公司限制性股票激励计划的继续实施,不存在损害公司及股东利益的情况。我们一致同意公司本次调整回购价格和回购数量及回购注销部分已授予尚未解除限售的限制性股票。

七、监事会意见

监事会经认真核查,认为:鉴于2021年股票期权与限制性股票激励计划原激励对象中4人因离职不符合激励条件、首次授予部分25人、预留授予部分5人因其所在单位未实现2021年度子公司层面业绩目标的85%及以上,拟回购注销上述激励对象部分或全部已获授但尚未解除限售的限制性股票,符合《上市公司股权激励管理办法》等相关法律、法规及激励计划的有关规定。回购注销的原因、数量、回购价格的调整合法、有效;上述事项不会影响公司限制性股票激励计划的继续实施,不存在损害公司及股东利益的情况。同意公司本次调整回购价格和回购数量及回购注销部分限制性股票。

八、本次注销计划的后续工作安排

公司2021年第三次临时股东大会审议通过《关于提请公司股东大会授权董事会办理2021年股票期权与限制性股票激励计划相关事宜的议案》,授权董事会按照《激励计划》的规定办理限制性股票的变更与终止,包括但不限于取消激励对象的解除限售资格,对激励对象尚未解除限售的限制性股票回购注销,本次回购注销限制性股票事宜无需提交股东大会审议。

九、法律意见书结论性意见

截至本法律意见书出具日,本次数量和价格调整和本次回购注销事项已获得现阶段必要的批准和授权;本次数量和价格调整以及本次回购注销的原因、数量、价格和资金来源等符合《管理办法》等法律法规和规范性文件及《激励计划(草案)》的相关规定;公司尚需就本次数量和价格调整和本次回购注销事项依法履行信息披露义务并办理相关股份注销和减资手续。

特此公告。

浙江永和制冷股份有限公司董事会

2023年11月30日

证券代码:605020 证券简称:永和股份 公告编号:2023-126

债券代码:111007 债券简称:永和转债

浙江永和制冷股份有限公司关于

变更注册资本并修订《公司章程》的公告

本公司董事会及全体董事保证本公告内容不存在任何虚假记载、误导性陈述或者重大遗漏,并对其内容的真实性、准确性和完整性承担法律责任。

浙江永和制冷股份有限公司(以下简称“公司”)于2023年11月29日召开第四届董事会第四次会议、第四届监事会第四次会议审议通过了《关于变更注册资本并修订〈公司章程〉的议案》,现将相关情况公告如下

一、公司注册资本变更情况

鉴于公司2021年股票期权与限制性股票激励计划中部分激励对象因离职或绩效考核不满足全部解锁要求,公司拟对上述激励对象已获授但尚未解除限售的限制性股票40,167股进行回购注销。

本次回购注销完成后,公司总股本将由379,133,017股变更为379,092,850股,注册资本由379,133,017变更为379,092,850元。

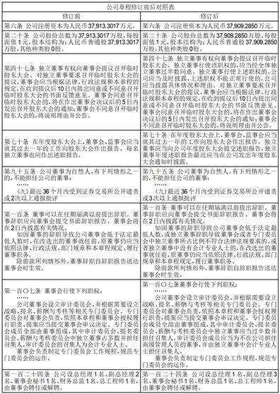
二、《公司章程》具体修订内容

综合上述公司注册资本变更情况,同时为进一步促进规范运作,公司根据《上市公司独立董事管理办法》等相关法律法规、规范性文件,拟对《公司章程》部分条款进行修订和完善,具体如下:

除上述条款修改外,《公司章程》其他条款不变。上述变更最终以市场监督管理部门核准登记的内容为准。

本次变更事项尚需提交公司2023年第四次临时股东大会进行审议。同时提请股东大会授权董事会及授权办理人员办理后续工商变更、章程备案等事宜。

三、其他说明

本次注册资本变更仅针对上述限制性股票回购注销引起的注册资本减少事项进行相应的《公司章程》修订,未包含因2023年7月1日至今可转债转股及股票期权自主行权引起的公司注册资本变化,公司后续将另行召开会议审议相关注册资本变更事项。

特此公告。

浙江永和制冷股份有限公司董事会

2023年11月30日

证券代码:605020 证券简称:永和股份 公告编号:2023-122

债券代码:111007 债券简称:永和转债

浙江永和制冷股份有限公司

第四届董事会第四次会议决议公告

本公司董事会及全体董事保证本公告内容不存在任何虚假记载、误导性陈述或者重大遗漏,并对其内容的真实性、准确性和完整性承担法律责任。

一、董事会会议召开情况

浙江永和制冷股份有限公司(以下简称“公司”)第四届董事会第四次会议于2023年11月29日(周三)以现场结合通讯方式召开。会议通知已于2023年11月25日以邮件方式送达各位董事。本次会议应出席董事9人,实际出席董事9人。

会议由董事长童建国先生主持,公司监事及高级管理人员列席会议。本次会议的召集、召开符合《公司法》等有关法律法规及《公司章程》的规定,会议合法有效。

二、董事会会议审议情况

(一)审议通过《关于公司2021年股票期权与限制性股票激励计划首次授予限制性股票第二个解除限售期解除限售条件成就的议案》

根据《公司2021年股票期权与限制性股票激励计划(草案)》及《公司2021年股票期权与限制性股票激励计划实施考核管理办法》的有关规定,公司首次授予部分限制性股票第二个解除限售期解除限售条件已成就,公司董事会同意符合条件的激励对象进行解除限售,首次授予部分第二个解除限售期可解除限售人员合计304名,可解除限售数量合计1,226,009股。

董事徐水土先生、余锋先生、陈文亮先生作为本激励计划的激励对象,对本议案回避表决。

表决结果:6票同意,0票反对,0票弃权。

独立董事对该事项发表了明确同意的独立意见。

具体内容详见公司同日于上海证券交易所网站(www.sse.com.cn)的《关于公司2021年股票期权与限制性股票激励计划首次授予限制性股票第二个解除限售期解除限售条件成就的公告》(公告编号:2023-124)。

(二)审议通过《关于调整回购价格和回购数量及回购注销部分已授予但尚未解除限售的限制性股票的议案》

鉴于公司2021年年度利润分配方案已实施,按照《公司2021年股票期权与限制性股票激励计划(草案)》的相关规定,对限制性股票回购价格进行调整,回购价格由19.97元/股调整为14.09元/股,若涉及支付利息的情形,则加算同期银行存款利息。鉴于公司2021年股票期权与限制性股票激励计划原激励对象中4人因离职已不符合激励条件,不再具备激励对象资格;首次授予部分25人、预留授予部分5人因其所在单位未实现2021年度子公司层面业绩目标的85%及以上,对应解除限售期的限制性股票无法100%解除限售。按照《公司2021年股票期权与限制性股票激励计划(草案)》的相关规定,该上述激励对象已获授但尚未解除限售的限制性股票数量40,167股由公司统一注销,其中首次授予部分回购注销39,089股,预留授予部分回购注销1,078股。

董事徐水土先生、余锋先生、陈文亮先生作为本激励计划的激励对象,对本议案回避表决。

表决结果:6票同意,0票反对,0票弃权。

独立董事对该事项发表了明确同意的独立意见。

具体详见公司同日在上海证券交易所网站(www.sse.com.cn)披露的《关于调整回购价格和回购数量及回购注销部分已授予但尚未解除限售的限制性股票的公告》(公告编号:2023-125)。

(三)审议通过《关于变更注册资本并修订〈公司章程〉的议案》

鉴于公司2021年股票期权与限制性股票激励计划中部分激励对象因离职或绩效考核不满足全部解锁要求,公司拟对上述激励对象已获授但尚未解除限售的限制性股票40,167股进行回购注销。本次回购注销完成后,公司总股本将由379,133,017股变更为379,092,850股,注册资本由379,133,017变更为379,092,850元。

综合上述公司注册资本变更情况,同时为进一步促进规范运作,公司根据《上市公司独立董事管理办法》等相关法律法规、规范性文件,对《公司章程》部分条款进行修订和完善。

表决结果:9票同意,0票反对,0票弃权。

本议案尚需提交公司2023年第四次临时股东大会审议。

具体详见公司同日在上海证券交易所网站(www.sse.com.cn)披露的《关于变更注册资本并修订〈公司章程〉的公告》(公告编号:2023-126)。

(四)审议通过《关于聘任副总经理的议案》

根据《上海证券交易所股票上市规则》相关规定要求,经公司总经理童建国先生提名,公司拟聘任赵景平先生为公司副总经理,协助总经理履行各项职责并开展相关工作,任期自股东大会审议通过修订后的《公司章程》之日起,至公司第四届董事会任期届满之日止。

表决结果:9票同意,0票反对,0票弃权。

独立董事对该事项发表了明确同意的独立意见。

具体详见公司同日在上海证券交易所网站(www.sse.com.cn)披露的《关于聘任副总经理的公告》(公告编号:2023-127)。

(五)审议通过《关于修订〈独立董事工作制度〉的议案》

根据《公司法》《上市公司独立董事管理办法》《上海证券交易所上市公司自律监管指引第1号一一规范运作(2023年8月修订)》等有关法律、法规、规范性文件及《公司章程》的有关规定,并结合公司实际情况,对《独立董事工作制度》进行修订。

表决结果:9票同意,0票反对,0票弃权。

本议案尚需提交公司2023年第四次临时股东大会审议。

具体详见公司同日在上海证券交易所网站(www.sse.com.cn)披露的《浙江永和制冷股份有限公司独立董事工作制度》。

(六)审议通过《关于制定〈商誉减值测试内部控制制度〉的议案》

为强化商誉减值的会计监管,进一步规范公司的商誉减值会计处理及信息披露,根据《企业会计准则》《公开发行证券的公司信息披露编报规则第15号一一财务报告的一般规定》等有关规定,拟制定《商誉减值测试内部控制制度》。

表决结果:9票同意,0票反对,0票弃权。

具体详见公司同日在上海证券交易所网站(www.sse.com.cn)披露的《商誉减值测试内部控制制度》。

(七)审议通过《关于增加2023年度向银行申请综合授信额度及担保事项的议案》

为满足公司子公司生产经营及项目建设资金需要,董事会同意增加2023年度向银行申请综合授信额度及担保事项,有助于促进公司及子公司筹措资金和良性发展,符合公司整体发展战略和整体利益。被担保方均为公司合并报表范围内的子公司,公司对其拥有决策和控制权,能够及时掌握其经营情况和资信状况,风险可控,不会对公司持续经营能力带来不利影响。

表决结果:9票同意,0票反对,0票弃权。

独立董事对该事项发表了明确同意的独立意见。

本议案尚需提交公司2023年第四次临时股东大会审议。

具体详见公司同日在上海证券交易所网站(www.sse.com.cn)披露的《关于增加2023年度向银行申请综合授信额度及担保事项的公告》(公告编号:2023-128)。

(八)审议通过《关于提请召开2023年第四次临时股东大会的议案》

为保证公司股东大会依法行使职权,根据《中华人民共和国公司法》《中华人民共和国证券法》《上市公司股东大会规则》以及《公司章程》,拟定于2023年12月18日在浙江省衢州市世纪大道893号公司会议室召开2023年第四次临时股东大会。

表决结果:9票同意,0票反对,0票弃权。

特此公告。

浙江永和制冷股份有限公司董事会

2023年11月30日

证券代码:605020 证券简称:永和股份 公告编号:2023-124

债券代码:111007 债券简称:永和转债

浙江永和制冷股份有限公司关于公司2021年股票期权与限制性股票激励

计划首次授予限制性股票第二个解除

限售期解除限售条件成就的公告

本公司董事会及全体董事保证本公告内容不存在任何虚假记载、误导性陈述或者重大遗漏,并对其内容的真实性、准确性和完整性承担法律责任。

重要内容提示:

● 2021年股票期权与限制性股票激励计划首次授予限制性股票第二个解除限售期符合解除限售条件的激励对象共计304人;

● 2021年股票期权与限制性股票激励计划首次授予限制性股票第二个解除限售期可解除限售的限制性股票数量为1,226,009股,占目前公司股本总数的0.32%;

● 公司将在办理完毕相关解除限售申请手续后、股份上市流通前,发布相关限制性股票解除限售暨上市的公告,敬请投资者注意。

浙江永和制冷股份有限公司(以下简称“公司”或“永和股份”)于2023年11月29日第四届董事会第四次会议及第四届监事会第四次会议,审议通过了《关于公司2021年股票期权与限制性股票激励计划首次授予限制性股票第二个解除限售期解除限售条件成就的议案》,公司董事会认为公司2021年股票期权与限制性股票激励计划(以下简称“激励计划”)首次授予部分第二个解除限售期解除限售条件已成就,公司董事会同意符合条件的激励对象进行限制性股票解除限售,首次授予部分第二个解除限售期可解除限售人员合计304名,可解除限售数量合计1,226,009股。

一、本激励计划批准及实施情况

1、2021年10月12日,公司召开第三届董事会第十六次会议,审议通过《关于〈浙江永和制冷股份有限公司2021年股票期权与限制性股票激励计划(草案)〉及其摘要的议案》《关于〈浙江永和制冷股份有限公司2021年股票期权与限制性股票激励计划实施考核管理办法〉的议案》《关于提请公司股东大会授权董事会办理2021年股票期权与限制性股票激励计划相关事宜的议案》及《关于提请召开2021年第三次临时股东大会的议案》。公司独立董事就本激励计划是否有利于公司的持续发展及是否存在损害公司及全体股东利益的情形发表了独立意见。同日,公司召开第三届监事会第九次会议,审议通过《关于〈浙江永和制冷股份有限公司2021年股票期权与限制性股票激励计划(草案)〉及其摘要的议案》《关于〈浙江永和制冷股份有限公司2021年股票期权与限制性股票激励计划实施考核管理办法〉的议案》及《关于〈浙江永和制冷股份有限公司2021年股票期权与限制性股票激励计划首次授予激励对象名单〉的议案》。

2、2021年10月13日至2021年10月22日,在公司内部对本次拟激励对象名单及职务进行了公示,公示期间共计10天。在公示期内,公司监事会未收到任何个人或组织对公司本次拟激励对象提出的异议。2021年10月23日,公司披露了《监事会关于2021年股票期权与限制性股票激励计划首次授予部分激励对象名单的核查意见及公示情况说明》。

3、2021年10月28日,公司召开2021年第三次临时股东大会,审议通过《关于〈浙江永和制冷股份有限公司2021年股票期权与限制性股票激励计划(草案)〉及其摘要的议案》《关于〈浙江永和制冷股份有限公司2021年股票期权与限制性股票激励计划实施考核管理办法〉的议案》及《关于提请公司股东大会授权董事会办理2021年股票期权与限制性股票激励计划相关事宜的议案》。公司实施本激励计划获得批准,董事会被授权确定股票期权/限制性股票授予日、在激励对象符合条件时向激励对象授予股票期权/限制性股票并办理授予股票期权/限制性股票所必需的全部事宜。

同时,公司根据内幕信息知情人买卖公司股票情况的核查情况,披露了《关于2021年股票期权与限制性股票激励计划内幕信息知情人买卖公司股票情况的自查报告》。

4、2021年11月5日公司召开第三届董事会第十八次会议、第三届监事会第十一次会议,审议通过《关于向公司2021年股票期权与限制性股票激励计划激励对象首次授予股票期权与限制性股票的议案》。公司独立董事对上述议案均发表了表示同意的独立意见,认为首次授予条件已经成就,激励对象主体资格合法有效,确定的首次授予日符合相关规定。

5、2022年8月29日公司召开第三届董事会第二十四次会议、第三届监事会第十六次会议,审议通过《关于调整股票期权行权价格和限制性股票预留部分授予价格的议案》《关于向公司2021年股票期权与限制性股票激励计划激励对象授予预留部分股票期权与限制性股票的议案》。公司独立董事对上述议案均发表了表示同意的独立意见,认为预留授予条件已经成就,激励对象主体资格合法有效,确定的预留授予日符合相关规定。

6、2022年10月27日公司召开第三届董事会第二十六次会议、第三届监事会第十八次会议,审议通过《关于注销部分已授予但尚未行权的股票期权的议案》《关于公司2021年股票期权与限制性股票激励计划首次授予股票期权第一个行权期行权条件达成的议案》,关联董事回避了相关议案的表决,独立董事对上述事项发表了独立意见。

7、2022年11月25日公司召开第三届董事会第二十七次会议、第三届监事会第十九次会议,审议通过《关于调整回购价格及回购注销部分已授予但尚未解除限售的限制性股票的议案》《关于公司2021年股票期权与限制性股票激励计划首次授予限制性股票第一个解除限售期解除限售条件成就的议案》,关联董事回避了相关议案的表决,独立董事对上述事项发表了独立意见。

8、2023年7月12日公司召开第三届董事会第三十五次会议、第三届监事会第二十五次会议,审议通过《关于调整股票期权行权价格及期权数量的议案》,关联董事回避了相关议案的表决,独立董事对上述事项发表了独立意见。

9、2023年8月11日公司召开第四届董事会第二次会议、第四届监事会第二次会议,审议通过《关于注销部分已授予但尚未行权的股票期权的议案》《关于公司2021年股票期权与限制性股票激励计划预留授予股票期权第一个行权期行权条件达成的议案》,关联董事回避了相关议案的表决,独立董事对上述事项发表了独立意见。

10、2023年10月27日公司召开第四届董事会第三次会议、第四届监事会第三次会议,审议通过《关于注销部分已授予但尚未行权的股票期权的议案》《关于公司2021年股票期权与限制性股票激励计划首次授予股票期权第二个行权期行权条件及预留授予限制性股票第一个限售期解除限售条件达成的议案》,关联董事回避了相关议案的表决,独立董事对上述事项发表了独立意见。

11、2023年11月29日,公司召开第四届董事会第四次会议、第四届监事会第四次会议,审议通过《关于公司2021年股票期权与限制性股票激励计划首次授予限制性股票第二个解除限售期解除限售条件成就的议案》《关于调整回购价格和回购数量及回购注销部分已授予但尚未解除限售的限制性股票的议案》《关于变更注册资本并修订〈公司章程〉的议案》,关联董事回避了相关议案的表决,独立董事对上述事项发表了独立意见。

二、本激励计划首次授予的限制性股票第二个解除限售期解除限售条件成就说明

(一)首次授予的限制性股票第二个限售期即将届满的说明

根据《激励计划》的相关规定,限制性股票第二个解除限售期为自首次授予部分限制性股票登记完成之日起24个月后的首个交易日起至首次授予部分限制性股票登记完成之日起36个月内的最后一个交易日当日止,可解除限售比例为获授限制性股票总数的30%。首次授予部分限制性股票登记完成日为2021年12月20日,授予的限制性股票第二个解除限售期将于2023年12月20日届满。

(二)首次授予的限制性股票第二个解除限售期解除限售条件成就的说明

综上,董事会认为公司2021年限制性股票激励计划规定的首次授予的限制性股票第二个限售期即将届满,公司2021年激励计划首次授予的限制性股票第二个解除限售期的解除限售条件已经成就。根据公司本激励计划的解除限售安排,首次授予部分第二个解除限售期可解除限售数量占获授限制性股票数量比例为30%。

三、本次可解除限售限制性股票的激励对象及可解除限售限制性股票数量

1、授予日:2021年11月5日

2、登记日:2021年12月20日

3、解除限售数量:122.6009万股

4、解除限售人数:304人

5、激励对象名单及解除限售情况:

根据公司《激励计划》及相关规定,2021年股票期权与限制性股票激励计划限制性股票符合解除限售条件的激励对象合计304人,可申请解除限售并上市流通的限制性股票数量为122.6009万股,占公司目前股份总数的0.32%。具体如下:

注:1、公司于2023年6月16日实施完成公司2022年利润分配方案,以资本公积金向全体股东每股转增0.4股,上表中的限制性股票数量已做相应调整。

2、上述表格中数据不包括已离职的激励对象及相应数量;

3、上述合计数与各明细数直接相加之和在尾数上如有差异,是由于四舍五入所造成。

四、董事会薪酬与考核委员会意见

根据《管理办法》《激励计划》的相关规定,董事会薪酬与考核委员会认为公司2021年股票期权与限制性股票激励计划首次授予限制性股票第二个解除限售期解除限售条件已经成就,同意公司为满足条件的激励对象办理限制性股票解除限售所需的相关事宜。

五、监事会意见

监事会经核查认为:公司2021年股票期权与限制性股票激励计划首次授予限制性股票第二个解除限售期解除限售条件已经成就,本次限制性股票解除限售条件符合《上市公司股权激励管理办法》《激励计划》等的相关规定,且公司及激励对象均未发生不得解除限售的情形;该事项决策程序合法合规,不存在损害公司及股东利益的情形。综上所述,公司监事会同意符合条件的304名激励对象解除限售,可解除限售数量合计1,226,009股。

六、独立董事发表的独立意见

公司2021年激励计划首次授予部分限制性股票的第二个解除限售期解除限售条件已经成就,公司本次解除限售安排符合《上市公司股权激励管理办法》等法律法规的规定,且符合《激励计划》和《2021年股票期权与限制性股票激励计划实施考核管理办法》的相关规定,相关解除限售条件已成就,不存在损害公司及全体股东利益的情形。

综上所述,同意公司2021年激励计划首次授予限制性股票的304名激励对象第二个解除限售期共计1,226,009股限制性股票按照相关规定解除限售。

七、法律意见书结论性意见

截至本法律意见书出具日,本次解除限售、已获得现阶段必要的批准和授权;首次授予限制性股票第二个解除限售期解除限售条件已成就,符合《管理办法》等法律法规和规范性文件及《激励计划(草案)》的相关规定;公司尚需就本次解除限售事项依法履行信息披露义务并办理相关手续。

八、独立财务顾问意见

上海荣正企业咨询服务(集团)股份有限公司认为:永和股份和2021年激励计划首次授予部分限制性股票第二个解除限售期可解除限售的激励对象均符合《激励计划》规定的解除限售所必须满足的条件,且已经取得必要的批准和授权,符合《公司法》、《证券法》、《上市公司股权激励管理办法》等法规的相关规定。公司本次解除限售尚需按照《上市公司股权激励管理办法》和《激励计划》的相关规定在规定期限内进行信息披露,并向证券交易所和登记结算机构办理相应后续手续。

特此公告。

浙江永和制冷股份有限公司董事会

2023年11月30日

证券代码:605020 证券简称:永和股份 公告编号:2023-127

债券代码:111007 债券简称:永和转债

浙江永和制冷股份有限公司

关于聘任副总经理的公告

本公司董事会及全体董事保证本公告内容不存在任何虚假记载、误导性陈述或者重大遗漏,并对其内容的真实性、准确性和完整性承担法律责任。

浙江永和制冷股份有限公司(以下简称“公司”)于2023年11月29日召开第四届董事会第四次会议,审议通过了《关于聘任副总经理的议案》。经公司总经理童建国先生提名,并经公司董事会提名委员会资格审查,公司董事会同意聘任赵景平先生为公司副总经理,协助总经理履行各项职责并开展相关工作,任期自本次董事会审议通过之日起至公司第四届董事会任期届满之日止。

特此公告。

浙江永和制冷股份有限公司董事会

2023年11月30日

附件:

赵景平先生简历

赵景平,1983年出生,男,本科学历。中国国籍,无境外永久居留权。2006年7月至2009年9月,任浙江星腾化工有限公司业务员;2009年9月至2017年11月,历任金华永和氟化工有限公司研发部高级主管、副部长、部长和总经理助理;2017年11月至2019年6月,历任邵武永和金塘新材料有限公司副总经理、总经理;2019年7月至2021年9月,历任金华永和氟化工有限公司执行总经理、总经理;2018年1月至今,任公司董事。

证券代码:605020 证券简称:永和股份 公告编号:2023-128

债券代码:111007 债券简称:永和转债

浙江永和制冷股份有限公司

关于增加2023年度向银行申请综合

授信额度及担保事项的公告

本公司董事会及全体董事保证本公告内容不存在任何虚假记载、误导性陈述或者重大遗漏,并对其内容的真实性、准确性和完整性承担法律责任。

重要内容提示:

● 本次新增授信及担保额度:公司及下属子公司拟在2022年年度股东大会审批通过的额度基础上向银行申请新增授信额度不超过60,000.00万元,同时在上述新增授信额度内,公司为下属子公司提供不超过25,000.00万元的连带责任担保。

● 本次担保是否有反担保:否

● 对外担保逾期的累计数量:公司及子公司均无逾期对外担保

● 本次被担保对象之一冰龙环保最近一期经审计资产负债率超过70%,敬请投资者注意相关风险。

为满足浙江永和制冷股份有限公司(以下简称“公司”)及下属子公司的生产经营及项目建设需要,公司及下属子公司拟在2022年年度股东大会审批通过的额度基础上向银行申请新增授信额度不超过60,000.00万元,其中公司为下属子公司提供不超过25,000.00万元的连带责任担保,具体情况如下:

一、已审批的授信及担保额度

公司于2023年5月5日召开2022年年度股东大会审议通过了《关于公司及子公司向银行申请综合授信额度的议案》及《关于2023年度对公司合并报表范围内担保额度预计的议案》,同意公司及子公司向中国银行衢州分行等银行申请不超过人民币316,000.00万元的综合授信额度,并由公司及子公司共同或单独为合并报表范围内子公司提供最高不超过153,000.00万元的融资担保额度。

二、本次拟增加的授信额度情况

为满足公司及子公司的生产经营及建设项目需要,拓宽融资渠道,公司及子公司拟在2023年度原综合授信额度不超过人民币316,000.00万元的基础上,再向银行申请增加60,000.00万元的综合授信额度。综合授信内容包括但不限于流动资金贷款、项目贷款、固定资产贷款、银行承兑汇票、保函、保理、开立信用证、押汇、贸易融资、票据贴现等综合授信业务。

在上述新增授信额度内,具体融资金额将视公司及子公司的实际资金需求以及与银行的洽商情况来确定,具体融资方式、融资期限、担保方式、实施时间等按与有关银行最终商定的内容和方式执行。公司董事会可根据实际需要增加授信银行的范围,调整各银行之间授信额度的分配,调剂公司及合并报表范围内的子公司之间的用信额度等。

公司董事会提请股东大会授权公司及各子公司法定代表人或其授权人员在上述额度范围内分别代表其所在公司签署合同等各项法律文件,并审批公司或控股子公司以自有资产为其授信提供抵押、质押等事项。授权期限自股东大会审议通过之日起至2023年年度股东大会召开之日止。

三、本次拟增加担保额度情况

(一)担保预计基本情况

基于上述新增综合授信额度事项,公司拟在2023年度原担保额度不超过人民币153,000.00万元的基础上,向子公司提供最高不超过25,000.00万元。具体情况如下:

在上述新增担保额度范围内,可按照实际情况内部调剂使用(含授权期限内新设立或纳入合并报表范围的子公司)。其中,资产负债率为70%以上的下属控股子公司之间的担保额度可以调剂使用;资产负债率低于70%的下属控股子公司之间的担保额度可以调剂使用;资产负债率70%以上的下属控股子公司与资产负债率低于70%的下属控股子公司之间的各类担保额度不可相互调剂。

冰龙环保经营业务正常,信用情况良好,且为公司控股子公司,公司能够控制其经营及管理,公司为其提供担保能切实有效地进行监督和管控,担保风险可控,不会损害上市公司利益,因此冰龙环保少数股东未提供同比例担保。

(二)被担保人基本情况

1、包头永和新材料有限公司

(1)基本信息

(2)最近一年及一期主要财务数据:

截至2022年12月31日(经审计),包头永和资产总额39.74万元,负债总额17.49万元,净资产22.24万元,资产负债率为44.02%;2022年实现营业收入0.00万元,净利润-212.03万元。

截至2023年9月30日(未经审计),包头永和资产总额15,595.90万元,负债总额6,154.81万元,净资产9,441.09万元,资产负债率为39.46%;2023年1-9月实现营业收入0.00万元,净利润-389.76万元。

(3)包头永和不存在重大或有事项,亦不存在被列入失信被执行人名单的情况。

2、浙江冰龙环保科技有限公司

(1)基本信息

(2)最近一年及一期主要财务数据:

截至2022年12月31日(经审计),冰龙环保资产总额4,358.77万元,负债总额3,394.89万元,净资产963.88万元,资产负债率为77.89%;2022年实现营业收入6,061.98万元,净利润167.59万元。

截至2023年9月30日(未经审计),冰龙环保资产总额4,001.70万元,负债总额2,812.13万元,净资产1,189.57万元,资产负债率为70.27%;2023年1-9月实现营业收入11,883.43万元,净利润212.58万元。

(3)冰龙环保不存在重大或有事项,亦不存在被列入失信被执行人名单的情况。

(三)担保协议主要内容

公司及子公司目前尚未签订相关担保协议,上述计划担保总额仅为公司及子公司拟提供的担保额度。上述担保尚需银行或相关机关审核同意,签约时间以实际签署的合同为准,具体担保金额、担保期限等条款将在上述范围内,以公司及子公司运营资金的实际需求来确定。

四、担保的合理性和必要性

本次担保事项是为满足公司下属子公司发展及生产经营的需要,有利于其持续发展,符合公司整体利益和发展战略,具有必要性。

(下转B78版)

本版导读

  • 浙江永和制冷股份有限公司 第四届监事会第四次会议决议公告 2023-11-30

相关内容

热门资讯

太原一国企董事长上门殴打他人被... “堂堂一家国有企业,拖欠我们货款不给,董事长还找上门来将我打伤住院,试问哪有这样的道理!”1月25日...
伊朗军方:已做好迎战敌人准备 央视新闻消息,伊朗伊斯兰革命卫队副总司令瓦希迪24日表示,革命卫队已经做好准备,应对敌人有可能发起的...
夫妻长“复制粘贴脸”走红!专家... “谁是老公?谁是老婆?”近日,广东东莞一对夫妻的短视频在社交平台走红。两人穿同款POLO衫,戴同款假...
主播带您游济宁|运河记忆历史文... 济宁新闻网·更济宁讯(记者 孙淼 田子良)国庆假期,主播带您游济宁,今天打卡运河记忆历史文化街区。 ...
百年老道外活力升腾:中华巴洛克... 10月8日15时许,记者从道外区了解到,国庆、中秋“双节”期间,中华巴洛克历史文化街区累计接待游客超...
苏州桂花市集火热进行中!手作糖... “一天大概能卖500多罐,工厂里的员工都是加班加点在生产。”苏州市姑苏区竹辉路桂花市集上,一场属于秋...
200斤老虎产下虎崽当场吃掉,... 俗话说“虎毒不食子”,这要看是活“子”还是死“子”。9月24日,云南省曲靖市一动物园里发生一起老虎食...
31省份去年人均可支配收入公布 国家统计局网站公布了31个省份2025年居民人均可支配收入情况。数据显示,去年7个省份居民人均可支配...
王琳赴僰王山镇宣讲全会精神 开... 12月16日,县委副书记、县长王琳前往僰王山镇,宣讲省委十二届八次全会精神,督导村级换届选举,调研该...
2025年北京市职工职业技能大... 12月15日,由北京市司法局、北京市总工会联合主办的2025年北京市职工职业技能大赛行政执法人员竞赛...
马克龙指责美国“试图削弱欧洲” 据央视新闻消息,当地时间20日,法国总统马克龙在瑞士达沃斯出席世界经济论坛期间表示,美国正“试图削弱...
2025年青海省优秀健康科普微... “青海卫生与健康” 可关注我们 为进一步加强青海省科普能力建设,提升我省科普微视频创作视频,省科学技...
甘肃世行项目——定西市通渭县翰... 12月17日上午,世行贷款甘肃丝绸之路经济带文化传承与创新项目——通渭县墨香书画小镇翰墨文化中心建成...
文化服务在您身边丨“乐动时光”... 为传承古筝雅韵、弘扬中华优秀传统文化,满足滨城民乐爱好者需求,2025年12月,滨城区文化馆继续开设...
特朗普:“解决俄罗斯对格陵兰岛... 美国东部时间1月18日深夜,美国总统特朗普在社交平台发帖称,“北约20年来一直在告诉丹麦:‘你们必须...
收盘丨A股缩量震荡沪指涨0.2... 1月19日,A股缩量震荡,主要指数走势分化。截至收盘,沪指涨0.29%,深成指涨0.09%,创业板指...
反制特朗普关税威胁,欧盟多国考... 据美媒报道,欧盟多国外交官在18日的会议后透露,欧盟正考虑对价值930亿欧元的输欧美国商品加征关税,...
欧盟多国考虑对930亿欧元输欧... 刘婵娟/央视新闻 总台记者当地时间1月18日获悉,欧盟多国正考虑对价值930亿欧元的输欧美国商品加征...