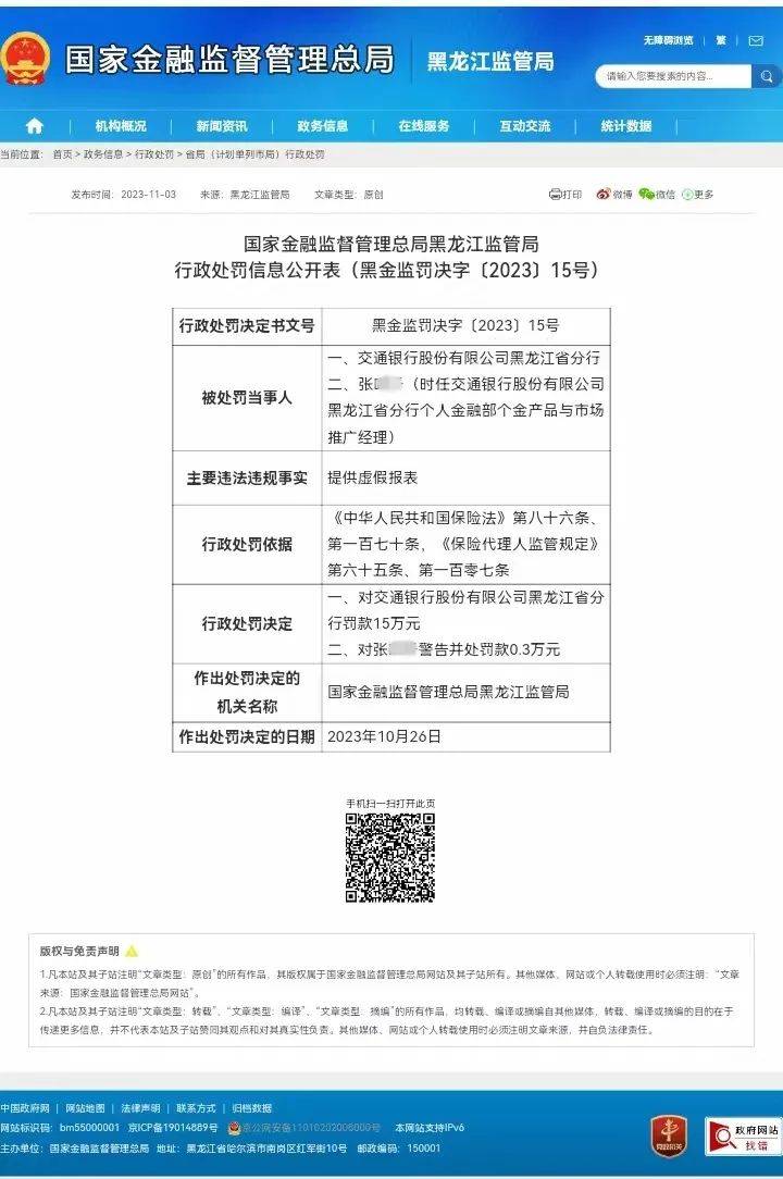
国家金融监督管理总局网站近日公布的行政处罚信息公开表显示,10月26日,交通银行股份有限公司黑龙江省分行因提供虚假报表被处罚款15万元。张某某(时任交通银行股份有限公司黑龙江省分行个人金融部个金产品与市场推广经理)被处警告并处罚款0.3万元。

依据《中华人民共和国保险法》第八十六条,保险公司应当按照保险监督管理机构的规定,报送有关报告、报表、文件和资料。
保险公司的偿付能力报告、财务会计报告、精算报告、合规报告及其他有关报告、报表、文件和资料必须如实记录保险业务事项,不得有虚假记载、误导性陈述和重大遗漏。
第一百七十条规定,违反本法规定,有下列行为之一的,由保险监督管理机构责令改正,处十万元以上五十万元以下的罚款;情节严重的,可以限制其业务范围、责令停止接受新业务或者吊销业务许可证:
(一)编制或者提供虚假的报告、报表、文件、资料的;
(二)拒绝或者妨碍依法监督检查的;
(三)未按照规定使用经批准或者备案的保险条款、保险费率的。
依据《保险代理人监管规定》第六十五条,保险专业代理机构、保险兼业代理机构应当按照国务院保险监督管理机构的有关规定及时、准确、完整地报送报告、报表、文件和资料,并根据要求提交相关的电子文本。
保险专业代理机构、保险兼业代理机构报送的报告、报表、文件和资料应当由法定代表人、主要负责人或者其授权人签字,并加盖机构印章。
第一百零七条规定,保险专业代理机构、保险兼业代理机构有下列情形之一的,由保险监督管理机构责令改正,处10万元以上50万元以下罚款;情节严重的,可以限制其业务范围、责令停止接受新业务或者吊销许可证;对保险专业代理机构直接负责的主管人员和其他直接责任人员,给予警告,并处1万元以上10万元以下罚款,情节严重的,撤销任职资格;对保险兼业代理机构直接负责的主管人员和其他直接责任人员,给予警告,并处1万元以下罚款:
(一)编制或者提供虚假的报告、报表、文件或者资料的;
(二)拒绝或者妨碍依法监督检查的。
哈尔滨日报记者 王骁
责任编辑:李楠
审核:张雷
转载是一种动力 分享是一种美德