11月16日,广州市昊志机电股份有限公司(以下简称“昊志机电”或“公司”)关于相关人员收到行政处罚决定书的公告。公告称,公司原董事长汤丽君因内幕交易行为,被证监会行政处罚,没收违法所得245万元并处以罚款490万元。

▲昊志机电公告截图
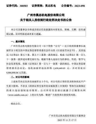
原董事长汤丽君被没收违法所得245万元并处以罚款490万元
公告称,公司近日收到原董事长汤丽君转交的中国证券监督管理委员会作出的《行政处罚决定书》,其因违反《证券法》第五十条、第五十三条第一款的规定,构成《证券法》第一百九十一条第一款所述内幕交易行为。根据当事人违法行为的事实、性质、情节与社会危害程度,依据《证券法》第一百九十一条第一款的规定,中国证券监督管理委员会决定:没收汤丽君违法所得2,450,449.03元,并对其处以4,900,898.06元罚款。
公告表示,上述处罚决定仅涉及汤丽君个人,对公司的正常经营及财务状况不产生重大影响,不涉及《深圳证券交易所创业板股票上市规则》等相关法规规定的重大违法强制退市情形。
公司董事肖泳林 9月18日收到证监会立案通知书
回溯昊志机电公告,该公司董事肖泳林在2023年9月18日也曾收到证监会立案告知书。
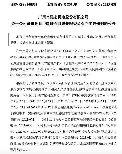
昊志机电9月19日发布的公告中称,公司接到公司董事、董事会秘书、副总经理、财务总监肖泳林的通知,其于2023年9月18日收到中国证券监督管理委员会的《立案告知书》(证监立案字0382023015号),“因你涉嫌操纵证券市场,根据《中华人民共和国证券法》《中华人民共和国行政处罚法》等法律法规,2023年8月25日,我会决定对你立案”。
公告称,根据公司了解的情况,本次立案系针对肖泳林个人的调查,且本次立案涉及事项与前期已披露的公司相关人员涉嫌操纵证券市场被中国证券监督管理委员会、相关权力机关立案调查系同一事项,前期已披露事项详见公司于2021年9月30日、2021年12月29日、2022年1月22日、2022年1月24日、2022年2月17日和2023年3月27日在巨潮资讯网(www.cninfo.com.cn)披露的《关于控股股东、实际控制人收到中国证券监督管理委员会立案告知书的公告》(公告编号:2021-074)、《关于公司相关人员被指定居所监视居住的公告》(公告编号:2021-093)、《关于公司相关人员被采取强制措施的进展公告》(公告编号:2022-007、2022-008和2022-010)和《关于公司相关人员收到<不起诉决定书》及<解除取保候审决定书>的公告》(公告编号:2023-013)。截至本公告披露日,公司尚未收到中国证券监督管理委员会关于上述立案调查事项的结论性调查意见或决定。
公告表示,本次立案调查事项系针对肖泳林个人的调查,不会对公司的日常运营造成重大影响,其本人仍在公司正常履职。肖泳林将积极配合中国证券监督管理委员会的调查工作,同时严格按照监管要求履行信息披露义务。
叶飞“举报门”,掀开了“伪市值管理”的盖子
据野马财经报道,2021年5月份,私募基金经理叶飞自爆式举报了昊志机电、东方时尚等12家上市公司与资金盘合谋进行“市值管理”。
2021年9月24日,证监会披露称,相关人员涉嫌操纵“昊志机电”股票价格案取得重大进展。经查,2019年以来,刘某龙团伙、颜某团伙涉嫌通过连续交易、对倒等方式,分别操纵“昊志机电”等股票价格,涉案金额巨大。
当年9月,叶飞被抓捕归案;9月26日,昊志机电实际控制人汤秀清也因涉嫌操纵证券市场,被证监会立案调查;同年12月份,汤秀清和肖泳林被监视居住。
2022年1月,汤秀清被刑事拘留;2月,金华市公安局决定对汤秀清取保候审。肖泳林则于1月被取保候审。
资料显示,汤秀清出生于1973年12月,自公司成立以来,一直担任昊志机电副董事长、总经理、董事长等职务。肖泳林出生于1979年4月,毕业于中南财经政法大学,工商管理硕士(EMBA),2011年7月起任昊志机电的副总经理、董事会秘书、财务总监。
在汤秀清和肖泳林被采取措施的时候,昊志机电董事长汤丽君代为履行董秘、财务总监职务,而公司董事、副总经理雷群代为履行副董事长、总经理职责。
2023年3月份,检察机关决定不起诉汤秀清和肖泳林,肖泳林开始回归工作岗位。
值得注意的是,虽然汤秀清和肖泳林可能均不构成刑事犯罪,但是俩人均被证监会立案调查,后续如果查实,仍然面临行政处罚或者投资者民事索赔。
股权关系显示,截至事发的2021年9月末,昊志机电第一大、第二大、第三大股东分别是汤秀清、汤丽君,以及广西昊聚企业管理有限公司(下称“广西昊聚”),持股比例分别为28.34%、9.19%、3.62%。此外,昊志机电前十大股东中,还有一位汤姓人物,系汤秀松,位列第7大股东,持股比例为2.18%。
昊志机电以往公告披露,汤丽君、汤秀清和汤秀松系姐弟关系,汤丽君系汤秀松和汤秀清的胞姐,汤秀松系汤秀清的胞兄。汤秀清还实际控制第三大股东广西昊聚,由此汤氏三姐弟合计控制昊志机电43.33%股权。
根据此前证监会的通报,2019年以来相关团伙涉嫌通过连续交易、对倒等方式,操纵昊志机电的股票价格,涉案金额巨大,但未披露具体时点。

▲昊志机电9月19日公告截图
读创财经综合
审读:孙世建