来源:小张聊科研平台的“ 课题指南针”公众号,微信公众号搜索“ 课题指南针”即可关注/扫描关注见文末
在之前的推文中,我们为大家介绍了:热点综述 | 炎症——揭示衰老机制的新视角 。
不知道大家有没有注意过,在我们常说的顶级期刊CNS上,不仅会发表最新的研究论文,更是会将对某些重要论文的重复结果和质疑观点发表出来,而论文原作者又会针对这些质疑进行有理有据的正面回应,这时候顶刊版面就变成了学术交流的平台,简直就是“神仙打架”,让我们这些“围观群众”见识到了什么叫严谨。

最近花博在Nature上冲浪的时候,就看到了这样有趣的学术交流。通过这一来一回的隔空“battle”,花博看到了顶刊之所以权威的原因:大佬都是在认真地追踪研究前沿,也真的是正儿八经地重复结果啊!
这场“battle”的源头是Nature在2021年发表的一篇铁死亡相关研究论文:DHODH-mediated ferroptosis defence is a targetable vulnerability in cancer。

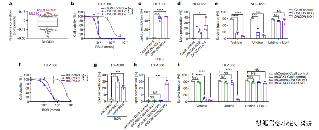
MD安德森癌症中心实验放射肿瘤学系甘波谊教授团队首次发现定位于线粒体中,不依赖于谷胱甘肽(GSH)的铁死亡防御系统,其中的关键酶DHODH能够抑制铁死亡,若同时抑制GPX4和DHODH能够提高细胞对铁死亡的敏感性,这一发现无疑对癌症治疗有重要提示。
这篇文章首先对GPX4抑制剂处理的细胞进行非靶向代谢组学分析发现,嘧啶合成通路可能与铁死亡存在联系。
进一步筛选发现参与催化嘧啶合成途径DHODH可能参与抑制铁死亡发生。DHODH抑制剂Brequinar(BQR)和GPX4抑制剂(RSL3)联用能提高细胞对铁死亡敏感性。

用遗传学方法敲除DHODH获得与上述一致结果。

进一步机制研究发现DHODH在线粒体中将泛醌还原为泛醇,有助于清除线粒体内的脂质过氧化物,即引起铁死亡的“罪魁祸首”。

最后做了一下小鼠体内实验,提升了临床应用价值。

整篇文章逻辑丝滑,设计简洁却不简单。

直到今年的7月(时隔2年多),Nature上发表了针对这一研究的质疑论文:DHODH inhibitors sensitize to ferroptosis by FSP1 inhibition。

质疑针对原文的细节部分,主要的质疑内容有以下几点:
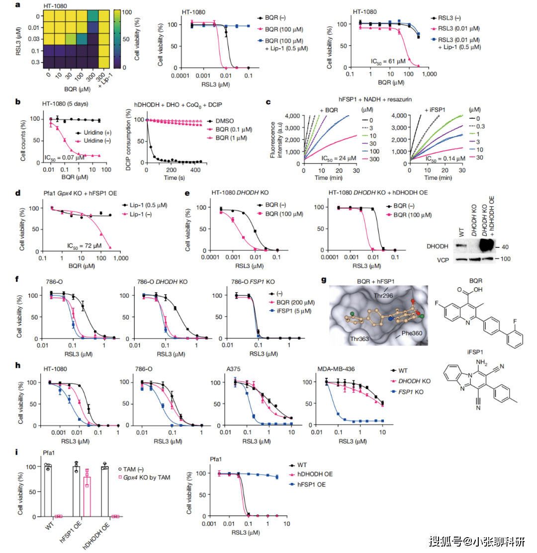
1.使用的DHODH抑制剂BQR浓度太高(500μM)远高于其IC50浓度(7nM)。且该抑制剂不仅能够抑制DHODH,还能够抑制铁死亡中另一非常重要的调控蛋白FSP1(铁死亡抑制蛋白1)。
2.BQR抑制DHODH对使用RSL3诱导的铁死亡敏感性提升效果很微弱,甚至还不如使用FSP1抑制剂来的效果明显,因此严重怀疑是BQR通过抑制FSP1提高了铁死亡敏感性,而非通过DHODH。
3.RSL3在原文中使用的浓度很高,使用的细胞培养密度也很高,对实验结果有影响。且RSL3对GPX4的抑制作用也并不是特异性的。
4.原文中声称的定位于线粒体中的GPX4亚型并不明确。而细胞质中的短亚型GPX4占大部分,线粒体中GPX4的亚型含量非常低,不能挽救铁死亡的表型。
该文章不仅提出质疑,还进行了实验重复和验证,有理有据。

在这篇质疑论文中,作者强调了细胞体外处理的试剂浓度和试剂的靶标特异性对实验结果影响很大,而且非常重要,需要谨慎对待和使用!
不过这篇文章里倒是没有就DHODH敲除后的功能实验提出异议。

就在当天,Nature同时发表了被质疑的原作者就该质疑文章的回应!(1个多月时间就能提供补充数据,不愧为能够发Nature的团队)

回应里重点回答了第二点质疑,也就是DHODH到底是不是提高铁死亡敏感性的关键靶点。我们先来看针对这一质疑的回应:
1. 首先,实验室条件的差异是导致DHODH抑制剂BQR使用效果的主要原因;
2. 作者提出了区隔模型理论,即细胞质和线粒体是两个独立能够清除脂质过氧化物的系统;在不同的区隔内,各自有GPX4以及位于线粒体的DHODH发挥功能。分别抑制两个区隔内不同的蛋白,才能达到分别提高铁死亡敏感性的效果。
也就是说,质疑中提到的仅细胞质GPX4能挽救铁死亡是由于没有将诱导铁死亡的区域分开讨论!(这个解释非常妙,你细品)
3. 此外,针对到底DHODH还是FSP1发挥更重要功能,作者也另外补充了实验,发现联用BQR和另一个FSP1抑制剂(iFSP1)并不能进一步提高RSL3诱导的铁死亡敏感性,说明FSP1不是唯一靶标。而BQR和iFSP1产生的表型也不同,仅BQR能够影响线粒体的脂质过氧化。
4. 质疑文章里使用的BQR浓度(1μM)不能抑制FSP1,因此产生的RSL3敏感性提高是由于作用于DHODH导致。

此外,针对RSL3使用浓度过高的问题,作者回应这是为了实现短时间内诱导GPX4失活,从而避免长时间处理出现DHODH造成细胞周期停滞,影响结果准确性的问题。
而对于GPX4到底在细胞质发挥功能还是在线粒体中一样发挥功能的问题,作者回应已经做了蛋白定位实验,确定PGX4在线粒体中的亚型是存在且有功能的,而遗传学方法干预的DHODH在普遍情况下也能获得提高铁死亡敏感性的结果。
总结
这场“battle”的精彩点在于,针对文章结果的一些细节问题,双方都进行了考虑和实验重复,得到不一致的结果进而提出假设,并进一步验证。
而在这一来一回的质疑和反驳中,我们也看到了一篇文章的研究总会有局限和片面的地方,各方共同重复和验证,从多方面进行考虑和引证,才能把某一个课题的研究拼图补充完整。
所以你觉得哪一方的论据更充分,更有道理呢?欢迎与我们讨论哦!
原文链接:https://mp.weixin.qq.com/s/MlxCRsonXW3zrJXaIMxCPg