苏州工业园区凌志软件股份有限公司 关于上海证券交易所《关于对苏州工业园区凌志软件股份有限公司 重大资产购买草案的信息披露问询函》回复的公告
证券时报
2023-11-15 07:55:15
0

原标题:苏州工业园区凌志软件股份有限公司 关于上海证券交易所《关于对苏州工业园区凌志软件股份有限公司 重大资产购买草案的信息披露问询函》回复的公告

(上接B74版)

综上,本次交易符合《上市公司重大资产重组管理办法》第十一条第(五)项、《上市公司监管指引第9号一一上市公司筹划和实施重大资产重组的监管要求》第四条第(三)(四)项规定。

四、独立财务顾问核查意见

经核查,独立财务顾问认为:

1、交易对方对标的公司业务依赖较大、采购需求可替代性较弱,订单保证期满后交易对方会向标的公司继续采购相关服务;

2、标的公司作为软件行业二级供应商,具备核心竞争力,备忘录对标的公司业务开展的相关约定主要系野村综研为了维持其证券类IT业务的稳定性,希望上市公司维持标的公司的稳定与发展、保持标的公司与野村综研业务合作的持续开展,标的公司管理团队具有良好的专业素质及丰富的行业经验,因此,标的公司具备独立获取订单能力,在订单保证期满后能够保证持续经营能力;

3、本次交易符合《上市公司重大资产重组管理办法》第十一条第(五)项、《上市公司监管指引第9号一一上市公司筹划和实施重大资产重组的监管要求》第四条第(三)(四)项规定。

五、律师核查意见

经核查,律师认为:

1、交易对方对标的公司的业务依赖较大、采购需求可替代性较弱,订单保证期满后交易对方存在继续向标的公司采购相关服务的需求。

2、标的公司报告期内主要从事日本证券市场核心交易系统的软件开发服务,标的公司及其下属子公司报告期内的收入均来源于定制软件开发服务;《备忘录》对标的公司业务开展的相关约定主要系交易对方为了维持其证券类IT业务的稳定性,希望上市公司能够维持标的公司的稳定与发展、保持标的公司与交易对方业务合作的持续开展;本次交易完成后,标的公司拟新任管理团队核心成员具备良好的专业素质及丰富的行业经验;标的公司未来的客户和订单开拓计划将与上市公司保持协同,在优先保证对现有客户交付能力的基础上进一步开发更多优质客户;因此,标的公司具备独立获取订单的能力,在订单保证期满后能够保证持续经营能力。

3、本次交易符合《重组管理办法》第十一条第(五)项、《第9号指引》第四条第(三)(四)项规定。

问题5

草案显示,1)本次交易完成后,日本智明董事会半数以上(不含半数)董事将由上市公司委派;BVI公司拟设1名董事,由上市公司委派。2)订单保证期内,上市公司和交易对方组成协商机构,各委派3人,处理向标的资产采购的系统开发等事务。3)备忘录写明,上市公司保证自身及第三方不追究标的资产过往管理人员作为或不作为责任。4)订单保证期内,上市公司不得以任何方式转让、转移、继承、提供担保等方式处置标的资产业务,也不得停止或废止该业务。

请公司:补充披露本次交易完成后,1)标的资产的股东、董事会、管理层和协商机构的具体职责范围,上市公司能否在协商机构中主导相关事项的处理,交易对方在董事会中是否存在特殊表决权安排。2)标的资产董事会和高级管理人员的具体构成、委派情况。3)本次交易是否存在交易对方未来回购标的资产、业绩对赌安排等未披露事项。4)目前是否存在因标的资产管理层履职不当等原因需要标的资产承担责任事项,如有,披露事项内容、成因、未来会否需要上市公司承担相关义务、评估作价是否考虑相关事项影响。5)结合前述分析以及订单保证期内上市公司对标的资产处分权的限制等,进一步分析并披露上市公司能否控制标的资产,本次交易是否符合《监管规则适用指引一一上市类第1号》1-3相关要求。请独立财务顾问、律师和会计师核查并发表明确意见。

【回复】

一、标的资产的股东、董事会、管理层和协商机构的具体职责范围,上市公司能否在协商机构中主导相关事项的处理,交易对方在董事会中是否存在特殊表决权安排

(一)标的资产的股东、董事会、管理层和协商机构的具体职责范围

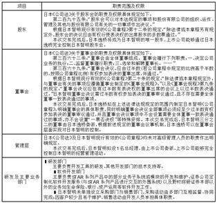
1、股东、董事会、管理层的具体职责范围

根据上市公司与交易对方签署的《股份转让协议》及备忘录等文件,本次交易完成后,日本逸桥拟根据日本《公司法》、BVI《英属维尔京群岛商业公司法》的规定及前述相关的协议约定,制定日本智明《公司章程》及BVI公司《公司章程》。日本智明及BVI公司的股东、董事会、管理层的职责范围具体如下:

(1)日本智明

(2)BVI公司

注:BVI公司主要经营实体为北京智明及其下属子公司,所列研发及主要业务部门职责为北京智明研发及主要业务部门职责。

2、协商机构的具体职责范围

根据上市公司与交易对方签署的备忘录,其第8条对于“两公司的协商机构”进行了约定,具体如下:

“第8条(两公司的协商机构)

1. 在订单保证期间,为确保两公司业务的顺利进行,甲乙双方应成立协商机构(以下简称“两公司协商机构”)。两公司协商机构致力于管理甲方或其子公司或关联公司向智明软件订购的系统开发等义务,以及本备忘录第1条至第5条规定的义务(以下简称“业务持续相关义务”)的履行情况,并确保其彻底履行。

2. 两公司协商机构应每月召开一次会议,由甲方提名的三人(包括证券解决业务本部经理)和乙方提名的三人(包括乙方董事长)组成。甲乙双方应在甲乙双方提名的三人中各指定一人作为其代表。

3. 如果甲方或乙方未能或可能未能履行其业务持续相关义务(包括因不可抗力导致的情况),两公司协商机构应协商补救措施及其所需时间,在甲乙双方的代表达成一致的基础上,向负有义务的一方提示。在收到该提示后,甲方或乙方中负有义务的一方应在该期限内根据该补救措施进行改进。”

因此,本次交易完成后,交易双方约定的“两公司的协商机构”主要职责为在野村综研委托的业务订单基础上的沟通协商,非标的公司日常经营事项的决策机构。

(二)上市公司能否在协商机构中主导相关事项的处理

基于上述约定,“协商机构”由上市公司及交易对方各提名三人组成,双方均无法控制“协商机构”。根据野村综研出具的《确认函》:“《备忘录》约定的‘协商机构’系本公司及凌志软件在订单保证期间内,为确保《备忘录》约定的相关义务的有效彻底履行而设立的沟通机构,并不存在具体决策或执行职责。本公司亦不存在通过‘协商机构’控制日本智明日常生产经营管理的情形。”

根据交易双方的约定及确认,“协商机构”系上市公司及交易对方在订单保证期间内为确保备忘录约定的相关义务的有效彻底履行而设立的沟通机构,不存在具体决策或执行职责,非标的公司日常经营事项的决策机构。

1、协商机构设立目的、主要作用、对标的公司生产经营影响

根据交易双方的约定及确认,备忘录约定的“协商机构”系交易双方在订单保证期间内,为确保备忘录约定的相关义务的有效彻底履行而设立的沟通机构,并不存在具体决策或执行职责。

本次交易完成后,上市公司不仅是本次交易的买方,还将控制标的公司继续作为野村综研的重要软件开发供应商,为野村综研持续提供软件开发服务。同样,野村综研不仅是本次交易的卖方,还将作为客户,持续采购上市公司控制的标的公司所提供的软件开发服务。因此,在“协商机构”中,上市公司和交易对方的角色、身份分别是代表供应商和客户,具体沟通协商标的公司如何承接和切实履行客户暨野村综研委托的业务订单。

根据备忘录第8条第3款的规定,“如果野村综研或上市公司未能或可能未能履行其业务持续相关义务(包括因不可抗力导致的情况),两公司协商机构应协商补救措施及其所需时间,在甲乙双方的代表达成一致的基础上,向负有义务的一方提示。在收到该提示后,甲方或乙方中负有义务的一方应在该期限内根据该补救措施进行改进。”

从功能作用而言,“协商机构”一方面有利于促进野村综研相关软件系统开发维护的稳定性,另一方面保证了上市公司与野村综研之间有良好的沟通机制,可以快捷顺畅地沟通和处理标的公司的业务问题,促使标的公司及时高效地完成业务订单,积极为上市公司创造效益。总而言之,“协商机构”致力于通过上市公司和野村综研的沟通协商,促进标的公司对于野村综研相关业务订单的承接和切实履行,促进标的公司生产经营的有序开展,促进实现各方互利共赢的局面。

2、双方派驻的代表人选、争议解决机制

根据备忘录的相关约定,“协商机构”由野村综研、上市公司各提名三人组成。根据目前的计划安排,上市公司拟提名人选为张宝泉、小村丰、卢光普,野村综研拟提名人选待定。

“协商机构”系上市公司与交易对方在订单保证期间内设立的沟通机构,不存在具体决策或执行职责,因此,在“协商机构”层面上无需亦不存在争议解决机制。

3、“协商机构”无权决策标的公司的任何生产经营和投融资事项,亦不属于标的公司订单保证期内的最高决策机构

如上所述,根据备忘录的约定及交易双方的确认,“协商机构”系为确保备忘录约定的相关义务的有效彻底履行而设立的沟通机构,并不存在具体决策或执行职责,“协商机构”无权决策标的公司的任何生产经营和投融资事项,亦不属于标的公司的最高决策机构。

(三)交易对方在董事会中是否存在特殊表决权安排

根据本次交易双方签署的备忘录、交易对方及上市公司出具的《确认函》,本次交易完成后,野村综研在日本智明董事会中不存在特殊表决权安排。

(四)上市公司能够通过有效的公司治理机制强化对标的公司的控制

根据上市公司与交易对方签署的《股份转让协议》及备忘录等文件、标的公司所在地的法律、法规的规定、标的公司现行有效的《公司章程》及内部组织机构分工职责等文件,本次交易完成后,日本逸桥将成为标的公司日本智明和BVI公司的唯一股东,上市公司委派的董事会成员占标的公司的多数或为唯一董事,上市公司将向标的公司委派总经理,因此,上市公司将通过全资子公司完全控制标的公司股东会、董事会及经营管理层;标的公司研发及主要业务部门分工明确、职责明晰,受经营管理层的完全管辖,上市公司能够完全主导标的公司的日常生产经营,从而实现对标的公司的完全控制。

二、标的资产董事会和高级管理人员的具体构成、委派情况

根据上市公司与交易对方签署的《股份转让协议》、备忘录及出具的《确认函》等文件,本次交易完成后,标的公司的董事会和高级管理人员的具体构成、委派情况如下:

根据目前的计划安排,日本智明董事会拟设置3名董事,其中野村综研提名1名董事,上市公司委派2名董事,拟任人选为日本逸桥的铃木孝政和小村丰,其中,铃木孝政于2015年4月入职日本逸桥后工作至今,小村丰于2021年1月入职日本逸桥后工作至今,二者均为深耕日本市场多年的资深专业人士,为上市公司业务发展做出了积极贡献,且二者入职日本逸桥时间较早,与本次交易系先后发生的独立事件,不存在实质是由野村综研委派的情形;BVI公司拟设1名董事,由上市公司委派,拟任人选为上市公司董事长兼总经理张宝泉先生;日本智明拟设1名总经理,由上市公司委派,拟任人选为日本逸桥的小村丰;BVI公司拟设1名总经理,由上市公司委派,拟任人选为上市公司董事长兼总经理张宝泉先生。上述上市公司委派人员简历参见本回复“问题4/二/(三)管理团队背景”之相关回复。

根据上市公司上述拟委派人员签署的《确认函》,张宝泉先生、铃木孝政和小村丰均未在野村综研及其关联方处任职,与野村综研及其主要股东、实质支配者、董事、监事、高级管理人员等关联方不存在关联关系、共同投资关系等密切关系;同时,上述人士作为拟委派董事/高级管理人员,承诺在标的公司履职期间,将恪尽职守,严格遵照上市公司的意志行事,勤勉尽责维护上市公司利益。

除《股份转让协议》及备忘录外,上市公司与交易对方未就本次交易完成后标的公司的股东、董事会/董事、管理层的设置及具体职责达成其他约定。

根据野村综研出具的《确认函》,其对如下事项进行了确认:

(一)备忘录约定野村综研“订单保证期内,可提名一名或两名日本智明的董事”,该设置主要系为了确保野村综研在“订单保证期内”的委托业务顺利实施而进行的约定。本次交易完成后,“订单保证期内”野村综研同意日本智明董事会过半数董事由凌志软件提名/委派的安排,“订单保证期”后,除非双方另行约定,野村综研将不再向日本智明提名/委派董事。除前述约定外,野村综研对于本次交易完成后日本智明及BVI公司的董事会/董事、管理层的人员设置不存在其他约定。

(二)本次交易完成后,野村综研不再向BVI公司提名/委派董事。

(三)本次交易完成后,野村综研不再向日本智明及BVI公司委派高级管理人员,日本智明、BVI公司及其下属公司的高级管理人员聘任及解聘工作按其公司章程及内部制度执行。

三、本次交易是否存在交易对方未来回购标的资产、业绩对赌安排等未披露事项

根据《股份转让协议》、备忘录及交易双方出具的《确认函》,本次交易不存在野村综研未来回购标的资产、业绩对赌的安排,除《股份转让协议》及备忘录已约定的事项外,亦不存在其他特殊权益安排。

四、目前是否存在因标的资产管理层履职不当等原因需要标的资产承担责任事项,如有,披露事项内容、成因、未来会否需要上市公司承担相关义务、评估作价是否考虑相关事项影响

(一)日本智明及BVI公司

根据逗子法律事务所出具的法律意见书,截至该法律意见书出具日,日本智明最近三年内不存在作为诉讼或仲裁当事人的情况,且最近三年内不存在受到行政处罚的情况;日本智明取缔役(董事)、监查役(监事)、代表取缔役(高级管理人员)最近五年内不存在受过行政处罚(与证券市场明显无关的除外)、刑事处罚、涉及与经济纠纷有关的重大民事诉讼或者仲裁的情况。

根据Harney Westwood & Riegels出具的法律意见书,截至该法律意见书出具日,BVI公司不存在任何未决或潜在的诉讼、仲裁,且不存在受到任何政府机构的任何行政处罚的情形;BVI公司未设置监事、高级管理人员职位,其唯一董事同时担任日本智明的取缔役(董事)。

(二)北京智明及其下属子公司

根据北京智明及其分支机构开具的主要主管部门合规证明,并经中介机构检索其公司所在地的市场监督管理局、税务局、应急管理局、工信部门、海关部门、外汇部门、商务部门、住建部门、自然资源和规划部门、生态环境部门、消防部门、人力资源与社会保障部门、住房公积金管理中心、公安部门等政府主管部门网站及国家企业信用信息公示系统、信用中国网站、国家税务总局网站、国家统计局网站、证券期货市场失信记录查询平台、动产融资统一登记公示系统等,北京智明及其下属子公司最近三年不存在受过行政处罚、刑事处罚的记录,亦不存在重大民事诉讼或仲裁的情况。

根据北京智明及其下属子公司境内董事、监事、高级管理人员填写的调查表及其开具的无犯罪记录证明并经中介机构核查,截至本回复出具日,前述人员最近五年内不存在重大行政处罚或违法行为,亦未涉及重大民事诉讼或仲裁。

根据野村综研出具的《确认函》,截至出具日,日本智明、BVI公司及其下属子公司不存在因管理层履职不当等原因而需要日本智明、BVI公司及其下属子公司承担责任的事项。

综上,日本智明、BVI公司及其下属子公司目前不存在因管理层履职不当等原因需要标的公司承担责任的事项。

五、结合前述分析以及订单保证期内上市公司对标的资产处分权的限制等,进一步分析并披露上市公司能否控制标的资产,本次交易是否符合《监管规则适用指引一一上市类第1号》1-3相关要求

(一)结合前述分析以及订单保证期内上市公司对标的资产处分权的限制等,进一步分析并披露上市公司能否控制标的资产

1、野村综研出售标的公司的原因

本次交易系野村综研出于其长期规划和业务模式的考虑,精细化产业链分工,聚焦其咨询、系统集成等核心业务,可以提升各方效率、降低成本,将达到多方共赢、实现整体效益最大化。

(1)本次交易有利于野村综研的长期发展

从野村综研长远规划及业务模式来看,野村综研作为一级软件开发承包商,业务重点在于需求分析、概要设计、系统上线,而对于其他基本设计、详细设计、编码、单元测试、连接测试、系统测试等工作一般外包给二级软件开发供应商,此种模式有利于提升各方效率、降低总体成本,实现效益最大化。正因如此,野村综研对外发包金额占其生产成本将近50%,并且其对外发包金额及向中国企业的发包金额均持续增长。具体内容参见本回复“问题4/一/(二)/3、与标的公司长期合作、持续采购,符合野村综研精细化产业链分工的业务模式,有利于提升效率、降低成本,实现效益最大化,较野村综研内部开发具有优势和较强的不可替代性”之相关回复。

标的公司自2001年前后即开始为野村综研提供软件开发服务,原控股股东为香港联合交易所上市公司中迅软件。2012年,中讯软件开始走多元化发展路线,由对日软件开发行业逐步向旅游信息服务业、游戏业等其他领域转型,股权架构亦频繁变动。野村综研为维持自身证券类IT业务体系的稳定,于2015年收购了标的公司。在野村综研业务体系内,标的公司的角色分工与凌志软件等二级软件开发供应商相似,虽然在进入野村综研体系的近10年内,标的公司员工具有和野村综研本部员工相同的权限去熟悉业务系统、提升自身技能,获得了野村综研普通软件外包商不具备的经验和技术,具备承接和实施概要设计、系统上线等更上游工程的能力,但其主要工作仍然偏向二级软件开发供应商负责的基本设计、详细设计、编码、单元测试、连接测试、系统测试等内容。

在目前的状态下,野村综研对标的公司需要花费较多的时间、人力去统筹管理,这与野村综研的金融IT解决方案业务重点集中于需求分析、概要设计、系统上线的长期战略及业务模式有所偏差,不利于提升效率、降低成本、实现效益最大化。因此,将其出售给一家合作稳定、沟通顺畅、互相依赖的供应商,既能够保证该部分业务既有的交付质量、交付效率,又无需花费较多额外的沟通成本、关系维护成本,且能够使野村综研更加聚焦于自身战略定位和业务方向,对野村综研自身的长远发展更为有利。野村综研曾于2019年初将标的公司原有的保险业务(对应原上海志明软件有限公司、无锡智明创发软件有限公司)出售给上海海隆软件有限公司(以下简称“海隆软件”),而海隆软件同时亦为野村综研合作多年的重要供应商之一。

本次交易野村综研向凌志软件出售标的公司,切合野村综研的长远规划及业务模式,既能够维持自身证券类IT业务体系的稳定和发展,又能够聚焦自身战略定位和业务方向,有利于提升效率,实现长期发展。

(2)本次交易有利于标的公司的长期稳定和发展

标的公司的长期稳定对野村综研非常重要,具体内容参见本回复“问题4/一/(一)野村综研对标的公司的业务依赖较大”之相关回复,因此,标的公司的长期稳定和发展对野村综研具有重要意义。本次向凌志软件出售有利于标的公司的长远稳定发展。

首先,凌志软件综合实力强、与野村综研合作基础好,野村综研将标的公司出售给凌志软件后,标的公司出现不稳定风险的概率较低。凌志软件为野村综研最核心、最重要的合作伙伴之一,与野村综研合作稳定、沟通顺畅、互相依赖,双方合作效率高、效果好。具体内容参见本回复“问题4/一/(二)/2、标的公司及上市公司均为野村综研的重要供应商,较其他外部供应商具有较强的不可替代性”之相关回复。

其次,标的公司与凌志软件具有良好的协同效应,能够实现业务协同、技术协同、人员协同,提升软件开发服务交付能力和交付效率,有效实现成本控制,增强盈利能力,有利于标的公司的长远稳定发展。具体内容参见本回复“问题1/一/(四)标的公司同上市公司在业务、技术和人员等方面的协同效应”之相关回复。

最后,受野村综研内部管理机制的约束,目前标的公司及其员工的成长性和发展空间均受到一定的限制,本次交易完成后,标的公司及其员工将有机会参与更多类型的项目、接触更多新的领域、研究应用更多新的技术,能获得更大的发展空间,有利于标的公司的长远稳定发展。标的公司2015年被野村综研收购之前,主要客户除野村综研外,还有NEC、东芝科技、日立、TIS等其他客户;被收购之后,作为野村综研全资子公司除仅保留少量NEC原有业务外,基本不再承接其他外部客户的软件开发项目,一定程度上限制了标的公司及其员工的长远发展空间。本次交易完成后,将通过与上市公司的业务、技术、人员协同,进而拓宽标的公司及其员工的未来发展空间,有利于标的公司及其员工的长期稳定和持续发展。

综上,野村综研本次向凌志软件出售标的公司,一方面,既能维持野村综研自身证券类IT业务体系的稳定和发展,又直接切合野村综研的长远规划及业务模式,有利于野村综研的长远发展;另一方面,能够促使凌志软件、标的公司通过业务、技术、人员协同,拓宽标的公司及其员工的发展空间,创造更好的发展前景,增强凌志软件与标的公司的综合实力,促进凌志软件、标的公司的长远稳定发展,从而有利于为野村综研提供长期优质稳定的服务。本次交易将达到多方共赢、实现整体效益最大化。

2、本次交易完成后,上市公司能够控制标的公司,实现并表

从标的公司股权结构及内部治理结构来看,标的公司的股东、董事会/董事、管理层职责范围明确,“协商机构”主要职责为沟通协商,系上市公司及交易对方在订单保证期间内为确保备忘录约定的相关义务的有效彻底履行而设立的沟通机构,不存在具体决策或执行职责,不存在野村综研通过“协商机构”控制日本智明日常生产经营管理的情形;本次交易完成后,野村综研在日本智明董事会中不存在特殊表决权安排;本次交易完成后,上市公司将合法持有标的公司100%股权,并通过多数董事控制日本智明董事会、向日本智明委派总经理对业务进行管理,向BVI公司委派唯一董事并担任总经理,以实际控制标的公司的日常生产经营;本次交易不存在野村综研未来回购标的资产、业绩对赌的安排;目前不存在因标的公司管理层履职不当等原因需要标的公司承担责任的事项。

从标的公司相关限制性条款来看,订单保证期内上市公司对标的资产处分权的限制为备忘录中约定的“凌志软件在订单保证期间内,应尊重智明软件的独立性,并促使智明软件将智明软件各公司开展的业务于本次签署日作为一个整体予以维持,且不得以任何方式向第三方转让、转移、继承、提供担保或以其他方式处置全部或部分该等业务(包括合并、分立及其他组织结构调整,以及转让、转移、继承、提供担保或以其他方式处置全部或部分智明软件各公司的股权等),也不得停止或废止该等业务。”该条款主要是野村综研为了维持其证券类IT业务的稳定性,希望上市公司维持标的公司未来作为其重要供应商的稳定与发展,不存在谋求标的公司控制权的安排。

从合并财务报表控制的角度来看,本次交易完成后,上市公司将持有标的公司100%的股权,并将通过多数董事控制日本智明董事会,向日本智明委派总经理对业务进行管理,向BVI公司委派唯一董事并担任总经理,且前述多数董事/唯一董事/总经理人员不存在实质是由野村综研委派的情形,上市公司能够实际控制标的公司的董事会,能够实际控制标的公司的日常生产经营,拥有对标的公司的权力。本次交易完成后,标的公司将在协同上市公司长期战略的前提下独立经营;标的公司在董事会、经营管理层的管理决策下实施经营活动,可为任何客户提供服务;上市公司通过股权、董事会、经营管理层有能力主导标的公司的经营活动;上市公司通过参与标的公司的经营活动而享有全部可变回报;上市公司亦有能力运用对标的公司的权力影响其回报金额。因此,本次交易完成后,上市公司对标的公司的控制符合《企业会计准则第33号一一合并财务报表》第七条、第八条的规定,上市公司能够对标的公司实施控制与并表。

3、订单保证期满后,标的公司具有持续经营能力,上市公司将对标的公司的盈亏负责

订单保证期满后,标的公司具有持续经营能力,且上市公司将对标的公司的盈亏负责。本次交易订单保证期虽然只到2026年3月末,但基于野村综研出售标的公司的原因、标的公司与野村综研的合作依存关系、上市公司与野村综研的合作依存关系以及上市公司与标的公司的协同效应、标的公司新业务、新客户开拓的可实现性等因素,在订单保证期届满后,交易双方预计仍将维持良好的业务合作关系,标的公司具有持续经营能力,同时上市公司作为标的公司的唯一股东将对标的公司的盈亏负责。具体内容参见本回复“问题4/一、结合交易对方对标的资产业务依赖和采购需求可替代性等,补充披露订单保证期满后交易对方会否向标的资产继续采购相关服务”之相关回复。

综上,本次交易符合各方长期利益,具有合理的商业逻辑,本次交易完成后,上市公司能够通过股权、董事会/董事、管理层控制标的公司。

(二)本次交易符合《监管规则适用指引一一上市类第1号》1-3相关要求

《监管规则适用指引一一上市类第1号》“1-3 收购少数股权、资产净额的认定”规定:

“上市公司发行股份拟购买资产为企业股权时,原则上在交易完成后应取得标的企业控股权,如确有必要购买少数股权的,应当同时符合以下条件:(一)少数股权与上市公司现有主营业务具有显著协同效应,或者与本次拟购买的主要标的资产属于同行业或紧密相关的上下游行业,通过本次交易一并注入有助于增强上市公司独立性、提升上市公司整体质量。(二)交易完成后上市公司需拥有具体的主营业务和相应的持续经营能力,不存在净利润主要来自合并财务报表范围以外投资收益的情况。

少数股权对应的经营机构为金融企业的,需符合金融监管机构及其他有权机构的相关规定;且最近一个会计年度对应的营业收入、资产总额、资产净额三项指标,均不得超过上市公司同期合并报表对应指标的20%。

上市公司重大资产重组涉及购买股权的,也应当符合前述条件。”

“上市公司根据《上市公司重大资产重组管理办法》第十二条、十四条等条款,计算购买、出售的资产净额占上市公司最近一个会计年度经审计的合并财务会计报告期末资产净额的比例时,应当参照《公开发行证券的公司信息披露编报规则第9号一一净资产收益率和每股收益的计算及披露》相关规定,前述净资产额不应包括少数股东权益。”

1、本次重大资产重组不涉及购买少数股权,因此无需适用上述关于购买少数股权需要符合的条件

本次重大资产重组为上市公司拟收购标的公司100%股权,不涉及购买少数股权,因此无需适用《监管规则适用指引一一上市类第1号》“1-3 收购少数股权、资产净额的认定”中购买少数股权的相关规定。

2、上市公司根据《上市公司重大资产重组管理办法》第十二条、十四条等条款,计算购买、出售的资产净额占上市公司最近一个会计年度经审计的合并财务会计报告期末资产净额的比例时,已参照《公开发行证券的公司信息披露编报规则第9号一一净资产收益率和每股收益的计算及披露》相关规定,前述净资产额不包括少数股东权益

公司已在重组报告书“第一节 本次交易概况/三/(一)本次交易构成重大资产重组”中修改如下:

“本次交易的标的资产为日本智明、BVI公司的股权,本次交易完成后,凌志软件子公司日本逸桥将持有日本智明、BVI公司100%的股权。根据上市公司2022年度审计报告、标的公司经审计的2022年度模拟合并财务数据以及本次交易价格,并结合《重组管理办法》第十二条和第十四条的规定,分别以营业收入、资产总额和资产净额计算的相关指标如下:

单位:万元

注1:根据《重组管理办法》相关规定,购买股权导致上市公司取得被投资企业控股权的,计算财务指标占比时,资产总额以被投资企业的资产总额和成交金额二者中的较高者为准,营业收入以被投资企业的营业收入为准,资产净额以被投资企业的净资产额和成交金额二者中的较高者为准。

注2:表中交易价格按照中国人民银行授权中国外汇交易中心公布的2023年6月30日(即评估基准日)人民币汇率中间价(汇率为100日元兑5.0094元人民币)进行折算。

本次交易的营业收入指标占比为67.79%,超过了50%,且超过5,000万元。因此,本次交易构成重大资产重组。”

综上,本次交易符合《监管规则适用指引一一上市类第1号》1-3相关要求。

六、独立财务顾问核查意见

经核查,独立财务顾问认为:

1、本次交易完成后标的公司的股东、董事会/董事、管理层职责设置明确,且均能够由上市公司主导并控制;交易双方在备忘录中约定的“协商机构”系沟通机构,不存在具体决策或执行职责;本次交易完成后,交易对方在日本智明董事会中不存在特殊表决权安排;

2、根据本次交易完成后标的公司董事会和高级管理人员的具体构成和委派情况,上市公司能够控制标的公司;

3、本次交易不存在交易对方未来回购标的资产、业绩对赌安排等未披露事项;

4、目前不存在因标的公司管理层履职不当等原因需要标的公司承担责任的事项;

5、本次交易完成后,上市公司能够通过股权、董事会/董事、管理层控制标的公司;本次交易符合《监管规则适用指引一一上市类第1号》1-3相关要求。

七、律师核查意见

本次交易完成后标的资产的股东、董事/董事会、管理层职责设置明确,且均能够由上市公司主导并控制;《备忘录》中约定的协商机构系沟通机构,不存在具体决策或执行职责;本次交易完成后,交易对方在日本智明董事会中不存在特殊表决权安排;本次交易不存在交易对方未来回购标的资产、业绩对赌的安排;截至补充法律意见书出具日,标的公司及其下属子公司不存在因管理层履职不当等原因而需要其承担责任的事项;《备忘录》中约定订单保证期内上市公司对标的资产处分权的限制,主要系交易对方为了在本次交易完成后维持其证券类IT业务的稳定性,希望上市公司维持标的公司的稳定与发展而进行的约定,不存在谋求标的公司控制权的安排。

因此,律师认为,本次交易完成后,上市公司将合法持有标的公司100%股权,并能够对标的公司的董事会/董事、管理层进行主导并控制,能够控制标的公司,本次交易符合《监管规则适用指引一一上市类第1号》相关要求。

八、会计师核查意见

经核查,会计师认为:

1、本次交易完成后标的公司的股东、董事会/董事、管理层职责设置明确,且均能够由上市公司主导并控制;交易双方在备忘录中约定的“协商机构”系沟通机构,不存在具体决策或执行职责;本次交易完成后,交易对方在日本智明董事会中不存在特殊表决权安排;

2、根据本次交易完成后标的公司董事会和高级管理人员的具体构成和委派情况,上市公司能够控制标的公司;

3、本次交易不存在交易对方未来回购标的资产、业绩对赌安排等未披露事项;

4、目前不存在因标的公司管理层履职不当等原因需要标的公司承担责任的事项;

5、本次交易完成后,上市公司能够通过股权、董事会/董事、管理层控制标的公司;本次交易符合《监管规则适用指引一一上市类第1号》1-3相关要求。

特此公告。

苏州工业园区凌志软件股份有限公司

董事会

2023年11月15日

本版导读

相关内容

热门资讯

王琳赴僰王山镇宣讲全会精神 开... 12月16日,县委副书记、县长王琳前往僰王山镇,宣讲省委十二届八次全会精神,督导村级换届选举,调研该...
2025年北京市职工职业技能大... 12月15日,由北京市司法局、北京市总工会联合主办的2025年北京市职工职业技能大赛行政执法人员竞赛...
马克龙指责美国“试图削弱欧洲” 据央视新闻消息,当地时间20日,法国总统马克龙在瑞士达沃斯出席世界经济论坛期间表示,美国正“试图削弱...
2025年青海省优秀健康科普微... “青海卫生与健康” 可关注我们 为进一步加强青海省科普能力建设,提升我省科普微视频创作视频,省科学技...
甘肃世行项目——定西市通渭县翰... 12月17日上午,世行贷款甘肃丝绸之路经济带文化传承与创新项目——通渭县墨香书画小镇翰墨文化中心建成...
文化服务在您身边丨“乐动时光”... 为传承古筝雅韵、弘扬中华优秀传统文化,满足滨城民乐爱好者需求,2025年12月,滨城区文化馆继续开设...
特朗普:“解决俄罗斯对格陵兰岛... 美国东部时间1月18日深夜,美国总统特朗普在社交平台发帖称,“北约20年来一直在告诉丹麦:‘你们必须...
收盘丨A股缩量震荡沪指涨0.2... 1月19日,A股缩量震荡,主要指数走势分化。截至收盘,沪指涨0.29%,深成指涨0.09%,创业板指...
反制特朗普关税威胁,欧盟多国考... 据美媒报道,欧盟多国外交官在18日的会议后透露,欧盟正考虑对价值930亿欧元的输欧美国商品加征关税,...
欧盟多国考虑对930亿欧元输欧... 刘婵娟/央视新闻 总台记者当地时间1月18日获悉,欧盟多国正考虑对价值930亿欧元的输欧美国商品加征...
大雪暴雪将抵山西 最低气温实况 1月16日07时至17日07时,全省各地最低气温介于-19℃(新荣区)~2.4℃(河...
泰国看守总理:感谢中方人道主义... △泰国曼谷(资料图) 泰国看守政府总理阿努廷15日感谢中国提供人道主义援助,表示此举彰显了中泰两国守...
家属透露聂卫平病逝细节:曾经患... 1月15日,南都N视频记者从多方证实,“棋圣”、中国围棋协会名誉主席聂卫平病逝。家属发布讣告,聂卫平...
美媒爆料:紧张局势之际,五角大... 【环球网报道 记者 闫珮云】据美国电视频道NewsNation当地时间14日报道,一名消息人士向该媒...
用户与AI“聊黄”开发者应担何... 因为大量用户在一款名为AlienChat的App上与AI智能体“聊黄”,App的主要开发和运营者被追...
中石油、中石化等央企负责人能领... 1月14日,国务院国资委通过官网集中披露所监管的80多家中央企业负责人2024年度薪酬信息。这是国资...
商人成蒋超良“大管家”,蒋超良... 1月13日,电视专题片《一步不停歇 半步不退让》播出第三集《清理“围猎”污染源》,“老虎”蒋超良出镜...