常州钟楼长江村镇银行被罚60万元:因贷款风险分类不准确等
中国网财经
2023-11-14 16:18:07
0

原标题:常州钟楼长江村镇银行被罚60万元:因贷款风险分类不准确等

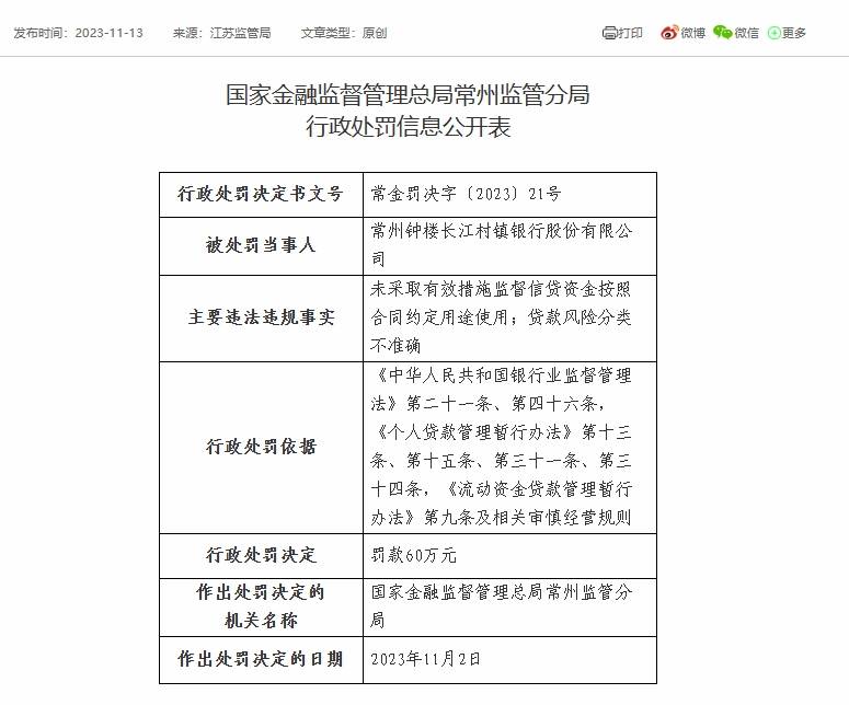
中国网财经11月14日讯 昨日,国家金融监督管理总局网站更新行政处罚信息公开表显示,常州钟楼长江村镇银行股份有限公司因未采取有效措施监督信贷资金按照合同约定用途使用;贷款风险分类不准确,被国家金融监督管理总局常州监管分局罚款60万元。作出处罚决定的日期为2023年11月2日。

相关内容

热门资讯

王琳赴僰王山镇宣讲全会精神 开... 12月16日,县委副书记、县长王琳前往僰王山镇,宣讲省委十二届八次全会精神,督导村级换届选举,调研该...
2025年北京市职工职业技能大... 12月15日,由北京市司法局、北京市总工会联合主办的2025年北京市职工职业技能大赛行政执法人员竞赛...
马克龙指责美国“试图削弱欧洲” 据央视新闻消息,当地时间20日,法国总统马克龙在瑞士达沃斯出席世界经济论坛期间表示,美国正“试图削弱...
2025年青海省优秀健康科普微... “青海卫生与健康” 可关注我们 为进一步加强青海省科普能力建设,提升我省科普微视频创作视频,省科学技...
甘肃世行项目——定西市通渭县翰... 12月17日上午,世行贷款甘肃丝绸之路经济带文化传承与创新项目——通渭县墨香书画小镇翰墨文化中心建成...
文化服务在您身边丨“乐动时光”... 为传承古筝雅韵、弘扬中华优秀传统文化,满足滨城民乐爱好者需求,2025年12月,滨城区文化馆继续开设...
特朗普:“解决俄罗斯对格陵兰岛... 美国东部时间1月18日深夜,美国总统特朗普在社交平台发帖称,“北约20年来一直在告诉丹麦:‘你们必须...
收盘丨A股缩量震荡沪指涨0.2... 1月19日,A股缩量震荡,主要指数走势分化。截至收盘,沪指涨0.29%,深成指涨0.09%,创业板指...
反制特朗普关税威胁,欧盟多国考... 据美媒报道,欧盟多国外交官在18日的会议后透露,欧盟正考虑对价值930亿欧元的输欧美国商品加征关税,...
欧盟多国考虑对930亿欧元输欧... 刘婵娟/央视新闻 总台记者当地时间1月18日获悉,欧盟多国正考虑对价值930亿欧元的输欧美国商品加征...
大雪暴雪将抵山西 最低气温实况 1月16日07时至17日07时,全省各地最低气温介于-19℃(新荣区)~2.4℃(河...
泰国看守总理:感谢中方人道主义... △泰国曼谷(资料图) 泰国看守政府总理阿努廷15日感谢中国提供人道主义援助,表示此举彰显了中泰两国守...
家属透露聂卫平病逝细节:曾经患... 1月15日,南都N视频记者从多方证实,“棋圣”、中国围棋协会名誉主席聂卫平病逝。家属发布讣告,聂卫平...
美媒爆料:紧张局势之际,五角大... 【环球网报道 记者 闫珮云】据美国电视频道NewsNation当地时间14日报道,一名消息人士向该媒...
用户与AI“聊黄”开发者应担何... 因为大量用户在一款名为AlienChat的App上与AI智能体“聊黄”,App的主要开发和运营者被追...
中石油、中石化等央企负责人能领... 1月14日,国务院国资委通过官网集中披露所监管的80多家中央企业负责人2024年度薪酬信息。这是国资...
商人成蒋超良“大管家”,蒋超良... 1月13日,电视专题片《一步不停歇 半步不退让》播出第三集《清理“围猎”污染源》,“老虎”蒋超良出镜...
我国进出口连续九年保持增长 创... 今天上午10时,国务院新闻办公室举行新闻发布会,海关总署介绍2025年全年进出口情况。 据海关统计,...