222轮报价竟拿下“毒地”,陆家嘴起诉苏钢集团索赔100亿,已立案

楼已盖好却无奈停工。
因为7年前买到“毒地”,陆家嘴(600663)发起百亿索赔。
近日,上海浦东国资委旗下上市公司陆家嘴公告了一起诉讼案件,因事涉多家苏州政府机构、事业单位及国有企业,标的为一宗存在严重污染的“毒地块”,涉案金额超过100亿元,引发全行业关注。

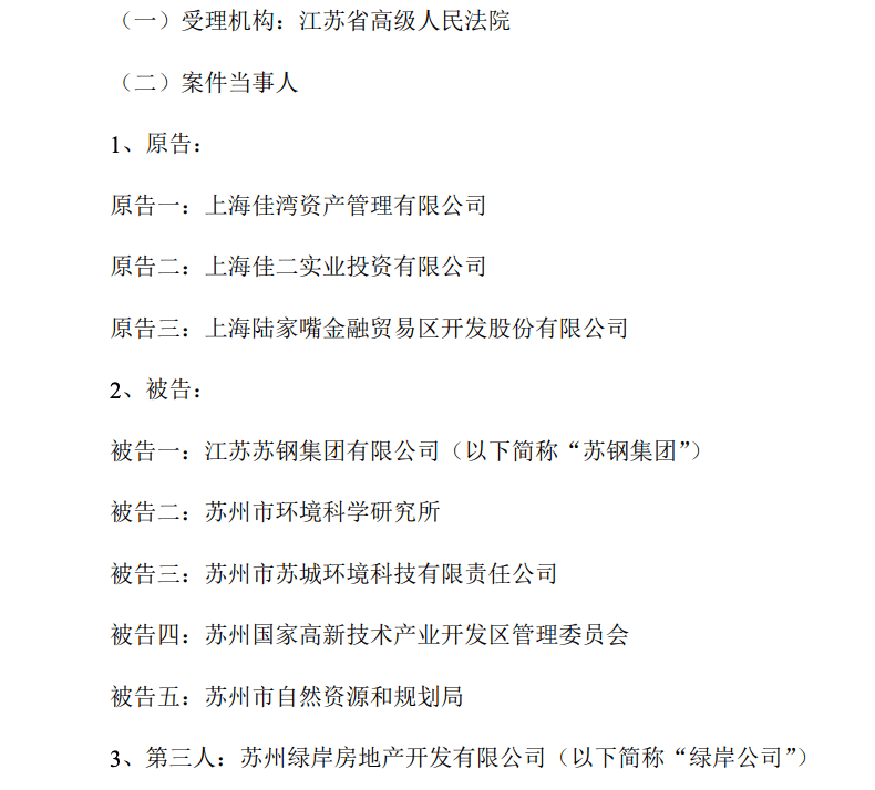
公告称,陆家嘴及其下属子公司因土壤污染问题,向江苏省高级人民法院提起民事诉讼,被告方为江苏苏钢集团有限公司(苏钢集团)、苏州市环境科学研究所、苏州市苏城环境科技有限责任公司、苏州国家高新技术产业开发区管理委员会、苏州市自然资源和规划局。涉案金额约100.44亿元及诉讼费等。
目前,陆家嘴已收到江苏省高级人民法院的书面案件受理通知书。

此案最早可以追溯到7年前。
2016年10月17日,经过222轮的激烈的报价竞争,陆家嘴旗下控股公司在上海联合产权交易所联合竞得苏钢集团挂牌出让的苏州绿岸房地产开发有限公司(以下简称“苏州绿岸”)95%股权,交易总金额85.25亿元,一举获取后者名下17宗土地使用权,规划用途为住宅、商办、工业研发、教育、加油站等,占地近1500亩,规划总建筑面积约为108万平方米。

彼时正值房地产行业的“黄金年代”,陆家嘴认为,苏州绿岸名下建筑面积超100万平方米、且方便连片开发的超大宗土地储备将大大拓展集团发展空间,成为陆家嘴走出上海的重要一环。
2017年4月17日,陆家嘴宣布竞拍联合体已付清全部交易价款。当时公司提示风险称,此次联合竞买是基于上海联合产权交易所公开的挂牌资料所做出的交易行为,“公司不能排除潜在经营风险。”
2021年,苏州绿岸意外发现项目的部分地块存在严重污染风险,便向当地政府部门进行了报告,并暂停相关开发建设工作。
2022年4月,江苏省公布的《中央第二生态环境保护督察组向我省移交的第六批信访事项办理情况》中提到,第三方检测机构检测结果显示苏州绿岸项目多处地块土壤中苯并芘、萘严重超标,不符合用地标准。
事发时,苏州绿岸已开发其中8幅地块。陆家嘴当时披露的公告显示,苏州绿岸意外发现已建设教育设施的2号、13号地块及尚未开发的3号、4号地块均存在严重污染风险,土壤或地下水中诸多元素大幅超标,不符合该等地块原对应的规划用地标准,4幅地块面积合计约11.8万平方米。截至2021年末,该4幅地块累计工程投入金额约为4.5亿元,对应的存货金额为22.42亿元。
在此之后,苏州绿岸就土地污染事宜向当地政府部门进行了报告,并于2022年4月12日获悉环保部门发布信息对污染情况进行了初步确认。苏州绿岸随后暂停相关开发建设工作。

蹊跷的是,根据苏钢集团于2016年8月挂牌时披露的信息,苏州绿岸名下地块中,非焦化区域的土壤和地下水基本未受到污染,可再开发利用;焦化区域的污染主要集中在4号地块局部区域,根据修复目标值,最终确定0-18米深度内,污染范围为17542平方米,污染土方量为39604立方米。
“公司基于对公开市场股权挂牌信息的信任,以及对政府部门行政行为的合理信赖,根据规定对相关所知信息进行了真实、准确、完整的披露,审慎研究并依法履行各项合规审议程序后,通过下属企业竞得苏州绿岸股权。”陆家嘴在公告中表示,股权交易后,苏州绿岸已就苏钢集团所披露的污染范围进行了治理修复。
就在环境调查过程中,陆家嘴组织专门力量核查发现,涉事地块调规变性及出让过程中,不排除苏钢集团、环境检测机构等存在涉嫌一系列违法违规、弄虚作假等可能,导致存在严重污染的土地进入公开交易市场,并在挂牌转让苏州绿岸95%股权时隐瞒了相关信息。

陆家嘴最新披露的公告显示,2022年以来,公司及各方环境调查确定苏州绿岸名下14块土地存在污染,且污染面积和污染程度远超苏钢集团挂牌出让时所披露的污染情况。同时,公司委托专业机构核查发现,在案涉土地的调规变性及出让过程中,各被告存在一系列违法违规、弄虚作假、不依法履职的侵权行为,共同导致了原告方受让存在严重污染的案涉土地。
也正是在此背景下,陆家嘴方面因土壤污染产生侵权纠纷,向江苏省高级人民法院提起民事诉讼,索赔100.44亿元。5名被告分别为:苏钢集团、苏州市环境科学研究所、苏州市苏城环境科技有限责任公司、苏州国家高新技术产业开发区管理委员会、苏州市自然资源和规划局。

陆家嘴请求法院请求判令苏钢集团承担赔偿人民币100.44亿元(后续发现或明确实际金额高于该金额时将增加诉讼请求或另案提起诉讼)的侵权责任,并请求判令另外4名被告承担连带责任。
经营数据方面,陆家嘴今年前三季度实现营业收入57.75亿元,同比下降14.47%,净利润8.37亿元,同比下降27.75%,基本每股收益为0.17元。
11月8日,陆家嘴股价跌0.75%,最新总市值447.6亿元。
编辑丨杨博 综合证券时报、每日经济新闻
图片丨陆家嘴地产官网截图、北京商报、陆家嘴地产公告截图
下一篇:福建省1人3组织获“母亲河奖”