近日,一则关于上海陆家嘴金融贸易区开发股份有限公司(以下简称“陆家嘴”)购买到14宗“毒地”并索赔100亿元的新闻引起了广泛关注。
在寂静的夜晚,陆家嘴突然发布了一份公告,称其下属子公司购买的土地存在严重的土壤污染问题。这个消息像一颗炸弹,瞬间引爆舆论。

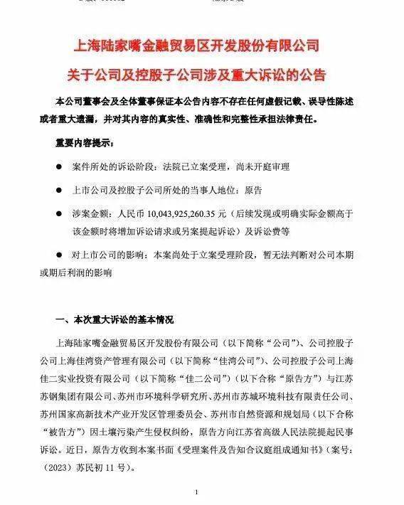
在这份公告中,陆家嘴透露其下属子公司因土壤污染问题,将江苏苏钢集团有限公司、苏州市环境科学研究所、苏州市苏城环境科技有限责任公司、苏州国家高新技术产业开发区管理委员会、苏州市自然资源和规划局等五家单位告上法庭。这起案件近日收到了江苏省高级人民法院的书面案件受理通知书。
在这片繁华的都市中,陆家嘴公司斥巨资购买了一块土地,期望能够打造出一片瞩目的建筑群。然而,当建筑工人们在这片土地上辛勤工作时,他们却发现了一个可怕的事实——这块土地竟然被严重污染了。据陆家嘴公司透露,经过调查,他们发现苏州绿岸名下14块土地存在污染,而且污染面积和程度远超出了他们的想象。这些土地原本应该是一片繁荣的商业区,但现在却成了一个巨大的“毒地”。

面对这种情况,陆家嘴公司迅速采取行动,将涉及此事的几家单位告上了法庭。他们认为,在土地的规划、出让过程中,这些被告单位存在一系列违法违规的行为,给他们带来了巨大的经济损失和声誉损害。
11月6日,陆家嘴董事长徐而进在业绩说明会上对外表示,该公司专项工作小组正全力以赴开展处置、维权工作,推动相关责任方承担后续处置责任。陆家嘴公司对于此次事件的维权决心由此可见。
陆家嘴购买“毒地”事件深度观察
在2016年8月,苏钢集团挂牌时披露了绿岸公司名下地块的土壤和地下水污染情况。据披露,绿岸公司地块中,非焦化区域的土壤和地下水基本未受到污染,可以再开发利用;而焦化区域的污染主要集中在4号地块局部区域。然而,这并没有引起陆家嘴的足够重视。
然而,时间过去多年后,2022年4月,陆家嘴发布《风险提示公告》称,绿岸公司名下的17宗地块中,已有8幅地块被开发。令人震惊的是,已建设教育设施的2号、13号地块及尚未开发的3号、4号地块均存在严重污染风险。土壤或地下水中诸多元素大幅超标,不符合该等地块原对应的规划用地标准,4幅地块面积合计约11.8万平米。陆家嘴最终确定共有14宗地块存在污染事宜。

在停工前,苏州绿岸项目的学校、幼儿园、商业体、健身公园及部分住宅等均已完工且达到交付标准。然而根据陆家嘴的公告,上述事项可能导致绿岸公司部分存货可变现净值低于其成本,或面临经济损失,进而对公司利润产生不利影响。截至目前,陆家嘴未公布对该项目已投入资金、以及具体造成的损失金额。

尽管面临环境污染问题,陆家嘴仍表示将择机参与长三角市场。这意味着公司并未放弃对苏州绿岸项目的投资,但会谨慎考虑市场环境和其他因素后再做决策。对于此次污染事件的影响,陆家嘴将不得不面对经济损失的风险,同时需要积极应对并解决环境污染问题。对于投资者来说,关注陆家嘴对苏州绿岸项目的后续处理和决策将是关键。
从环境保护的角度来看,这起事件再次提醒我们土地资源的珍贵性和环境保护的重要性。在开发土地时需要注意的是:我们必须采取严格的环保措施,确保土地资源的可持续利用。同时对于违法违规的行为必须依法追究责任,严格惩处。
此外,从购买房产的角度来看,这起事件也提醒我们在购买房产时要注意了解土地的情况和历史背景。如果我们购买的房屋或土地存在问题我们也需要积极采取措施进行维权和索赔。对于投资者来说关注陆家嘴对苏州绿岸项目的后续处理和决策将是关键。