虚构保险中介业务套取手续费,中华财险、太平洋产险旗下2公司被罚
柒财经
2023-11-07 12:42:43
0

原标题:虚构保险中介业务套取手续费,中华财险、太平洋产险旗下2公司被罚

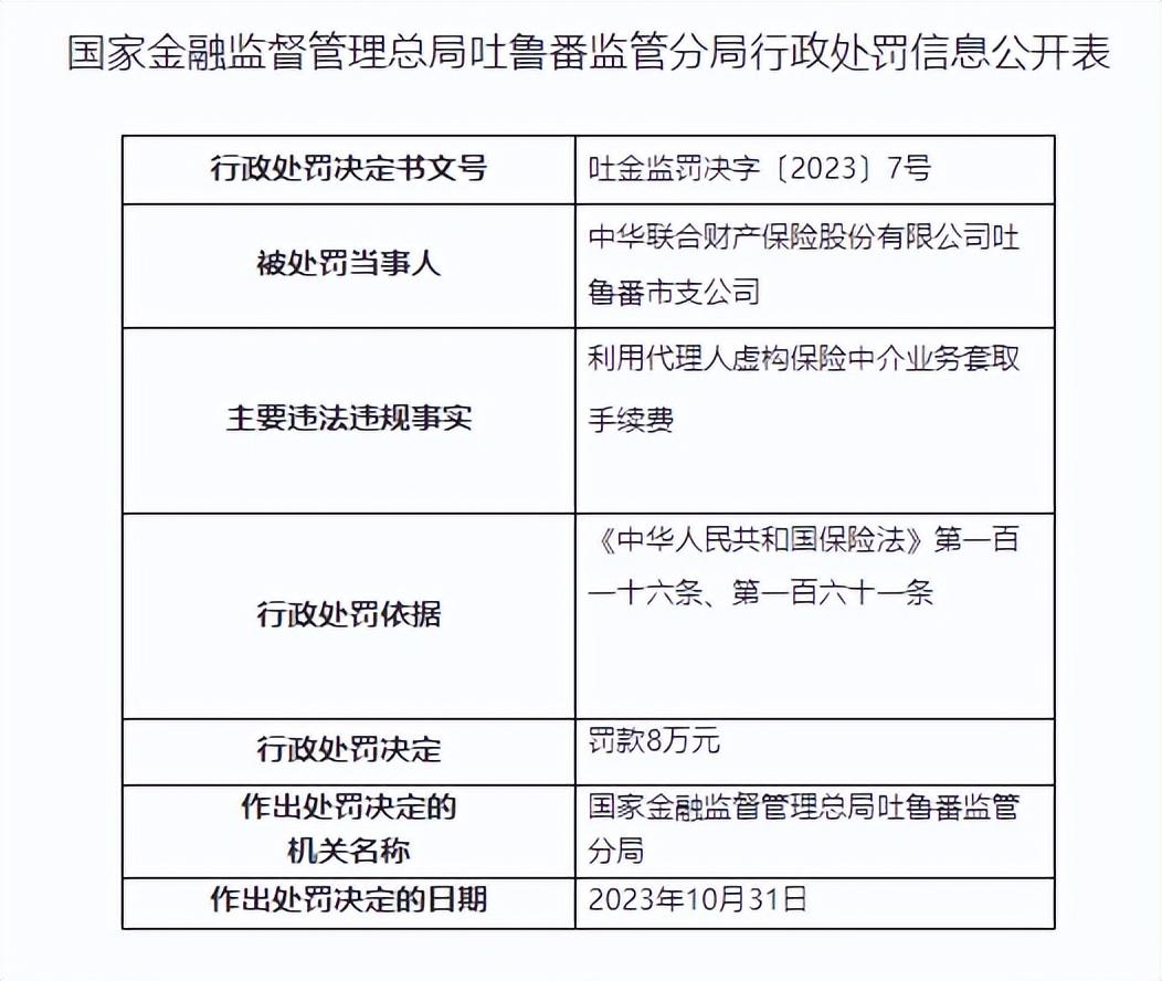
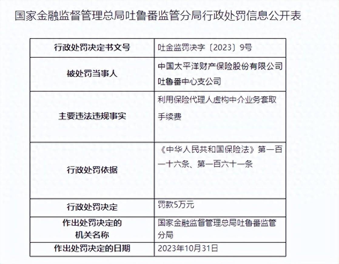
11月6日,国家金融监督管理总局吐鲁番监管分局连发4张罚单,剑指中华联合财产保险股份有限公司吐鲁番市支公司(下称中华财险吐鲁番市支公司)及中国太平洋财产保险股份有限公司吐鲁番中心支公司(下称太平洋产险吐鲁番中心支公司)。

具体而言,因利用代理人虚构保险中介业务套取手续费,中华财险吐鲁番市支公司、太平洋产险吐鲁番中心支公司分别被罚8万元、5万元。

因对上述违法违规事实负责,中华财险吐鲁番市支公司经理洪胜兵、太平洋产险吐鲁番中心支公司副总经理(主持工作)江学锋均被警告,并分别罚款1万元。

相关内容

热门资讯

泰国看守总理:感谢中方人道主义... △泰国曼谷(资料图) 泰国看守政府总理阿努廷15日感谢中国提供人道主义援助,表示此举彰显了中泰两国守...
家属透露聂卫平病逝细节:曾经患... 1月15日,南都N视频记者从多方证实,“棋圣”、中国围棋协会名誉主席聂卫平病逝。家属发布讣告,聂卫平...
美媒爆料:紧张局势之际,五角大... 【环球网报道 记者 闫珮云】据美国电视频道NewsNation当地时间14日报道,一名消息人士向该媒...
用户与AI“聊黄”开发者应担何... 因为大量用户在一款名为AlienChat的App上与AI智能体“聊黄”,App的主要开发和运营者被追...
中石油、中石化等央企负责人能领... 1月14日,国务院国资委通过官网集中披露所监管的80多家中央企业负责人2024年度薪酬信息。这是国资...
商人成蒋超良“大管家”,蒋超良... 1月13日,电视专题片《一步不停歇 半步不退让》播出第三集《清理“围猎”污染源》,“老虎”蒋超良出镜...
我国进出口连续九年保持增长 创... 今天上午10时,国务院新闻办公室举行新闻发布会,海关总署介绍2025年全年进出口情况。 据海关统计,...
全球首台20兆瓦海上风机在闽成... 1月13日,记者从三峡集团获悉,全球首台20兆瓦海上风电机组在闽南海域完成吊装。这是继2023年全球...
广东两名女子跟随驴友群8人徒步... 据广东惠州消防1月12日消息,1月11日上午9点,两名女子跟随驴友登山群组团人员,从罗浮山野路出发,...
“死了么”APP改名 1月13日,死了么APP发布消息称,经团队审慎决策,"死了么"APP将于即将发布的新版本中,正式启用...
脑机接口技术革命:助你轻松入眠... 你是否常常为失眠而烦恼,或者渴望通过科技改善生活质量?2026年,脑机接口技术的最新进展为我们带来了...
牛弹琴:伊朗局势突然反转,特朗... 形势变化太快,全世界都看得眼花缭乱。与前几天山雨欲来相比,伊朗局势似乎突然反转了。 但特朗普又心生一...
教育部拟同意设置14所本科高等... 央广网北京1月13日消息(记者冯仪)1月12日,根据《中华人民共和国高等教育法》《普通高等学校设置暂...
18岁王者归来!全红婵4大喜讯... 在这个充满期待的时刻,18岁的全红婵低调重返国家队的消息如同一阵春风,瞬间温暖了无数跳水迷的心。你知...
马斯克旗下AI被指涉色情内容,... 近期,马斯克旗下人工智能企业xAI的聊天机器人“格罗克”,因允许用户生成深度伪造的色情内容,面临多个...