近日,
江西南昌一小伙因用嘴
帮被流浪猫抓伤女友清理伤口,
被医生告知属三级暴露
(狂犬病毒暴露最高等级):
他不仅要同女友一道注射狂犬疫苗,
还要额外注射免疫球蛋白。
记者了解到,当事人的女朋友被一只流浪橘猫抓伤,因在外面没有肥皂水,男生很慌张想到了电视剧里被蛇咬后可以吸伤口把毒素吸出来,就用嘴吸了女友的伤口。
男生随后陪女友去打疫苗, 被医生告知他确诊三级暴露,也需要注射狂犬疫苗。他不仅要同女友一道注射狂犬疫苗,还要额外注射免疫球蛋白。他也自嘲道,“嘴巴舔一下1500没了”!

专家提醒,狂犬病毒暴露级别并非只取决于皮损程度,而与暴露部位神经数量相关,嘴部神经密集且靠近大脑,较四肢等部位暴露后感染风险更高,用嘴清理伤口不可取。
若一时找不到肥皂清理,也可用清水进行最基本的冲洗,再及时就医注射疫苗,降低感染狂犬病毒风险。
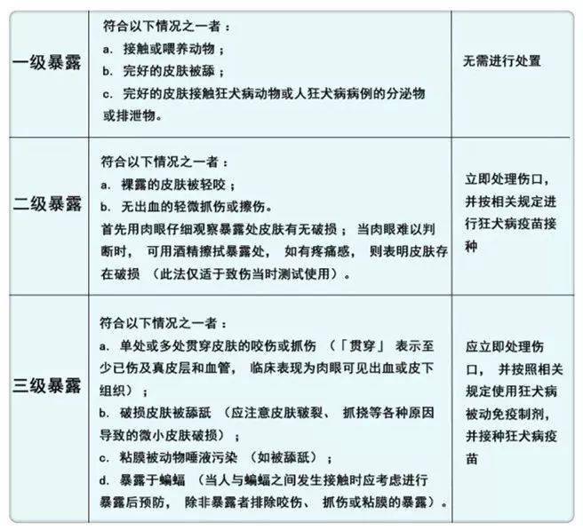
狂犬暴露分三个等级,
每一级对应不同的处理方法,
如下图:

点个“在看”提醒更多人
✍商务合作微信号:nnz166
✍内容来源:荔枝新闻、扬子晚报、广州日报、中国疾控(版权归原作者所有,如有侵权请联系删除)