滨州魏桥国科教育集团是滨州市教育局批准设立、滨州士平公益基金会举办并提供全额经费保障的一家公益性民办非企业社会组织。作为滨州士平公益基金会在基础教育领域公益项目的实施主体,其业务范围主要是以托管公办校和创办民办校的方式探索集团化办学,开展基础教育体制机制研究和教育教学改革实验。其中,通过承接滨州市基础教育改革试点项目,托管了北海经济开发区2所公办义务教育学校、滨州经济技术开发区的1所公办普通高中学校和魏桥创业集团1所民办幼儿园,同时,在滨州和邹平新建了2所高端K12民办学校。办学涵盖从幼儿园、小学、初中到普通高中等基础教育全学段。

为满足集团教育事业高速发展的需要,打造高素质、专业化的教育管理队伍,教育集团现以优越的条件、优厚的待遇广纳英才加盟。
01招聘岗位
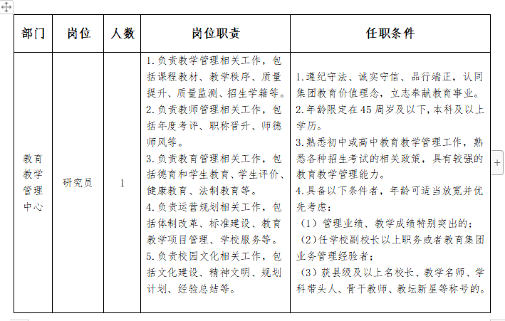
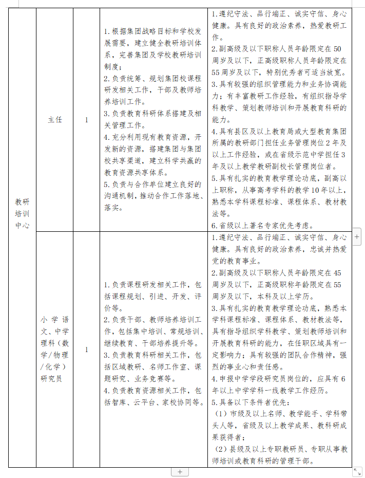
(一)集团中心业务管理岗
1.岗位详情:


2.工作地点:
滨州市长江五路与渤海二十路交叉口魏桥国科科技园一号办公楼二楼
3.薪酬福利:
(1)薪酬待遇:教研培训中心主任、研究员岗位年薪16—42万元,更高层次人才薪酬面议;
(2)凡是被录用(非滨州本地)人员,集团免费提供食宿(宿舍或住房补贴);
(3)周末双休,入职即缴纳五险一金。
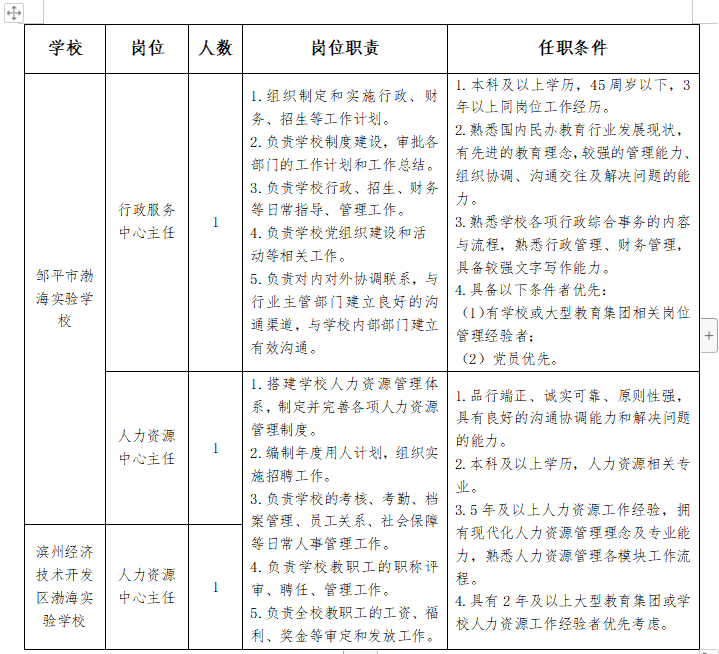
(二)集团校中心管理岗
1.岗位详情:

2.工作地点:
滨州经济技术开发区渤海实验学校、邹平市渤海实验学校
3.薪酬福利:
(1)薪酬待遇:年薪15-24万元,更高层次人才薪酬面议;
(2)凡是被录用(非滨州本地)人员,学校免费提供食宿(校内宿舍或住房补贴);
(3)周末双休,入职即缴纳五险一金。
02应聘程序
(一)报名
应聘人员将个人简历、学历学位证书、资格证书、职称证书、获奖证书等相关材料电子版打包并命名为“应聘岗位+姓名”发送至应聘邮箱gkwqedu@163.com.
(二)资格筛选
集团党政办公室将对收到的简历进行初步筛选,由用人部门(学校)对简历进行复筛。
(三)考核
各岗位考核分为初试、复试两轮,具体安排以党政办公室通知为准。
(四)聘用
集团将依据应聘人员相关简历资料核查情况和考核结果确定录用人员。
03联系方式
联系人:姜老师
联系电话:0543-3199225
邮箱:gkwqedu@163.com
单位地址:滨州市滨城区长江五路渤海二十路魏桥国科科技园1号办公楼二楼。
来源:滨州魏桥国科教育集团