违规设立分支机构,中华财险洪湖支公司被罚10万元
柒财经
2023-10-30 19:32:42
0

原标题:违规设立分支机构,中华财险洪湖支公司被罚10万元

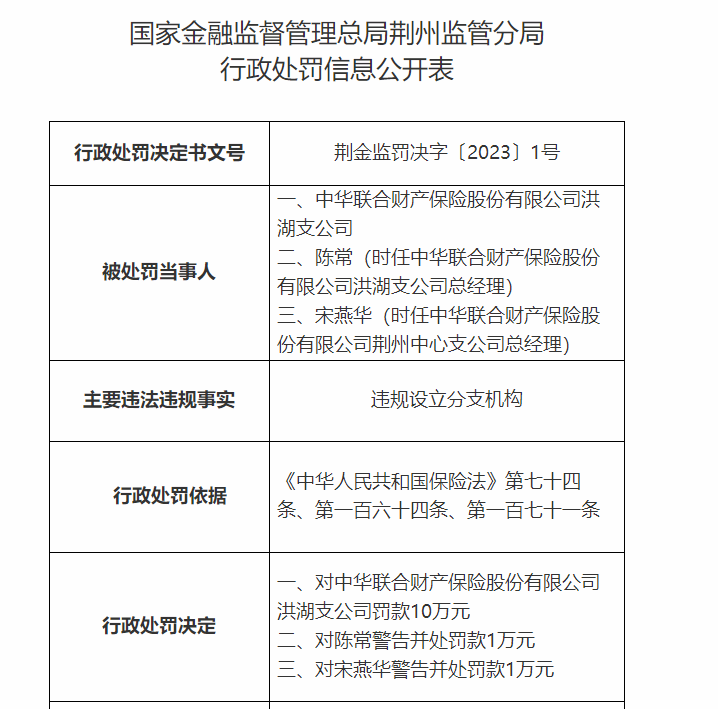
据国家金融监督管理总局荆州监管分局公布的行政处罚信息,因违规设立分支机构,中华联合财产保险股份有限公司洪湖支公司(以下简称中华财险洪湖支公司)被罚款10万元。

另外,陈常(时任中华财险洪湖支公司总经理)、宋燕华(时任中华财险荆州中心支公司总经理)则分别被处警告并罚款1万元。

相关内容

热门资讯

18岁王者归来!全红婵4大喜讯... 在这个充满期待的时刻,18岁的全红婵低调重返国家队的消息如同一阵春风,瞬间温暖了无数跳水迷的心。你知...
马斯克旗下AI被指涉色情内容,... 近期,马斯克旗下人工智能企业xAI的聊天机器人“格罗克”,因允许用户生成深度伪造的色情内容,面临多个...
大连8米高梦露雕像悄然被撤,商... 极目新闻记者 张皓 1月11日,网上有消息称,大连中央大道旅游文化购物中心8米高的梦露雕像已悄然撤除...
拜仁直接关闭欧冠主场死忠看台!... 在2025年1月21日,拜仁慕尼黑将在欧冠主场对阵圣吉罗斯的比赛中,采取了一项引人注目的决定:关闭整...
热血沸腾!衢州队2:1逆转上饶... 1月10日下午3点,衢州市体育中心迎来了万众瞩目的揭幕战,1.5万名热情的球迷齐聚一堂,期待着东道主...
国机精工涨停 子公司深度参与航... 上证报中国证券网讯(记者 王子霖)1月9日早盘,国机精工快速涨停。截至9点45分,公司股价报每股46...
武汉上空现“天空来客”引热议,... 1月9日上午,武汉天空惊现一架神秘“白色飞艇”,被众多市民拍下后社交平台瞬间刷屏。有人调侃是“外星来...
阿森纳豪掷2亿后再盯上17岁天... 在2025年的转会市场上,阿森纳的举动再次引起了全球足坛的关注。据德国天空体育名记弗洛里安·普莱滕贝...
把学生按在地上剪发,是什么德育... 都2026年了,还有学生当众被老师按地剪头发? 据新京报我们视频报道,1月7日,一段“重庆市垫江第一...
把学生按在地上剪发,是什么德育... ▲“学校老师强制学生剪发并疑似打人”的视频引发关注。图/新京报我们视频 都2026年了,还有学生当众...
英超零封榜揭晓:拉亚以39次零... 在这个英超赛季,门将的表现愈发成为了球队成败的关键。你有没有注意到,在赛季的各个轮次中,哪位门将的零...
特朗普再次就骚乱事件对伊朗发出... △美国总统特朗普(资料图) 美国总统特朗普8日再次就伊朗骚乱事件发出威胁,称如再有人员死亡,美国将对...
原创 细... 最近长沙一场同学聚会闹大了。不是因为大家聊得开心,而是一段20秒的短视频,把聚会变成了“社死现场”。...
河南一大爷实拍“素颜巴黎”照片... 近日,河南一位大爷去法国旅游,将实拍的无美颜、无滤镜巴黎照片火遍全网,埃菲尔铁塔被调侃像“电线塔”,...
陈志被曝已被捕并遣送回中国 当... 据长安街知事援引柬埔寨媒体报道,太子集团(Prince Group)创始人兼董事长陈志在柬埔寨被捕,...
河北农民的这个冬天 记者 张铃 小寒节气刚过,在河北保定的一个村庄,平均气温到了零下。白天,有阳光的墙根下,就有晒太阳的...
特朗普:委内瑞拉已同意将石油销... 美国总统特朗普当地时间1月7日在社交平台“真实社交”上发帖称,“委内瑞拉已同意将其石油销售所得收入仅...
委内瑞拉媒体人:美政府正导致历... 针对美国对委内瑞拉发动军事打击,委内瑞拉资深媒体人曼努埃尔·莫利纳在接受采访时表示,美国的做法不仅是...