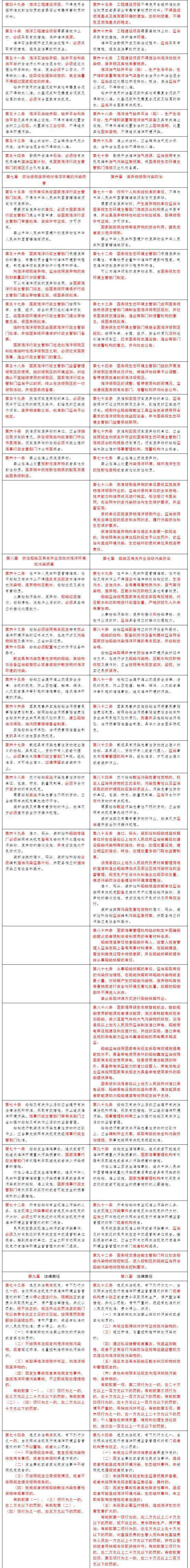
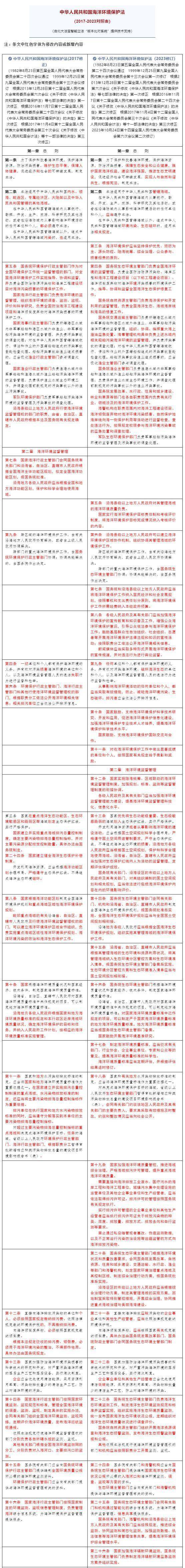
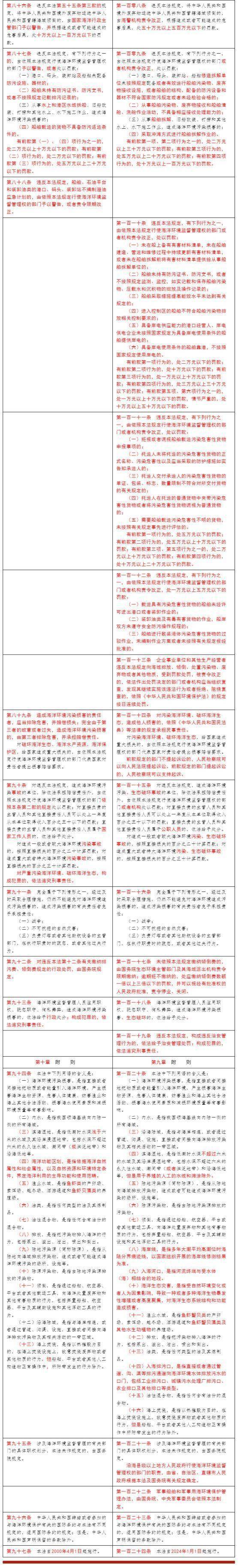
《中华人民共和国海洋环境保护法》公布(附新旧版对照)
北京日报
2023-10-30 13:40:21
0

原标题:《中华人民共和国海洋环境保护法》公布(附新旧版对照)

2023年10月24日,十四届全国人大常委会第六次会议表决通过了新修订的海洋环境保护法,自2024年1月1日起施行。

中华人民共和国主席令

第十二号

《中华人民共和国海洋环境保护法》已由中华人民共和国第十四届全国人民代表大会常务委员会第六次会议于2023年10月24日修订通过,现予公布,自2024年1月1日起施行。

中华人民共和国主席 习近平

2023年10月24日

来源:人民海军

相关内容

热门资讯

18岁王者归来!全红婵4大喜讯... 在这个充满期待的时刻,18岁的全红婵低调重返国家队的消息如同一阵春风,瞬间温暖了无数跳水迷的心。你知...
马斯克旗下AI被指涉色情内容,... 近期,马斯克旗下人工智能企业xAI的聊天机器人“格罗克”,因允许用户生成深度伪造的色情内容,面临多个...
大连8米高梦露雕像悄然被撤,商... 极目新闻记者 张皓 1月11日,网上有消息称,大连中央大道旅游文化购物中心8米高的梦露雕像已悄然撤除...
拜仁直接关闭欧冠主场死忠看台!... 在2025年1月21日,拜仁慕尼黑将在欧冠主场对阵圣吉罗斯的比赛中,采取了一项引人注目的决定:关闭整...
热血沸腾!衢州队2:1逆转上饶... 1月10日下午3点,衢州市体育中心迎来了万众瞩目的揭幕战,1.5万名热情的球迷齐聚一堂,期待着东道主...
国机精工涨停 子公司深度参与航... 上证报中国证券网讯(记者 王子霖)1月9日早盘,国机精工快速涨停。截至9点45分,公司股价报每股46...
武汉上空现“天空来客”引热议,... 1月9日上午,武汉天空惊现一架神秘“白色飞艇”,被众多市民拍下后社交平台瞬间刷屏。有人调侃是“外星来...
阿森纳豪掷2亿后再盯上17岁天... 在2025年的转会市场上,阿森纳的举动再次引起了全球足坛的关注。据德国天空体育名记弗洛里安·普莱滕贝...
把学生按在地上剪发,是什么德育... 都2026年了,还有学生当众被老师按地剪头发? 据新京报我们视频报道,1月7日,一段“重庆市垫江第一...
把学生按在地上剪发,是什么德育... ▲“学校老师强制学生剪发并疑似打人”的视频引发关注。图/新京报我们视频 都2026年了,还有学生当众...
英超零封榜揭晓:拉亚以39次零... 在这个英超赛季,门将的表现愈发成为了球队成败的关键。你有没有注意到,在赛季的各个轮次中,哪位门将的零...
特朗普再次就骚乱事件对伊朗发出... △美国总统特朗普(资料图) 美国总统特朗普8日再次就伊朗骚乱事件发出威胁,称如再有人员死亡,美国将对...
原创 细... 最近长沙一场同学聚会闹大了。不是因为大家聊得开心,而是一段20秒的短视频,把聚会变成了“社死现场”。...
河南一大爷实拍“素颜巴黎”照片... 近日,河南一位大爷去法国旅游,将实拍的无美颜、无滤镜巴黎照片火遍全网,埃菲尔铁塔被调侃像“电线塔”,...
陈志被曝已被捕并遣送回中国 当... 据长安街知事援引柬埔寨媒体报道,太子集团(Prince Group)创始人兼董事长陈志在柬埔寨被捕,...
河北农民的这个冬天 记者 张铃 小寒节气刚过,在河北保定的一个村庄,平均气温到了零下。白天,有阳光的墙根下,就有晒太阳的...
特朗普:委内瑞拉已同意将石油销... 美国总统特朗普当地时间1月7日在社交平台“真实社交”上发帖称,“委内瑞拉已同意将其石油销售所得收入仅...
委内瑞拉媒体人:美政府正导致历... 针对美国对委内瑞拉发动军事打击,委内瑞拉资深媒体人曼努埃尔·莫利纳在接受采访时表示,美国的做法不仅是...
“除掉马杜罗”,特朗普早就下了... 当地时间1月3日,美国对委内瑞拉发动军事袭击,并将该国总统马杜罗夫妇从首都加拉加斯“绑架”。马杜罗后...