浙江金道科技股份有限公司 关于修订《公司章程》及相关制度的公告
证券时报
2023-10-30 07:42:12
0

原标题:浙江金道科技股份有限公司 关于修订《公司章程》及相关制度的公告

本公司及董事会全体成员保证公告内容的真实、准确和完整,没有虚假记载、误导性陈述或重大遗漏。

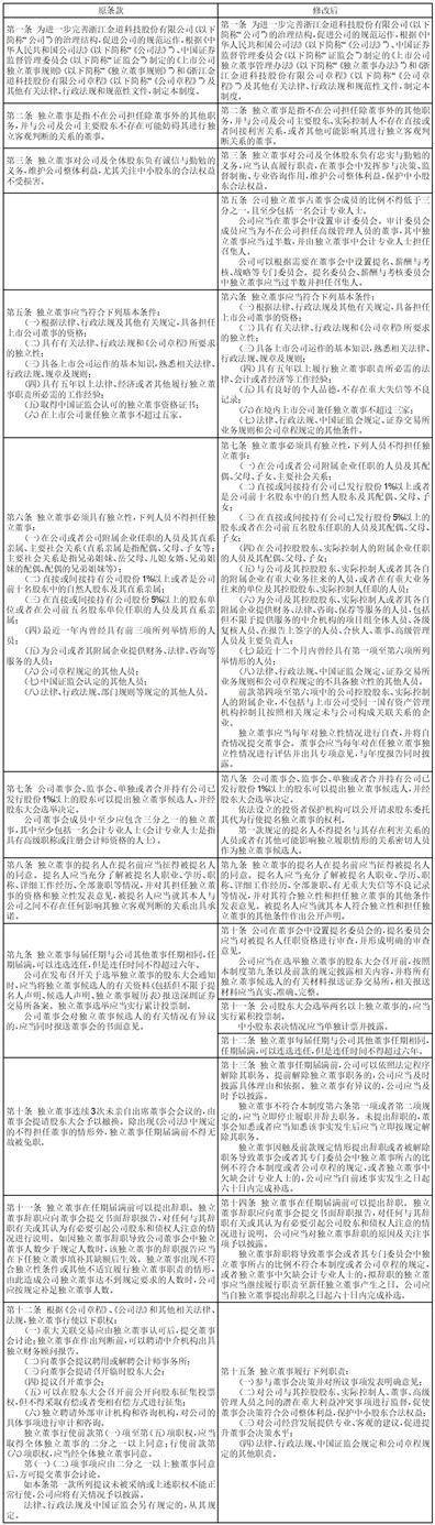
浙江金道科技股份有限公司(以下简称“公司”)于2023年10月25日召开第二届董事会第十六次会议,会议审议通过了《关于修订〈公司章程〉的议案》、《关于修订〈独立董事工作制度〉的议案》, 上述议案尚需提交公司股东大会审议,现将具体情况公告如下:

根据中国证券监督管理委员会颁布的《上市公司独立董事管理办法》,结合公司实际情况,为进一步完善公司治理制度,提升公司治理水平,根据《中华人民共和国公司法》、《中华人民共和国证券法》、《上市公司证券发行注册管理办法》等相关规定,结合实际情况,对《公司章程》进行修订,具体修订情况如下:

《独立董事工作制度》具体修订情况如下:

除上述修改外,《公司章程》、《独立董事工作制度》其他条款保持不变。本次修订《公司章程》、《独立董事工作制度》事项尚需提交公司第五次临时股东大会审议通过。《公司章程》相关条款的修改以市场监督管理部门的最终核准结果为准。本次修改尚需提交公司股东大会审议,并提请股东大会授权董事会办理本次修订《公司章程》涉及的相关工商变更登记等事宜。修改后的《公司章程》自公司股东大会审议通过之日起生效。

特此公告。

浙江金道科技股份有限公司

董事会

2023年10月30日

证券代码:301279 证券简称:金道科技 公告编号:2023-071

浙江金道科技股份有限公司

关于提请召开公司2023年

第五次临时股东大会的通知

本公司及董事会全体成员保证信息披露的内容真实、准确、完整,没有虚假记载、误导性陈述或重大遗漏。

浙江金道科技股份有限公司(以下简称“公司”)于2023年10月 25 日召开第二届董事会第十六次会议,审议通过《关于提请召开公司2023年第五次临时股东大会的议案》,同意于2023年11月 15日召开公司2023年第五次临时股东大会。现将具体事项公告如下:

一、召开会议的基本情况

1、股东大会届次:2023年第五次临时股东大会。

2、股东大会的召集人:公司董事会。

3、会议召开的合法、合规性:经公司第二届董事会第十六次会议审议,同意召开公司2023年第五次临时股东大会,召集程序符合有关法律、行政法规、部门规章、规范性文件和公司章程的规定。

4、会议召开的日期、时间:

(1) 现场会议召开时间:2023年11月 15 日(星期三)下午14:00。

(2) 网络投票时间:2023年11月 15日。其中,通过深圳证券交易所交易系统进行网络投票的具体时间为2023年第五次临时股东大会召开日的深圳证券交易所交易时间(上午9:15一9:25和9:30一11:30,下午13:00一15:00);通过互联网投票系统进行网络投票的具体时间为2023年第五次临时股东大会召开日9:15一15:00期间的任意时间。

5、会议的召开方式:本次股东大会采用现场表决与网络投票相结合的方式召开,公司股东只能选择现场投票(现场投票可以委托代理人代为投票)和网络投票中的一种表决方式,同一表决权出现重复投票表决的,以第一次有效投票表决结果为准。本次股东大会通过深圳证券交易所交易系统和互联网投票系统(http://wltp.cninfo.com.cn)向全体股东提供网络形式的投票平台,股权登记日登记在册的公司股东可以在网络投票时间内通过上述系统行使表决权。

6、股权登记日:2023年11月10日(星期五)

7、出席对象:

(1) 截止2023年11月 10 日下午收市时,在中国证券登记结算有限责任公司深圳分公司登记在册的公司已发行有表决权股份的股东均有权出席股东大会,并可以以书面形式委托代理人出席会议和参加表决,该股东代理人不必是本公司股东,或在网络投票时间内参加网络投票。

(2) 公司董事、监事和高级管理人员。

(3) 公司聘请的律师。

(4) 根据相关法规应当出席股东大会的其他人员。

8、现场会议地点:浙江省绍兴市柯桥区步锦路689号。

二、会议审议事项

1、本次股东大会审议的提案

2、上述提案已经公司第二届董事会第十六次会议审议通过,具体内容详见公司于2023年10月30 日于巨潮资讯网(http://www.cninfo.com.cn)披露的相关公告或文件。

3、提案需对中小投资者单独计票(中小投资者是指除上市公司董事、监事、高级管理人员及单独或合计持有上市公司5%以上股份的股东以外的其他股东)。

4、上述提案2为特别决议议案,由出席股东大会的股东(包括股东代理人)所持表决权股份的三分之二以上通过。

三、本次股东大会会议登记方法

1、登记时间:2023年11月 13日 9:00-11:30,13:30-16:00。

2、登记地点及授权委托书送达地点:浙江金道科技股份有限公司证券事务部。

3、登记方式:现场登记、通过信函或传真方式登记:

(1) 自然人股东登记:符合条件的自然人股东应持本人身份证、股东证券账户卡或持股凭证办理登记;委托代理人出席会议的,代理人还须持股东授权委托书

(格式见附件 3)和本人身份证。

(2) 法人股东登记:符合条件的法人股东的法定代表人持加盖单位公章的法人营业执照复印件、股东证券账户卡复印件(盖公章)或持股凭证复印件(盖公章)、法定代表人资格证明和出席人身份证办理登记手续;委托代理人出席会议的,代理人还须持法人授权委托书(格式见附件3)和本人身份证。

(3) 异地股东登记:异地股东可以于登记截止日前以信函或传真方式登记(须在2023年11月14日下午16:00点之前送达或传真到公司,信函请注明“股东大会” 字样,邮编:312000),不接受电话登记,但出席会议签到时,出席人身份证和授权委托书必须出示原件。股东请仔细填写参会股东登记表(格式见附件2),以便登记确认。

4、注意事项:出席会议的股东及股东代理人请携带相关证件原件于会前半小时到会场办理签到手续。

5、会议联系方式:

联系地址:浙江省绍兴市柯桥区步锦路689号,浙江金道科技股份有限公司证券事务部。

联系人:唐伟将 联系电话:0575-88262235

传真:0575-88262235 邮箱:ir@zjjdtech.com

现场会议为期半天,与会股东及股东代理人食宿及交通费用自理。五、参加网络投票的具体操作流程

本次股东大会向股东提供网络形式的投票平台,股东可以通过深圳证券交易所交易系统或互联网投票系统(http://wltp.cninfo.com.cn)参加投票,网络投票的具体操作流程见附件1。

六、备查文件

1、《浙江金道科技股份有限公司第二届董事会第十六次会议决议》 附件1:《参加网络投票的具体操作流程》

附件2:《浙江金道科技股份有限公司2023年第五次临时股东大会参会股东登记表》

附件 3:《授权委托书》

特此公告。

浙江金道科技股份有限公司

董 事 会

2023年10月 30 日

附件1

参加网络投票的具体操作流程

本次股东大会向股东提供网络形式的投票平台,股东可以通过深圳证券交易所交易系统或互联网投票系统(http://wltp.cninfo.com.cn)参加投票,网络投票程序如下:

一、网络投票程序

1、普通股的投票代码与投票简称:投票代码为“351279”,投票简称为“金道投票”。

2、填报表决意见和选举票数。

对于非累积投票提案,填报表决意见:同意、反对、弃权。

对于累积投票提案,填报投给某候选人的选举票数。上市公司股东应当以其所拥有的每个提案组的选举票数为限进行投票,如股东所投选举票数超过其拥有选举票数的,或者在差额选举中投票超过应选人数的,其对该项提案组所投的选举票均视为无效投票。如果不同意某候选人,可以对该候选人投0票。

累计投票制下投给候选人的选举票数填报一览表

3、股东对总议案进行投票,视为对除累积投票提案外的其他所有提案表达相同意见。

股东对总议案与具体提案重复投票时,以第一次有效投票为准。如股东先对具体提案投票表决,再对总议案投票表决,则以已投票表决的具体提案的表决意见为准,其他未表决的提案以总议案的表决意见为准;如先对总议案投票表决,再对具体提案投票表决,则以总议案的表决意见为准。

二、采用深圳证券交易所系统投票的程序

1、投票时间:2023年11月15日的交易时间,即上午9:15一9:25和9:30一11:30,下午13:00一15:00。

2、股东可以登录证券公司交易客户端通过交易系统投票。三、通过互联网投票系统的投票程序

1、互联网投票系统开始投票的时间为2023年11月15日(现场股东大会召开日)9:15一15:00的任意时间。

2、股东通过互联网投票系统进行网络投票,应当按照《深圳证券交易所投资者网络服务身份认证业务指引》的规定办理身份认证,取得“深交所数字证书”或“ 深交所投资者服务密码”。具体的身份认证流程可登录互联网投票系统http://wltp.cninfo.com.cn 规则指引栏目查阅。

3、股东根据获取的服务密码或数字证书,可登录http://wltp.cninfo.com.cn 在规定时间内通过深交所互联网投票系统进行投票。

四、网络投票其他注意事项

1、网络投票系统按股东账户统计投票结果,如同一股东账户通过深圳证券交易所交易系统和互联网投票系统两种方式重复投票,股东大会表决结果以第一次有效投票结果为准。

2、股东大会有多项议案,某一股东仅对其中一项或者几项议案进行投票的,在计票时,视为该股东出席股东大会,纳入出席股东大会股东总数的计算;对于该股东未发表意见的其他议案,视为弃权。

附件 2

浙江金道科技股份有限公司

2023年第五次临时股东大会参会股东登记表

说明:

1、请用正楷字填上全名及地址(须与股东名册上所载的相同);

2、已填妥及签署的参会股东登记表,应于2023年11月14日16:00之前以电子邮件、信函或传真方式送达公司,不接受电话登记;

3、上述参会股东登记表的剪报、复印件或按以上格式自制均有效。

附件3

授权委托书

兹全权委托 先生/女士代表本人/本公司出席浙江金道科技股份有限公司2023年第五次临时股东大会,并代表本人/本公司对本次会议具体审议事项的委托投票指示如下。本人/本公司对本次会议表决未作指示的,受托人可代为行使表决权,其行使表决权的后果均由本人/本公司承担。

委托人签名/盖章: 委托人证件号码:

委托人持股数: 委托人持股性质:人民币普通股

受托人姓名: 受托人身份证号码:

委托期限:至2023年第五次临时股东大会会议结束。 委托日期:2023年 月 日

备注:1、上述审议事项,委托人可在“同意”、“反对”或“弃权”方框内划“√” 做出投票指示。

2、委托人未作任何投票指示,则受托人可按照自己的意愿表决。

3、除非另有明确指示,受托人亦可自行酌情就本次股东大会上提出的任何其他事项按照自己的意愿投票表决或者放弃投票。

4、本授权委托书的剪报、复印件或按以上格式自制均有效。

证券代码:301279 证券简称:金道科技 公告编号:2023-069

浙江金道科技股份有限公司

关于调整第二届董事会

审计委员会委员的公告

本公司及董事会全体成员保证信息披露内容的真实、准确和完整,没有虚假记载、误导性陈述或重大遗漏。

浙江金道科技股份有限公司(以下简称“公司”)于 2023 年 10 月 25 日召 开第二届董事会第十六次会议,审议通过《关于调整第二届董事会审计委员会委员的议案》,同意对公司第二届董事会审计委员会部分委员进行调整。现将具体情况公告如下:

根据中国证券监督管理委员会颁布的《上市公司独立董事管理办法》,审计 委员会成员应当为不在上市公司担任高级管理人员的董事。为完善公司治理结构,充分发挥董事会专门委员会在上市公司治理中的作用,公司董事、总经理金刚强先生向公司董事会提交辞职报告,申请辞去公司第二届董事会审计委员会委员职务,上述辞职报告自送达公司董事会之日起生效。

为保障审计委员会的正常运行,根据《中华人民共和国公司法》、《上市公 司独立董事管理办法》以及《公司章程》等规定,公司董事会同意选举董事金晓燕女士为审计委员会委员,与张如春先生(召集人)、郑磊先生共同组成公司第二届董事会审计委员会,任期自第二届董事会第十六次会议审议通过之日起至第 二届董事会任期届满之日止。除上述调整外,公司第二届董事会其他委员会成员 保持不变,其职责权限、决策程序和议事规则均按照《公司章程》等相关规定执行。

特此公告。

浙江金道科技股份有限公司

董 事 会

2023年10月30日

证券代码:301279 证券简称:金道科技 公告编号:2023-068

浙江金道科技股份有限公司

第二届监事会第十五次会议决议公告

本公司及监事会全体成员保证信息披露内容的真实、准确和完整,没有虚假记载、误导性陈述或重大遗漏。

一、监事会会议召开情况

浙江金道科技股份有限公司(以下简称“公司”)第二届监事会第十五次会议于2023年10月25日在浙江省绍兴市柯桥区步锦路689号浙江金道科技股份有限公司会议室召开,由监事会主席徐德良先生主持,以现场投票的方式进行表决。本次监事会应参加表决监事3名,实际参加表决监事3名。公司部分高级管理人员列席了本次会议。本次会议通知于2023年10月14日通过电子邮件、电话、短信送达至各位监事,本次会议的召集、召开和表决程序符合《中华人民共和国公司法》等法律法规和《公司章程》的有关规定。

二、监事会会议审议情况

(一)审议通过《关于公司2023年三季度报告的议案》

经审核,监事会认为,公司2023年三季度报告内容真实、准确、完整地反映了公司2023年三季度经营的实际情况,不存在任何虚假记载、误导性陈述或者重大遗漏。具体内容详见公司于2023年10月30日在巨潮资讯网(http://www.cninfo.com.cn)披露的《2023年三季度报告》(公告编号:2023-066)。

表决结果:3票同意;0票反对;0票弃权。

三、备查文件

1、《浙江金道科技股份有限公司第二届监事会第十五次会议决议》

特此公告。

浙江金道科技股份有限公司

监事会

2023年10月30日

证券代码:301279 证券简称:金道科技 公告编号:2023-067

浙江金道科技股份有限公司

第二届董事会第十六次会议决议公告

本公司及董事会全体成员保证信息披露内容的真实、准确和完整,没有虚假记载、误导性陈述或重大遗漏。

一、董事会会议召开情况

浙江金道科技股份有限公司(以下简称“公司”)第二届董事会第十六次会议于2023年10月25日在浙江省绍兴市柯桥区步锦路689号浙江金道科技股份有限公司会议室召开,由董事长金言荣先生主持,以现场会议及通讯表决相结合的方式进行。本次董事会应参加表决董事7名,实际参加表决董事7名。公司部分监事和高级管理人员列席了本次会议。本次会议通知于2023年10月14日通过电子邮件、电话、短信送达至各位董事,本次会议的召集、召开和表决程序符合《中华人民共和国公司法》等法律法规和《公司章程》的有关规定。

二、董事会会议审议情况

(一)审议通过《关于公司2023年三季度报告的议案》

公司2023年三季度报告内容真实、准确、完整地反映了公司2023年三季度经营的实际情况,不存在任何虚假记载、误导性陈述或者重大遗漏。具体内容详见公司于2023年10月30日在巨潮资讯网(http://www.cninfo.com.cn)披露的《2023年三季度报告》(公告编号:2023-066)。

表决结果:7票同意;0票反对;0票弃权。

(二)审议通过《关于修订〈独立董事工作制度〉的议案》

董事会认为,公司根据中国证监会颁布并于2023年9月4日生效实施的《上市公司独立董事管理办法》的规定,需进行公司独立董事工作制度的修订。

表决结果:7票同意;0票反对;0票弃权。

具体信息详见公司于2023年10月30日在巨潮资讯网(www.cninfo.com.cn)上披露的《独立董事工作制度》。

本议案需提交公司2023年第五次临时股东大会审议。

(三)审议通过《关于调整第二届董事会审计委员会委员的议案》

公司拟调整第二届董事会审计委员会成员,公司董事、总经理金刚强先生不再担任审计委员会委员,由公司董事金晓燕女士担任审计委员会委员,任期自本次董事会审议通过之日起至本届董事会任期届满之日止。其他委员会委员组成不变。

表决结果:7票同意;0票反对;0票弃权。

具体内容详见公司于2023年10月30日在巨潮资讯网(http://www.cninfo.com.cn)披露的《关于调整第二届董事会审计委员会委员的公告》(公告编号:2023-069)。

(四)审议通过《关于修订〈公司章程〉的议案》

董事会认为,修订《公司章程》中有关独立董事制度的相关条例符合中国证监会颁布的《上市公司独立董事管理办法》之规定。

表决结果:7票同意;0票反对;0票弃权。

具体信息详见公司于2023年10月30日在巨潮资讯网(www.cninfo.com.cn)上披露的《关于修订〈公司章程〉及相关制度的公告》(公告编号:2023-070)和《公司章程》。

本议案需提交公司2023年第五次临时股东大会审议。

(五)审议通过《关于提请召开公司2023年第五次临时股东大会的议案》

公司董事会提议于2023年11月15日召开2023年第五次临时股东大会。具体内容详见公司于2023年10月30日在巨潮资讯网(http://www.cninfo.com.cn)披露的《关于提请召开公司2023年第五次临时股东大会的通知公告》(公告编号:2023-071)。

表决结果:7票同意;0票反对;0票弃权。

三、备查文件

1、《浙江金道科技股份有限公司第二届董事会第十六次会议决议》;

特此公告。

浙江金道科技股份有限公司

董事会

2023年10月30日

本版导读

  • 浙江金道科技股份有限公司 关于修订《公司章程》及相关制度的公告 2023-10-30

相关内容

热门资讯

18岁王者归来!全红婵4大喜讯... 在这个充满期待的时刻,18岁的全红婵低调重返国家队的消息如同一阵春风,瞬间温暖了无数跳水迷的心。你知...
马斯克旗下AI被指涉色情内容,... 近期,马斯克旗下人工智能企业xAI的聊天机器人“格罗克”,因允许用户生成深度伪造的色情内容,面临多个...
大连8米高梦露雕像悄然被撤,商... 极目新闻记者 张皓 1月11日,网上有消息称,大连中央大道旅游文化购物中心8米高的梦露雕像已悄然撤除...
拜仁直接关闭欧冠主场死忠看台!... 在2025年1月21日,拜仁慕尼黑将在欧冠主场对阵圣吉罗斯的比赛中,采取了一项引人注目的决定:关闭整...
热血沸腾!衢州队2:1逆转上饶... 1月10日下午3点,衢州市体育中心迎来了万众瞩目的揭幕战,1.5万名热情的球迷齐聚一堂,期待着东道主...
国机精工涨停 子公司深度参与航... 上证报中国证券网讯(记者 王子霖)1月9日早盘,国机精工快速涨停。截至9点45分,公司股价报每股46...
武汉上空现“天空来客”引热议,... 1月9日上午,武汉天空惊现一架神秘“白色飞艇”,被众多市民拍下后社交平台瞬间刷屏。有人调侃是“外星来...
阿森纳豪掷2亿后再盯上17岁天... 在2025年的转会市场上,阿森纳的举动再次引起了全球足坛的关注。据德国天空体育名记弗洛里安·普莱滕贝...
把学生按在地上剪发,是什么德育... 都2026年了,还有学生当众被老师按地剪头发? 据新京报我们视频报道,1月7日,一段“重庆市垫江第一...
把学生按在地上剪发,是什么德育... ▲“学校老师强制学生剪发并疑似打人”的视频引发关注。图/新京报我们视频 都2026年了,还有学生当众...
英超零封榜揭晓:拉亚以39次零... 在这个英超赛季,门将的表现愈发成为了球队成败的关键。你有没有注意到,在赛季的各个轮次中,哪位门将的零...
特朗普再次就骚乱事件对伊朗发出... △美国总统特朗普(资料图) 美国总统特朗普8日再次就伊朗骚乱事件发出威胁,称如再有人员死亡,美国将对...
原创 细... 最近长沙一场同学聚会闹大了。不是因为大家聊得开心,而是一段20秒的短视频,把聚会变成了“社死现场”。...
河南一大爷实拍“素颜巴黎”照片... 近日,河南一位大爷去法国旅游,将实拍的无美颜、无滤镜巴黎照片火遍全网,埃菲尔铁塔被调侃像“电线塔”,...
陈志被曝已被捕并遣送回中国 当... 据长安街知事援引柬埔寨媒体报道,太子集团(Prince Group)创始人兼董事长陈志在柬埔寨被捕,...
河北农民的这个冬天 记者 张铃 小寒节气刚过,在河北保定的一个村庄,平均气温到了零下。白天,有阳光的墙根下,就有晒太阳的...
特朗普:委内瑞拉已同意将石油销... 美国总统特朗普当地时间1月7日在社交平台“真实社交”上发帖称,“委内瑞拉已同意将其石油销售所得收入仅...
委内瑞拉媒体人:美政府正导致历... 针对美国对委内瑞拉发动军事打击,委内瑞拉资深媒体人曼努埃尔·莫利纳在接受采访时表示,美国的做法不仅是...
“除掉马杜罗”,特朗普早就下了... 当地时间1月3日,美国对委内瑞拉发动军事袭击,并将该国总统马杜罗夫妇从首都加拉加斯“绑架”。马杜罗后...