
图片来源@视觉中国

近几年,我国强化对工业软件的政策支持,在互联网、数字经济的快速发展趋势下,工业软件行业也迎来了巨大的机遇。工业和信息化部的数据显示,2023年上半年,工业软件收入为1247亿元,同比增长12.8%。可以看出,我国工业软件市场规模稳步壮大,供给能力有效提升,发展环境持续优化,为制造业数字化转型提供了有力支撑。
关于工业软件领域未来的发展趋势?有哪些投资机会?近期钛资本邀请到国科投资副总监肖鹏来进行分享,主题是:工业软件投资心得分享。他是东南大学硕士,2018年加盟国科投资,历任投资分析师、投资经理,现任公司投资副总监、软件组成员。曾参与南方测绘、中科海光、天兵科技、中科宇航、赛昉科技等多个项目的投资,主持了三维家等项目投资。本次分享主持人是钛资本董事总经理赵晖,他2017年加入钛资本,在钛资本负责先进制造,企业安全领域的融资并购,之前从事IT行业,先后任职于北大方正、IBM、联想集团,拥有商业和技术的复合理解能力,市场及销售管理能力。以下为分享实录:
工业软件的起源
从目前的情况来看,工业软件的发展情况主要与某个国家或地区的工业能力和工业产出能力相关。例如,我们现在看到的大多数工业软件主要来自两类领域:一是大型装备的生产和制造,比如达索,他们专注于航空航天领域,制造大型飞机和军工导弹、火箭;二是流程工业:包括化工、钢铁和能源行业。汽车制造则更类似于大型装备制造,因为它最终是一个成品设备。在这个领域,例如西门子和海克斯康等公司,他们提供软硬件解决方案,也服务于流程工业。此外,如建筑业,也出现了专门为这些领域提供工业软件的公司,如广联达和中望。另一个近年来非常热门的领域是半导体行业,主要涉及EDA软件。
从整体来看,一个国家或地区之所以在工业软件领域强大,主要是其本身的工业能力强,这为软件的发展提供了有力的支持,尤其是在大型装备制造和流程工业生产制造领域。
中国与海外的工业软件企业在规模、知名度和产品实力方面存在显著差距,主要原因是中国的大型装备和流程工业的起源具有一定的特殊性。之前中美关系较好的阶段,中国的大部分工业领域,包括航空航天、船舶以及流程工业,都是借鉴美国的组织形式。除了航空航天,我们在部门设置方面还参考了苏联的模式,即产-研结合的模式。在这一过程中,我们大量采用了他们的软件,包括中国航天与达索的密切合作。在80年代和90年代,中国的许多高校和研究机构都开展了自用的工业软件开发,如计算机辅助工程(CAE)中的求解器。但由于工业界都直接使用海外成熟软件,这样国产工业软件丧失了和中国工业共同成长的机会。

工业软件两大应用场景
工业软件根据功能属性又可以分为两类:一类是工具类软件,主要用于研发、设计、基建、制造和运维等具体问题的解决,比如CAD、CAE和CAM;另一类软件更多关注数据管理、流程管理、研发流程管理以及试验和检测的组织与管理,如MES、PLM等。
为什么要这样划分呢?举例来说,像西门子、海克斯康等软件企业,当他们进入中国市场时,会出现一个有趣的现象:工具类软件非常畅销,如CAD、CAE、鹰图。然而,与之相反,项目管理、数据管理以及生产管理的软件销售相对较差。中国在大型装备和流程工业的组织方面借鉴了海外的经验,但在管理形式上更多地参考了苏联的模式。因此,我们的管理形式与欧美大不相同,但我们使用的工具却几乎一致。这造成了一个奇怪的情况,即海外的许多软件品类,在中国被认为非常有价值,代表着管理和组织形式的一部分,类似于企业服务中的行业或最佳实践,但这一部分在中国销售并不太好。然而,设计研发类的软件,不论是EDA、CAD还是CAE,以及CAM,都在国内销售非常好。这反映了中国特殊的情况,导致了这种现象。从现在来看,我们上市的工业软件相关企业都以研发设计工具类软件为主,而生产管理和数据管理的软件相对较少。

工业软件全景图
根据大型装备和流程工业这两个主要领域,我们可以将工业软件划分为四个主要类别:
第一类是用于规划和设计的工具类软件;第二类是用于建设的软件;第三类是用于制造和运行的软件,其中包括装备制造和流程工业制造;第四类是用于试验和检测的软件。
在工业4.0时代,我们将其分为两个主要类别的原因是,工业软件的技术栈相对较老。即使是现在非常热门的技术,如人工智能、元宇宙等,以及之前的大数据和云计算等,这些技术在工业软件的品类中使用非常有限。因为工业软件有一个特点,与互联网截然相反,它需要稳定性。在工业软件领域,一旦1.0版本发布,人们希望1.0版本能够一直稳定运行下去,除非2.0版本非常出色并且在稳定性方面能够完全满足需求。但对于互联网产品、APP等,以及其他一些软件,它们实际上是快速迭代的。在工业软件品类中,稳定性是其优势。与这些IT技术的快速进步相比,工业软件领域的应用进展较慢。然而,我们发现一些新技术已经开始渗透到工业软件中,这也将成为一些投资机会。
此外,我们还需要谈及数据处理。在工业3.0时代,数据流通、信息流通基本上都以文件的形式进行。到了工业4.0时代,另一个重大变化是数据处理方式。现在,我们都在谈论"模型驱动系统工程"(MBSE)的概念,这个概念可能是在80年代或90年代提出的,但一直没有真正付诸实践。
如今,涉及到数据处理。我们不再像以前一样通过文件来传递数据,而是更多地使用模型以及更底层、更细粒度的数据源进行处理。在2021和2022年,数字化交付和大数据平台变得非常热门,包括物联网和工业互联网平台。甚至包括"元宇宙",这是一个较新的术语。这些概念的共同点是它们提供更直观、更贴近实际装备、更清晰的数据关系,以及更高的维度。

工业场景数字化、智能化趋势
工业场景可能有两个趋势,我将讨论这些趋势以及工业场景如何与现代互联网技术相融合。在工业车间或生产场所,我们主要关注的仍然是安全和生产。因此,这一领域很难与最新的技术或软件架构相结合,因为它需要更多的安全和生产性。尽管如此,市场上也出现了一些数字化转型的一线车间产品或企业。
例如,在90年代末提出了软PLC的概念。到了2000年和2020年,软PLC逐渐发展,今天,我们看到中国也有很多企业正在尝试将软PLC与工控机结合使用。从逻辑的角度来看,Windows是一个复杂的系统,所以在安全生产方面可能不符合标准。但从实践来看,它能够确保一定的安全性和稳定性。在这种情况下,其优点在于,它利用了Windows和一些高级芯片,突破了传统PLC硬件的限制,提高了生产场所的数字化水平和智能化水平。
在工业领域,无论是产量还是市场规模,大型公司仍然占据主导地位。然而,对于工具软件和资产管理软件,以及数字化和云化的产品,我们已经看到了许多企业在尝试。

工业软件的特点
从基础技术层面分析工业软件的特点。其一,主要体现在创业方面。在企业服务软件领域,许多创业者通常拥有相关行业的经验。他们从零开始开发软件,与客户合作,不断改进功能、交互等方面。然而,在工业软件领域,成功的创业公司往往需要拥有十年或更长的行业积累。这种积累可以从高校、研究院,或者大型企业中获得。这些创业者通常在积累了多年经验后才有了初心去创业。否则,从零开始创业在工业软件领域几乎是不太可能成功的。
其二,工业软件创业企业出现后,通常拥有成熟的客户群体。因此,他们的生存压力相对较小。通常情况下,可能已经有4或5家客户表明愿意与之合作。此外,工业软件不需要担心设计形式或文件格式等问题,因为这些方面通常已经成熟,只要产品足够好和稳定即可。
从财务模型上分析工业软件的特点。工业软件与一般的企业服务软件有两个主要不同点。第一,工业软件在研发费用占比更低。第二,工业软件在销售和客户方面更加稳定。这是因为工业软件的客户群体通常比较集中,如大型装备制造企业或工艺流程型企业。在创业初期,这一特点有助于降低销售费用。
此外,工业软件在研发费用率方面相对较低,通常保持在20%到25%之间。企业服务软件销售费用通常更高,达到33%。再者,对于工业软件企业,研发成本与并购有关。工业软件企业在发展的某个阶段会进行并购,其产品的研发投入相对较低,但并购成本较高。
最后,关于盈利能力。工业软件企业在收入能够超过1亿或1.5亿的情况下,就有实现盈利的可能性。尤其像中望这类企业,虽然他在不断进行并购,但总体而言,如果能够成功销售自己的成熟产品,如二维CAD license,实现盈利相对较容易。
从市场化的角度来看,对于工业软件的一级市场表现,目前的估值相对来说较合理。之前因市场不景气影响到各个行业,工业软件的热度也有所下降。然而,在这个阶段,价格可能是相对合理的,中国的工业软件在产品力、市场覆盖范围和商业稳定性方面都具备一定优势。

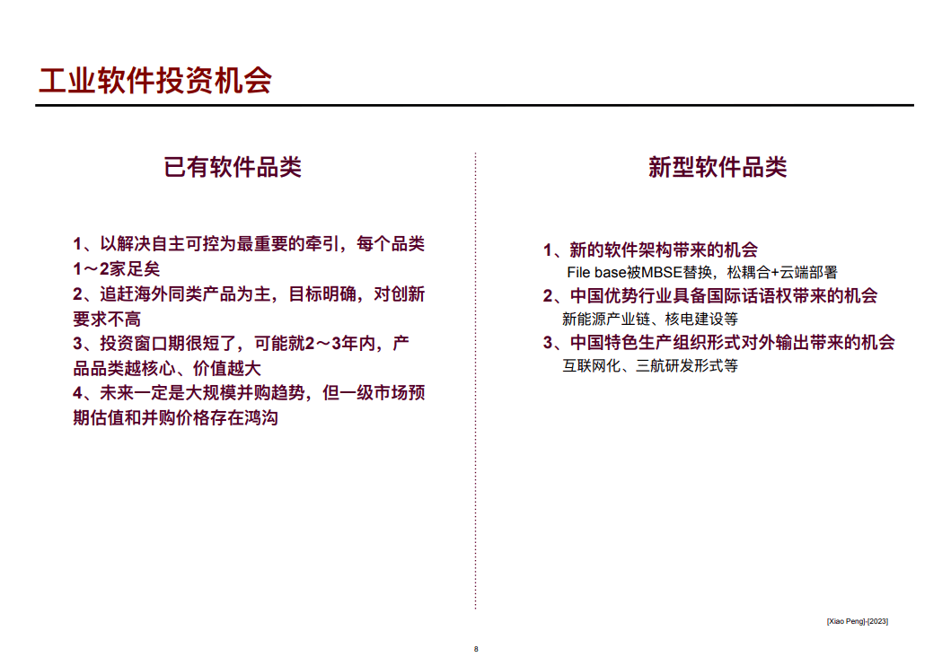
工业软件的投资机会
首先,对于现有的软件品类,中国的工业软件通常借鉴海外的经验,且从自主研发的角度来看,中国的工业软件市场并不成熟,也没有明显的引领地位。其次,中国工业软件企业的规模相对较小,与国际竞争对手相比,发展较弱。因此,在已有的软件品类中,自主可控作为重要的牵引因素,对于工业软件的投资机会可能更有吸引力。
自主可控尤其在绘图软件领域至关重要,每个品类可能只需要一两家公司。以CAD领域为例,国内市场规模约为60多亿,可以容纳两家公司,但在CAE领域可能会更具挑战性,因为每个子领域的规模较小,不足以支持多家公司。
对于已有平台来说,大概率会进入并购阶段。但目前并购市场一直没有达成的原因在于一级市场的估值和并购价格之间存在巨大的差距。并且,国内并购标的的难度较大,因为国内一级市场中有许多年收入达到数千万元的工业软件企业,他们希望以较高的估值上市。这种情况下,并购变得非常困难,价格可能需要降低至初始估值的一到三折。因此,对于已有的工业软件品类,未来两到三年至四年可能会呈现这种趋势。
这里又不得不提及到行业话语权的问题。涉及中美之间的竞争,以及中国与欧洲的关系。这不仅是大国之间的竞争,更是合作与竞争的结合。这种竞争更偏向经济和实用主义。我们可以在某些工业领域或产业链中培育代表中国的管理经验或工业软件的最佳实践,尽管这个过程可能比我们想象的要慢,因为工业软件领域的发展进展较为缓慢。
此外,关于中国特有的组织形式。虽然像NASA和波音等公司采用的商业化研发组织形式具有自身的优势,但我们也在思考,中国特色的组织形式是否具有自身的优势,是否能够产生一些适合中国大型装备和流程工业的工业软件。这些软件可能是中国特色的PLM或PDM。
总之,工业软件在投资方面具有一些优势。与SaaS软件不同,工业软件具有更可预测的年度收入,无论是通过销售软件还是提供服务和项目,年度收入的可预测性都相对较高。然而,由于工业软件的迭代速度较慢,商业需求的迭代也较慢,因此它具有自己的特点。在进行新型工业软件的投资时,可能会面临时间问题。

问答
Q1:是否存在专注于CAD核心开发的国内团队,或者是否有新兴企业有机会进入这个市场,您如何看待这一点?
A:这存在一定难度。我们接触了一个来自中科大的团队,他们专注于CAD核心开发。但存在一个重大问题,那就是与商业软件相比距离太远。我提到这个项目的原因是,像新迪和中望都通过并购海外团队以及海外已有的优势来发展。在第一阶段,他们可以进行二次开发,而不必触碰核心部分。产品一经推出,就可以快速推向市场,但对于新团队来说,如果与商业软件合作,可能需要很长时间,这一阶段国内的软件企业可能已经完成了自主可控替代,所以成功的机会相对较小。对于第二梯队的企业,我们都感到担忧。他们可能很难找到新的发展主题。
Q2:关于大型模型在工业领域的应用,您有何看法?
A:目前,使用大型模型的企业主要是具有大规模数据需求的,尤其是在工业领域,这类客户相当多,如电网和军工等。但他们将大型模型应用于工业领域时,更多是用于处理一些文书工作和外部信息分析,而不是在工业场景中使用。我们曾咨询过一些客户,为什么不尝试在严格的生产环境中使用大型模型?他们的回答是,工业场景,无论是工艺、生产流程、交接班等,这些过程都已经完全标准化和制度化。在这些过程中,大型模型的创造性和优化优势并不适用。
Q3:美国对半导体行业的制约,对工业软件领域投资有哪些机会?
A:在这个领域,目前面临的主要问题是海外并购标的的问题,因为EDA有点类似于CAE,包括不同生产阶段的工具和各种物理设备工具。现在,美国对海外并购确实产生了实质性的影响,无论是美国企业、欧洲企业还是像以色列这类企业,他们在进行并购时都会面临一些阻力。
此外,EDA并不是一个特别大的软件品类,其市场规模相对较小。但是,由于美国对中国半导体产业实施制裁,这在一定程度上刺激了这一领域的发展。这个领域的发展过程,就像其他工业软件品类一样,相对缓慢。目前,最直接的影响是在进行并购时需要遵守美国的一些法规和条件。
Q4:目前,研发和设计类工具的上市公司已经相当多,竞争也变得相当激烈。然而,对于纯粹的生产管理类软件,我们是否应该考虑关注与数据或模型解析相关的领域呢?
A:我认为这是一个非常有潜力的方向。不过,目前来看,存在两个主要问题。首先,创始团队需要深刻理解工业数据,包括模型之间的关系概念,以及模型的元数据和数据源等方面的知识。因此,这对创始人的要求相当高。其次,研发工业软件的成本高,试错机会相对较少,所以其发展速度可能较慢。在工业领域,可能需要10-20年的时间。
Q5:你是否曾投资过底层工业软件项目或企业?这些项目的应用程度是否较高?
A:我们之前没有投资底层工业软件,主要考虑为底层软件离商业应用还相当遥远。在我们接触过的类似项目中,如医院、航天医院,以及一些专注于底层技术的公司。发现底层技术面临两个主要问题。一是市场规模太小。例如,在中国,CAD市场价值大约60多亿美元,而底层技术市场可能只有约1亿美元,甚至更少。二是与国外市场存在差距。由于PS的成熟来自于SonyWorks,他们花了大约五六年时间来进行debug和改进。这个领域的代码质量非常高,每一行代码可能都不容易更改。所以,对于任何新的CAD企业来说,从这些大公司以低成本获取内核已经足够。如果你要推出新的技术,很难在竞争激烈的商业软件市场中立足。几乎国内所有的商业CAD工具都使用了这两个内核之一。所以,对中国来说,开发底层技术似乎没有太大意义,这只会重复造轮子。
Q6: CAD这类工具的商业化周期较长,市场同质化问题较严重。对于PLM来说,具备怎样的背景或从哪个领域的国产PLM在商业化方面更有机会?
A:我认为中国的PLM可能会比CAD成长得更快、更出色、更容易一些。首先,PLM更大的挑战来自于对整个研发流程或工艺流程的深刻理解,而中国具有自身的特殊性,这一特殊性可能与苏联的体系有关。在航空航天、军工等领域,这种差异可能会更加显著,因为中国拥有自身的组织形式。因此,中国的产品经理在这方面可能有机会。
其次,目前Dassault Systèmes(达索系统)是基于模型的行业领导者。但像西门子的Teamcenter和PTC的产品现在仍然基于传统架构。从我们的观察来看,这种转变可能相当困难,因为在市场规模和市场份额上仍然具有很高的竞争优势。因此,这两个机会实际上是可以被中国企业把握的。如果这些企业在两三年内能够上市,不受资金方面的压力,同时在这两个方面取得良好的成绩,我认为中国的产品经理有可能比国外的表现更出色。
Q7:请问国内的军工和航空航天领域的情况如何?是否存在成熟的软件?是否有什么投资机会?
A:近两三年,我们观察到了两个趋势。第一,在航天领域,一些研究所或者单位希望将他们内部使用的软件产品商业化。第二,我们发现几乎每家军工或航空航天单位都有自己的软件研发团队,尤其是在数学求解器方面。至于投资机会,我觉得这个问题不容易评价。实际上,将自用的软件产品商业化的过程与独立开发商业软件的过程不太一样。如果有这样的机会,而且投资人能够在早期参与进来,可能会有一些优势,不过,挑战在于企业是否能够适应不同的客户及生产场景,因为国内的军工和航空航天内部的体系之间也存在部门之间的差异。他们对你的产品是否适用可能有不同的看法。值得关注的是,他们已经拥有了核心处理器,自己的研发团队也越来越多,一些团队也有意将他们的商业化产品推向市场。
钛资本研究院观察
制造业是稳定经济的压舱石。2022年我国工业增加值突破40万亿元大关, 占 GDP 比重达到了 33.2%,其中制造业增加值占 GDP 比重为 27.7%,制造业规模已经连续 13 年居世界首位,成为稳定经济大盘的“压舱石”。近年来,世界主要工业大国纷纷制定发布高端制造业发展战略,强化政府引导和政策支持,持续抢占竞争制高点,重要性不言而喻。
工业软件是发展先进制造业、提升工业整体实力的核心。数字化与自主化是发展新型工业的两大关键。工业软件包含“工业”和“软件”两大要素,决定了工业软件的先进程度,而工业软件的先进程度又决定了工业的效率水平。工业软件是推动高端制造水平、提升工业综合竞争力重要要素和支撑。数字化与自主化是发展新型工业化的两大关键。制造业PMI逐步上行,边际持续改善,工业软件需求有望迎来拐点。未来,钛资本将与投资者共同关注、探讨潜在的投资价值。