总局这次很贴心,印发了《网络销售特殊食品安全合规指南》
中童观察
2023-10-28 00:07:19
0

原标题:总局这次很贴心,印发了《网络销售特殊食品安全合规指南》

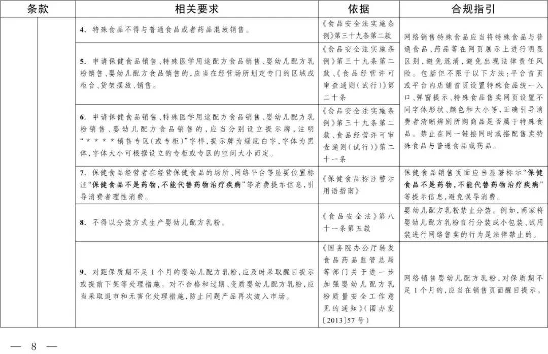
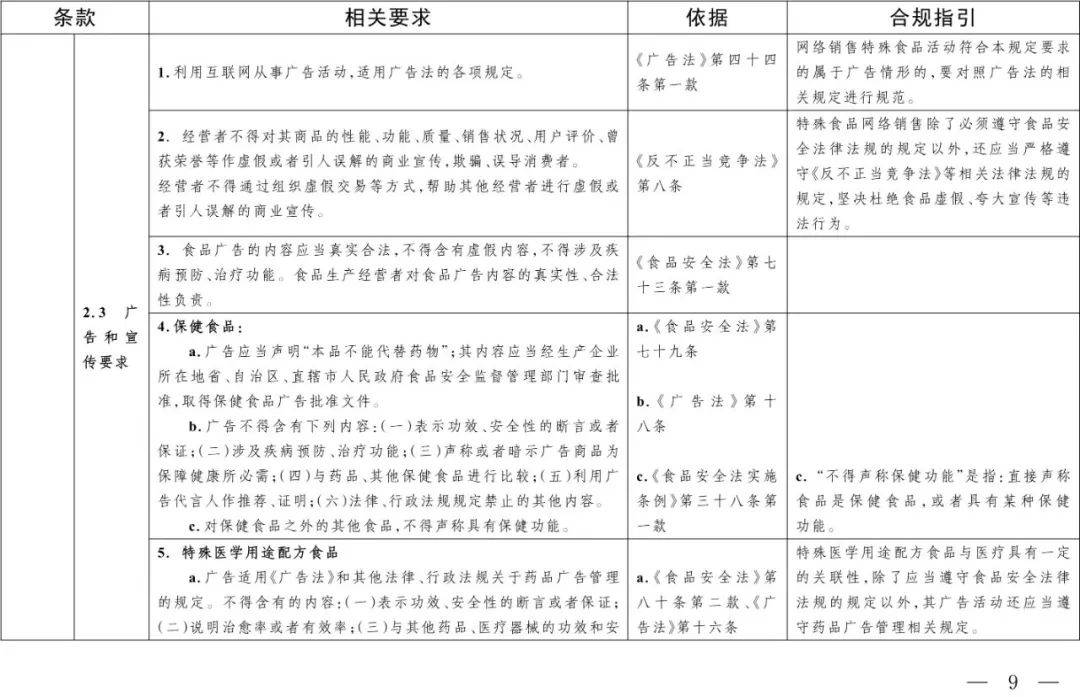
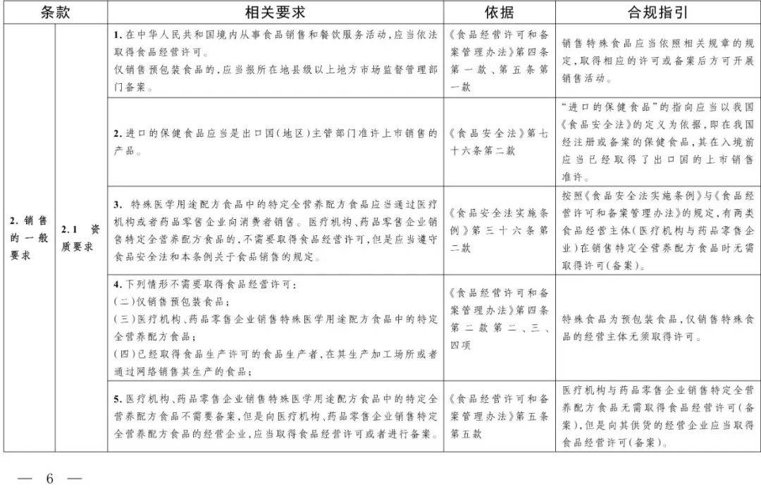
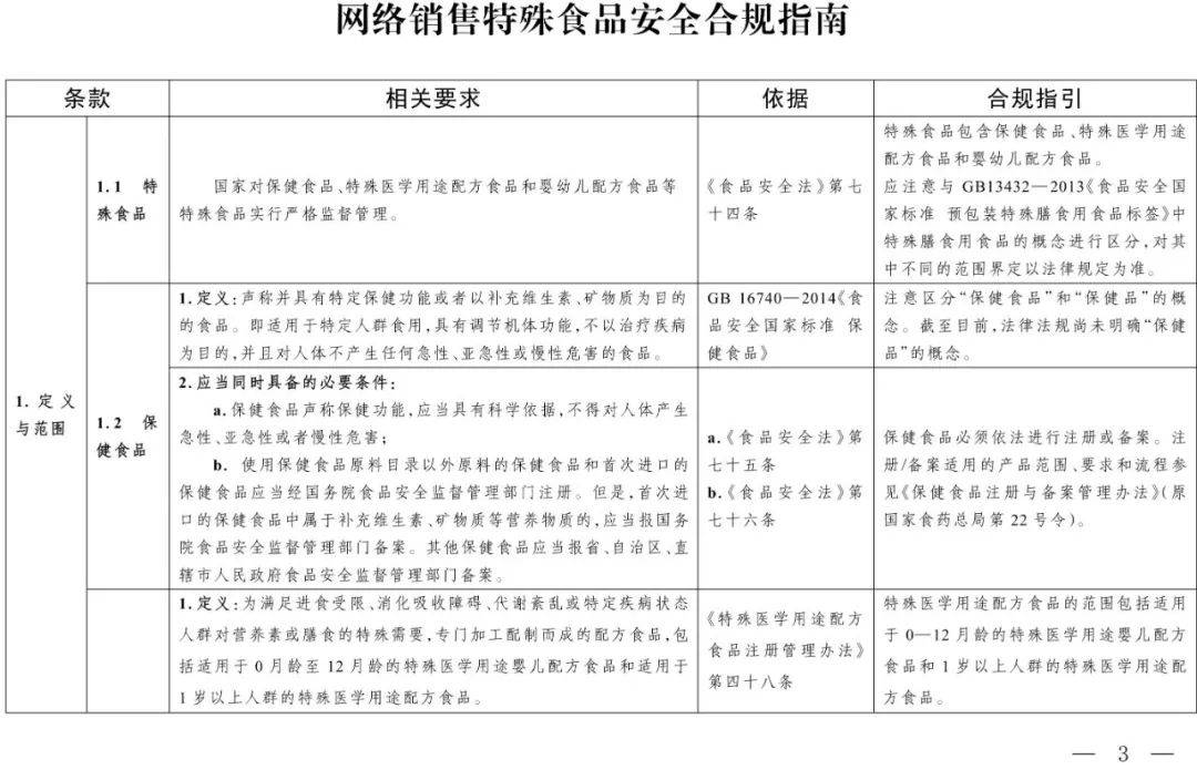
日前,国家市场监督管理总局印发了《网络销售特殊食品安全合规指南》的通知。

这个指南,真的是指南,把各大法律法规中,关于婴配粉、特配粉、其他婴童食品和营养品的销售相关条文都集中在一起,让你一目了然。

相关内容

热门资讯

国机精工涨停 子公司深度参与航... 上证报中国证券网讯(记者 王子霖)1月9日早盘,国机精工快速涨停。截至9点45分,公司股价报每股46...
武汉上空现“天空来客”引热议,... 1月9日上午,武汉天空惊现一架神秘“白色飞艇”,被众多市民拍下后社交平台瞬间刷屏。有人调侃是“外星来...
阿森纳豪掷2亿后再盯上17岁天... 在2025年的转会市场上,阿森纳的举动再次引起了全球足坛的关注。据德国天空体育名记弗洛里安·普莱滕贝...
把学生按在地上剪发,是什么德育... 都2026年了,还有学生当众被老师按地剪头发? 据新京报我们视频报道,1月7日,一段“重庆市垫江第一...
把学生按在地上剪发,是什么德育... ▲“学校老师强制学生剪发并疑似打人”的视频引发关注。图/新京报我们视频 都2026年了,还有学生当众...
英超零封榜揭晓:拉亚以39次零... 在这个英超赛季,门将的表现愈发成为了球队成败的关键。你有没有注意到,在赛季的各个轮次中,哪位门将的零...
特朗普再次就骚乱事件对伊朗发出... △美国总统特朗普(资料图) 美国总统特朗普8日再次就伊朗骚乱事件发出威胁,称如再有人员死亡,美国将对...
原创 细... 最近长沙一场同学聚会闹大了。不是因为大家聊得开心,而是一段20秒的短视频,把聚会变成了“社死现场”。...
河南一大爷实拍“素颜巴黎”照片... 近日,河南一位大爷去法国旅游,将实拍的无美颜、无滤镜巴黎照片火遍全网,埃菲尔铁塔被调侃像“电线塔”,...
陈志被曝已被捕并遣送回中国 当... 据长安街知事援引柬埔寨媒体报道,太子集团(Prince Group)创始人兼董事长陈志在柬埔寨被捕,...
河北农民的这个冬天 记者 张铃 小寒节气刚过,在河北保定的一个村庄,平均气温到了零下。白天,有阳光的墙根下,就有晒太阳的...
特朗普:委内瑞拉已同意将石油销... 美国总统特朗普当地时间1月7日在社交平台“真实社交”上发帖称,“委内瑞拉已同意将其石油销售所得收入仅...
委内瑞拉媒体人:美政府正导致历... 针对美国对委内瑞拉发动军事打击,委内瑞拉资深媒体人曼努埃尔·莫利纳在接受采访时表示,美国的做法不仅是...
“除掉马杜罗”,特朗普早就下了... 当地时间1月3日,美国对委内瑞拉发动军事袭击,并将该国总统马杜罗夫妇从首都加拉加斯“绑架”。马杜罗后...
湖人是否该交易里夫斯?霍里的建... 在NBA的交易市场上,洛杉矶湖人队的奥斯汀·里夫斯正成为焦点。近期,湖人传奇球员罗伯特·霍里公开建议...
星空有约丨9日合日!这期间火星... 新华社南京1月7日电(记者王珏玢、邱冰清)1月9日将迎来火星合日。届时,地球和火星分别运行到太阳两侧...
最新!“台独”顽固分子清单 据新华社消息,1月7日,国务院台办举行例行新闻发布会。发言人陈斌华宣布,将刘世芳、郑英耀列为“台独”...
因原料质量问题,雀巢在欧洲多国... 日前,雀巢在欧洲多国召回数批次婴儿奶粉,涉及德国、奥地利、丹麦、瑞典及法国。据悉,此次召回的原因是调...
雀巢在31个国家和地区召回部分... 总部位于瑞士的雀巢公司1月6日表示,已在全球31个国家和地区发布针对部分批次婴幼儿配方奶粉产品的召回...
雷军:新一代SU7今天上午10... 每经AI快讯,1月7日,雷军微博发文表示,新一代SU7全系标配激光雷达,辅助驾驶全部满配,续航有新的...