焦作万方铝业股份有限公司 第九届监事会第五次会议决议公告
证券时报
2023-10-27 08:10:39
0

原标题:焦作万方铝业股份有限公司 第九届监事会第五次会议决议公告

(上接B198版)

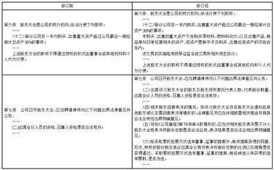
除上述条款修订外,《公司章程》其他条款内容保持不变。本议案尚需提交公司股东大会审议。本议案为股东大会特别决议事项,需经出席股东大会的股东(包括股东代理人)所持表决权的三分之二以上通过。

议案表决情况:

有权表决票数9票,同意9票,反对0票、弃权0票,议案表决通过。

(四)关于修订《公司董事会议事规则》的议案

根据《深圳证券交易所上市规则(2023年8月修订)》《深圳证券交易所上市公司自律监管指引第1号一一主板上市公司规范运作(2023年修订)》及《上市公司独立董事管理办法》的颁布实施,结合公司实际情况,公司同步对《公司董事会议事规则》有关条款进行修订,具体修改内容如下:

除上述条款修订外,《公司董事会议事规则》其他条款内容保持不变。本议案尚需提交公司股东大会审议。本议案为股东大会特别决议事项,需经出席股东大会的股东(包括股东代理人)所持表决权的三分之二以上通过。

议案表决情况:

有权表决票数9票,同意9票,反对0票、弃权0票,议案表决通过。

(五)关于修订《公司股东大会议事规则》的议案

根据《深圳证券交易所上市规则(2023年8月修订)》《深圳证券交易所上市公司自律监管指引第1号一一主板上市公司规范运作(2023年修订)》及《上市公司独立董事管理办法》的颁布实施,结合公司实际情况,公司同步对《公司股东大会议事规则》有关条款进行修订,具体修改内容如下:

除上述条款修订外,《公司股东大会议事规则》其他条款内容保持不变。本议案尚需提交公司股东大会审议。本议案为股东大会特别决议事项,需经出席股东大会的股东(包括股东代理人)所持表决权的三分之二以上通过。

议案表决情况:

有权表决票数9票,同意9票,反对0票、弃权0票,议案表决通过。

(六)关于制定《公司独立董事制度》的议案

根据《深圳证券交易所上市规则(2023年8月修订)》《深圳证券交易所上市公司自律监管指引第1号一一主板上市公司规范运作(2023年修订)》及《上市公司独立董事管理办法》的颁布实施,结合公司实际情况,公司制定《公司独立董事制度》。

本议案尚需提交公司股东大会审议。

议案表决情况:

有权表决票数9票,同意9票,反对0票、弃权0票,议案表决通过。

详情请见公司同日在巨潮资讯网上披露的《公司独立董事制度》。

(七)关于修订《公司募集资金使用管理办法》的议案

根据《深圳证券交易所上市规则(2023年8月修订)》《深圳证券交易所上市公司自律监管指引第1号一一主板上市公司规范运作(2023年修订)》及《上市公司独立董事管理办法》的颁布实施,结合公司实际情况,公司同步对《公司募集资金使用管理办法》有关条款进行修订,具体修改内容如下:

除上述条款修订外,《公司募集资金使用管理办法》其他条款内容保持不变。本议案尚需提交公司股东大会审议。

议案表决情况:

有权表决票数9票,同意9票,反对0票、弃权0票,议案表决通过。

(八)关于修订《公司董事、监事选举办法》的议案

根据《深圳证券交易所上市规则(2023年8月修订)》《深圳证券交易所上市公司自律监管指引第1号一一主板上市公司规范运作(2023年修订)》及《上市公司独立董事管理办法》的颁布实施,结合公司实际情况,公司同步对《公司董事、监事选举办法》有关条款进行修订,具体修改内容如下:

除上述条款修订外,《公司董事、监事选举办法》其他条款内容保持不变。本议案尚需提交公司股东大会审议。

议案表决情况:

有权表决票数9票,同意9票,反对0票、弃权0票,议案表决通过。

(九)关于修订公司部分制度和规则的议案

根据《深圳证券交易所上市规则(2023年8月修订)》《深圳证券交易所上市公司自律监管指引第1号一一主板上市公司规范运作(2023年修订)》及《上市公司独立董事管理办法》的颁布实施,结合公司实际情况,公司同步修订公司部分制度和规则,本议案经董事会审议通过实施,无需股东大会审议。

各修订制度表决结果如下:

议案总表决情况:

有权表决票数9票,同意9票,反对0票、弃权0票,议案表决通过。

详情请查阅公司于同日在巨潮资讯网披露的相关制度全文。

(十)关于召开公司2023年第三次临时股东大会的议案

公司将于2023年11月14日(星期二)在公司二楼会议室召开2023年第三次临时股东大会。董事会提议将《关于聘任公司2023年度审计机构并决定其审计费用的议案》《关于修订〈公司章程〉的议案》《关于修订〈公司董事会议事规则〉的议案》《关于修订〈公司股东大会议事规则》〉的议案》《关于修订〈公司监事会议事规则〉的议案》《关于制定〈公司独立董事制度〉的议案》《关于修订〈公司募集资金使用管理办法〉的议案》和《关于修订〈公司董事、监事选举办法〉的议案》八项议案提交公司股东大会审议。

议案表决情况:

有权表决票数9票,同意9票,反对0票、弃权0票,议案表决通过。

股东大会通知详细内容请查阅公司于同日在巨潮资讯网及《中国证券报》《证券时报》和《上海证券报》上披露的《焦作万方铝业股份有限公司关于召开公司2023年第三次临时股东大会通知》(公告编号:2023-042)。

三、备查文件

与会董事签字并加盖董事会印章的第九届董事会第六次会议决议。

特此公告。

董事会

2023年10月27日

证券代码:000612 证券简称:焦作万方 公告编号:2023-039

焦作万方铝业股份有限公司

本公司及监事会全体成员保证信息披露的内容真实、准确、完整,没有虚假记载、误导性陈述或重大遗漏。

一、监事会会议召开情况

(一)会议通知时间、方式

会议通知于2023年10月16日以电子邮件方式发出。

(二)会议召开时间、地点、方式

公司第九届监事会第五次会议于2023年10月26日采取现场和通讯方式召开。

(三)监事出席会议情况

本次会议应出席监事3人,实际出席3人,监事孟宗桂以通讯方式参加会议,监事王凯丽、任彩瑞以现场方式参加会议。

(四)会议主持人和列席人员

会议由监事会主席孟宗桂先生主持。

(五)会议召开的合规性

本次会议的召集、召开程序符合有关法律、行政法规、部门规章、规范性文件和公司章程的规定。

二、议案审议情况

本次会议议案采用书面记名投票表决方式进行,会议对以下议案进行了审议:

(一)《公司2023年第三季度报告》全文

监事会对公司2023年第三度报告的内容和编制审议程序进行了全面了解和审核,并发表以下审核意见:

经审核,监事会认为:董事会编制和审议公司2023年第三度报告的程序符合法律、行政法规及证监会的规定,报告内容真实、准确、完整地反映了本公司的实际情况,不存在任何虚假记载、误导性陈述或者重大遗漏。

《公司2023年第三季度报告》全文于2023年10月27日在巨潮资讯网(www.cninfo.com.cn)《中国证券报》《证券时报》和《上海证券报》上披露。

议案表决情况:

有权表决票数3票,同意3票,反对0票、弃权0票,议案表决通过。

(二)关于修订《公司监事会议事规则》的议案

根据《深圳证券交易所上市规则(2023年8月修订)》《深圳证券交易所上市公司自律监管指引第1号一一主板上市公司规范运作(2023年修订)》等文件的颁布实施,结合公司实际情况,公司同步对《公司监事会议事规则》有关条款进行修订,具体修改内容如下:

(下转B200版)

本版导读

  • 焦作万方铝业股份有限公司 第九届监事会第五次会议决议公告 2023-10-27

相关内容

热门资讯

热血沸腾!衢州队2:1逆转上饶... 1月10日下午3点,衢州市体育中心迎来了万众瞩目的揭幕战,1.5万名热情的球迷齐聚一堂,期待着东道主...
国机精工涨停 子公司深度参与航... 上证报中国证券网讯(记者 王子霖)1月9日早盘,国机精工快速涨停。截至9点45分,公司股价报每股46...
武汉上空现“天空来客”引热议,... 1月9日上午,武汉天空惊现一架神秘“白色飞艇”,被众多市民拍下后社交平台瞬间刷屏。有人调侃是“外星来...
阿森纳豪掷2亿后再盯上17岁天... 在2025年的转会市场上,阿森纳的举动再次引起了全球足坛的关注。据德国天空体育名记弗洛里安·普莱滕贝...
把学生按在地上剪发,是什么德育... 都2026年了,还有学生当众被老师按地剪头发? 据新京报我们视频报道,1月7日,一段“重庆市垫江第一...
把学生按在地上剪发,是什么德育... ▲“学校老师强制学生剪发并疑似打人”的视频引发关注。图/新京报我们视频 都2026年了,还有学生当众...
英超零封榜揭晓:拉亚以39次零... 在这个英超赛季,门将的表现愈发成为了球队成败的关键。你有没有注意到,在赛季的各个轮次中,哪位门将的零...
特朗普再次就骚乱事件对伊朗发出... △美国总统特朗普(资料图) 美国总统特朗普8日再次就伊朗骚乱事件发出威胁,称如再有人员死亡,美国将对...
原创 细... 最近长沙一场同学聚会闹大了。不是因为大家聊得开心,而是一段20秒的短视频,把聚会变成了“社死现场”。...
河南一大爷实拍“素颜巴黎”照片... 近日,河南一位大爷去法国旅游,将实拍的无美颜、无滤镜巴黎照片火遍全网,埃菲尔铁塔被调侃像“电线塔”,...
陈志被曝已被捕并遣送回中国 当... 据长安街知事援引柬埔寨媒体报道,太子集团(Prince Group)创始人兼董事长陈志在柬埔寨被捕,...
河北农民的这个冬天 记者 张铃 小寒节气刚过,在河北保定的一个村庄,平均气温到了零下。白天,有阳光的墙根下,就有晒太阳的...
特朗普:委内瑞拉已同意将石油销... 美国总统特朗普当地时间1月7日在社交平台“真实社交”上发帖称,“委内瑞拉已同意将其石油销售所得收入仅...
委内瑞拉媒体人:美政府正导致历... 针对美国对委内瑞拉发动军事打击,委内瑞拉资深媒体人曼努埃尔·莫利纳在接受采访时表示,美国的做法不仅是...
“除掉马杜罗”,特朗普早就下了... 当地时间1月3日,美国对委内瑞拉发动军事袭击,并将该国总统马杜罗夫妇从首都加拉加斯“绑架”。马杜罗后...
湖人是否该交易里夫斯?霍里的建... 在NBA的交易市场上,洛杉矶湖人队的奥斯汀·里夫斯正成为焦点。近期,湖人传奇球员罗伯特·霍里公开建议...
星空有约丨9日合日!这期间火星... 新华社南京1月7日电(记者王珏玢、邱冰清)1月9日将迎来火星合日。届时,地球和火星分别运行到太阳两侧...
最新!“台独”顽固分子清单 据新华社消息,1月7日,国务院台办举行例行新闻发布会。发言人陈斌华宣布,将刘世芳、郑英耀列为“台独”...
因原料质量问题,雀巢在欧洲多国... 日前,雀巢在欧洲多国召回数批次婴儿奶粉,涉及德国、奥地利、丹麦、瑞典及法国。据悉,此次召回的原因是调...
雀巢在31个国家和地区召回部分... 总部位于瑞士的雀巢公司1月6日表示,已在全球31个国家和地区发布针对部分批次婴幼儿配方奶粉产品的召回...